Упр.103 Часть 2 ГДЗ Дорофеев Петерсон 5 класс (Математика)
Решение #1
Решение #2

Рассмотрим вариант решения задания из учебника Дорофеев, Петерсон 5 класс, Бином:
103. Реши уравнения:
1) 140 - (x : 7 + 29) · 4 = 12; 3) 100 : [19 + (15х - 84) : 6] = 4;
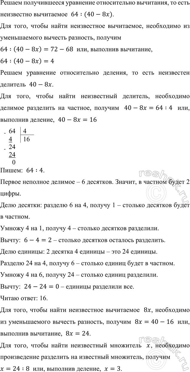
2) 720 : (5х - 12) - 56 = 34; 4) [72 - 64 : (40 - 8x)] · 4 = 272.
Популярные решебники 5 класс Все решебники
*К сожалению, временные проблемы с публикацией комментариев с мобильных устройств.