Страница 102 Часть 2 ГДЗ Моро 3 класс (Математика)
Решение #1

Рассмотрим вариант решения задания из учебника Моро, Бантова, Бельтюкова 3 класс, Просвещение:
25.
250 + 250 · 2 60 + 90 : 10 · 3 84 - 24 + 48 : 6
(250 + 250) · 2 60 + 90 : (10 · 3) 84 - (24 + 48) : 6
(480 + 120) : 3 120 - 80 : 4 · 5 100 - 64 + 36 : 4
26. Реши уравнения устно.
х - 48 = 0 125 : х = 125 х · 59 = 59
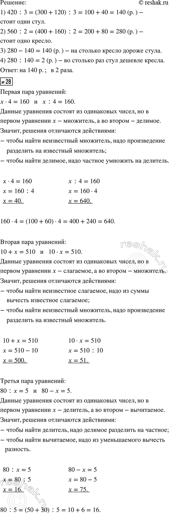
27. За 3 стула заплатили 420 р., а за 2 кресла — 560 р. На сколько рублей кресло дороже стула? Во сколько раз стул дешевле кресла?
28. Сравни уравнения каждой пары. Сравни их решения.
х · 4 = 160 10 + х = 510 80 : х = 5
х : 4 = 160 10 · х = 510 80 - х = 5
29. Запиши пропущенные наименования единиц измерения.
1 ... = 1000 ... 1 ... = 100 ... 1 ... = 10 ...
1 ... = 60 ... 1 ... = 24 ... 1 ... = 12 ...
30. На улице построили 2 дома, по 50 квартир в каждом, и 3 дома, по 30 квартир в каждом. Сколько всего квартир в этих домах?
31.
120 + 180 : 2 · 5 750 - (150 - 50) : 5
120 + 180 : (2 · 5) 750 - 150 - 50 : 5
(120 + 180) : 2 · 5 (750 - 150 - 50) : 5
32. Поставь скобки, чтобы равенства стали верными.
100 - 24 : 2 = 38 300 + 20 · 3 : 10 = 96
360 : 6 + 3 = 40 420 : 10 - 4 : 2 = 35
32 · 2 - 2 = 0 4 · 120 - 120 : 6 = 0
33. Запиши названия прямоугольных, тупоугольных и остроугольных треугольников.
Сравни площади фигур.
Популярные решебники 3 класс Все решебники
*размещая тексты в комментариях ниже, вы автоматически соглашаетесь с пользовательским соглашением