Тема 10 Вариант 2 Часть 2 ГДЗ Тесты Ладыженская Белякова 5 класс (Русский язык)

Решение #1

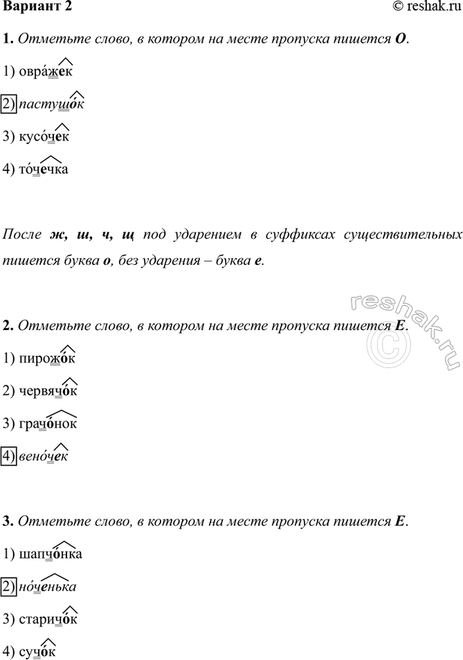
Изображение Вариант 21. Отметьте слово, в котором на месте пропуска пишется О.1) овражек2) пастушок3) кусочек4) точечкаПосле ж, ш, ч, щ под ударением в суффиксах...
Дополнительное изображение

Рассмотрим вариант решения задания из учебника Ладыженская, Белякова 5 класс, Просвещение:
Вариант 2
1. Отметьте слово, в котором на месте пропуска пишется О.
1) овражек
2) пастушок
3) кусочек
4) точечка
После ж, ш, ч, щ под ударением в суффиксах существительных пишется буква о, без ударения – буква е.
2. Отметьте слово, в котором на месте пропуска пишется Е.
1) пирожок
2) червячок
3) грачонок
4) веночек
3. Отметьте слово, в котором на месте пропуска пишется Е.
1) шапчонка
2) ноченька
3) старичок
4) сучок
4. Отметьте слово, в котором на месте пропуска пишется Е(Ё).
1) шёлк (шелка)
2) мышонок
3) лужок
4) петушок
5. Найдите слово с ошибкой. Выпишите его, исправив ошибку.
1) листочек
2) товарищем
3) щётка (щетина)
4) жучёк (в суф. сущ. под ударением после шипящ. ж следует писать букву о)
Ответ: жучок.
6. Отметьте ряд, в котором в обоих словах на месте пропуска пишется Е.
1) орешек, подушечка
2) дружок, человечек
3) мышонок, зайчонок
4) светлячок, кусочек
7. Отметьте ряд, в котором в обоих словах на месте пропуска пишется О.
1) бычок, посошок
2) речонка, песочек
3) свинцом, полотенцем
4) крючок, маршем
*Цитирирование задания со ссылкой на учебник производится исключительно в учебных целях для лучшего понимания разбора решения задания.
*К сожалению, временные проблемы с публикацией комментариев с мобильных устройств.