Урок 10 Часть 2 ГДЗ Петерсон 3 класс (Математика)
Решение #1 (Учебник 2022)
Решение #2 (Учебник 2012)

Рассмотрим вариант решения задания из учебника Петерсон 3 класс, Просвещение:
1. Реши примеры и сделай проверку умножением:
а) 1456 : 7 в) 3600 : 8 д) 25 300 : 5 ж) 63 387 : 9
б) 6327 : 9 г) 2490 : 3 е) 82 000 : 4 з) 78 400 : 8
2. Запиши выражения:
а) Частное числа а и суммы чисел b и с.
б) Разность числа d и произведения чисел m и n.
в) Произведение частного чисел b и k и разности чисел у и z.
г) Сумма утроенного числа t и произведения чисел а и m.
3. Составь программу действий и вычисли:
а) 8000 : 4 : 20 - 1 · (20 · 7 - 50) + 0 : (705 - 5)
б) (90 · 50) : 100 + (5 · 60 + 0 · 1) : 10 - 10 · (9 · 9 : 27 + 2)
4. а) Запиши число 48 036 в виде суммы разрядных слагаемых. Вырази это число в десятках и единицах; в сотнях и единицах; в тысячах и единицах.
б) Вырази 48 036 мм в сантиметрах и миллиметрах; в дециметрах и миллиметрах; в метрах и миллиметрах.
5. Выполни действия:
а) 3 км 250 м - 1678 м в) 36 кг 500 г + 2 кг 38 г
б) 7 м 4 дм 6 см + 38 дм г) 24 т 3 кг - 82 ц 80 кг
6. а) Первая сторона треугольника равна 78 см, что на 16 см меньше второй стороны. А третья сторона в 2 раза меньше суммы первой и второй сторон. Чему равен периметр треугольника?
б) Периметр треугольника равен 194 дм. Первая его сторона равна 70 дм, а вторая на 12 дм меньше первой. На сколько дециметров третья сторона треугольника меньше суммы первых двух?
7. Найди пропущенные цифры. Проверь с помощью калькулятора.
а) 7_59_14 - 32_50_ = _5_34_2;
б) 6_7_283 + _641_2_ = 89_96_7.
8. Валя задумала число, разделила его на 7, умножила на 1000, вычла 654 и прибавила 108. В результате у неё получилось 8454. Какое число задумала Валя?
9. Выполни действия. Объясни, почему каждое из полученных чисел может быть «лишним».
72 -> (-16) -> (:8) -> (·100) -> (:14);
900 -> (:30) -> (-12) -> (+34) -> (·2);
16 -> (·4) -> (-7) -> (:19) -> (·150);
78 -> (:6) -> (·4) -> (+28) -> (·4);
120 -> (:10) -> (·7) -> (-59) -> (·20).
10. На выставку привели 156 собак четырёх пород: пуделей, шнауцеров, колли и спаниелей. Пуделей было 24, шнауцеров - в 3 раза больше, чем пуделей, а колли - на 38 меньше, чем шнауцеров. Сколько спаниелей привели на выставку? На сколько шнауцеров было больше, чем спаниелей?
Что ещё можно спросить?
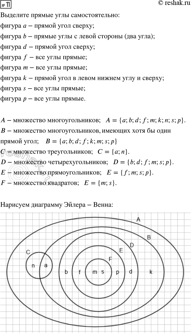
11. Найди прямые углы многоугольников. Составь множества А, В, С, D, Е и F, запиши их с помощью фигурных скобок. Построй диаграмму Эйлера-Венна этих множеств.
А - множество многоугольников
В - множество многоугольников, имеющих хотя бы один прямой угол
С - множество треугольников
D - множество четырёхугольников
Е - множество прямоугольников
F - множество квадратов
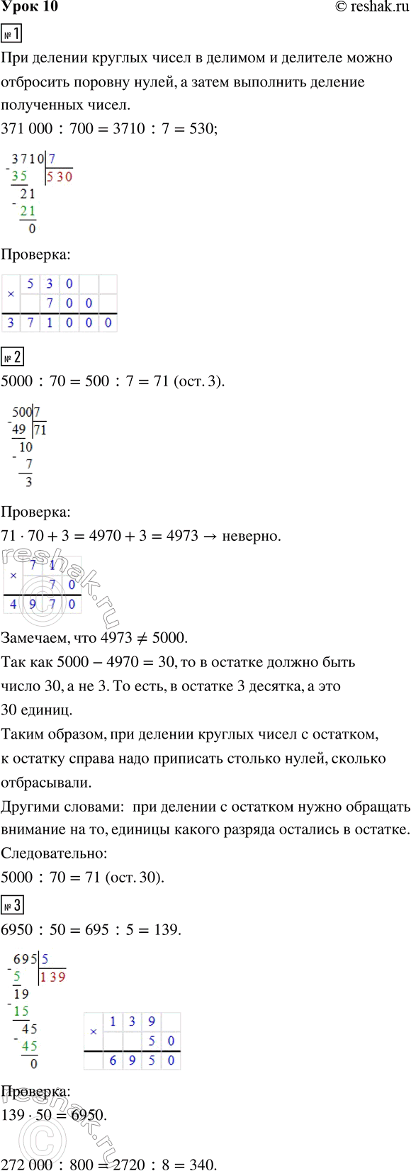
1. Прокомментируй решение примера и объясни, как можно выполнить деление круглых чисел (без остатка):
371 000 : 700.
2. Найди значение частного 5000 : 70 и сделай проверку. Что ты замечаешь? Как можно выполнить деление круглых чисел с остатком?
3. Используя правило деления круглых чисел, реши примеры и сделай проверку. Какой столбик примеров «лишний»?
6 950 : 50 370 : 90 632 160 : 40 8 154 000 : 90
272 000 : 800 2000 : 300 184 200 : 600 6 230 000 : 700
4. Составь уравнение и реши его.
а) Какое число надо умножить на 80, чтобы получить 68 800?
б) Какое число надо разделить на 500, чтобы получить 8560?
в) На какое число надо разделить 720 630, чтобы получить 90?
5. а) У Наташи и Кати вместе 27 руб., причём у Кати на 3 руб. меньше, чем у Наташи. Сколько денег у Кати?
б) Серёжа поймал на 5 раков больше, чем Дима, а вместе они поймали 19 раков. Сколько раков поймал Серёжа?
6. Андрей купил 3 порции мороженого по 16 руб. и кекс за 127 руб. Сколько сдачи он получил с 200 рублей?
7. БЛИЦтурнир
а) Три одинаковые тетради стоят а руб. Сколько надо заплатить за 7 таких тетрадей?
б) Две одинаковые пачки печенья стоят b руб. Сколько таких пачек печенья можно купить на c руб.?
в) В комнате n стульев, а в коридоре в 4 раза меньше. Сколько стульев в комнате и в коридоре вместе?
г) В двух банках с л молока, причём в первой банке на d л больше, чем во второй. Сколько молока в первой банке?
д) Верёвку длиной x дм разрезали на два куска, один из которых на у дм меньше другого. Чему равна длина меньшего куска?
8. Вырази:
а) в метрах: 24 км; 3 км 720 м; 2 км 50 м;
б) в километрах и метрах: 6478 м; 19 003 м; 634 560 м;
в) в сантиметрах: 4 дм 6 см; 8 м 35 см; 4 м 7 см; 210 мм;
г) в сантиметрах и миллиметрах: 92 мм; 485 мм; 3644 мм.
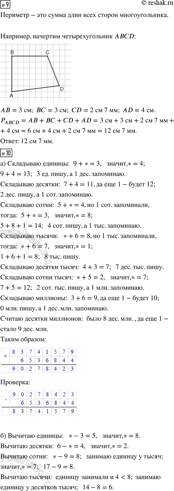
9. Начерти четырёхугольник, измерь его стороны и запиши результаты измерений. Вычисли периметр этого четырёхугольника.
10. Вставь пропущенные цифры и сделай проверку:
а) 83_4_579 + 6536_4_4 = _ _ 2_84_3;
б) 31_85_5_6_ - _6_4289_3 = _561_9_845.
11. Литературная викторина «С улыбкой»
Соедини примеры с одинаковыми ответами — и ты узнаешь, кто написал такие строчки. Из каких произведений они взяты?
(40 - 27) · 4 =
«— Я один раз купался в море, говорит Мишутка, — и на меня напала акула. Я её бац кулаком, а она меня цап за голову — и откусила».
160 - (94 + 46) : 2 =
«Она быстро-быстро прочитала: — Тыкову дали тыблоко».
(650 - 400) : 5 =
«Я остановился на лестнице и внятно сказал: — Никакие не “сыски”, никакие не “хыхки”. А коротко и ясно: “фыфки”!»
50 : 2 + 7 · 9 =
«— Ребята сейчас на физкультуре прыгают, а мы с тобой сидим — красота!
— Эх, хорошо просто так сидеть!.. Давай через парты прыгать!»
18 + 27 : 3 · 8 =
Л. Пантелеев
36 : 2 + 34 =
Н. Носов
22 · (120 : 30) =
В. Голявкин
80 : 16 · 10 =
В. Драгунский
Популярные решебники 3 класс Все решебники
*К сожалению, временные проблемы с публикацией комментариев с мобильных устройств.