Упр.10 Часть 2 ГДЗ Быстрова Кибирева 9 класс (Русский язык)
Решение #1

Рассмотрим вариант решения задания из учебника Быстрова, Кибирева 9 класс, Русское слово:
10 1. Выпишите из текста сложные предложения с бессоюзной связью. Выполните их синтаксический разбор. Объясните постановку знаков препинания.
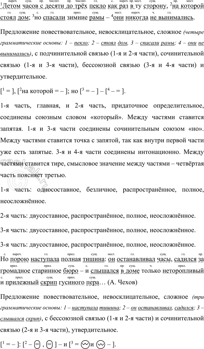
Дом купил Селихов у помещика, старый, с деревянными3 колоннами, с садом. Дом попался ему удивительный. На дворе в морозном пару краснело солнце в доме было тепло. На дворе палил летний зной в доме было прохладно и смешивался2 с прохладой мирный запах нафталина. Летом часов с десяти до трёх пекло как раз в ту сторону, на которой стоял дом; но спасали зимние рамы — они никогда не вынимались. Весь дом дрожал и гудел, звеня люстрой, когда вскачь3 неслись с вокзала1 и на вокзал извозчики3. Они тучей поднимали рыжую пыль, которая покрывала все крыши, все стены и окна на Песчаной* улице.
Под мерный стук часов он мерно ходил из комнаты в комнату, равнодушно поджидая закладчиков, то слезливых, то не в меру развязных, и с загадочной усмешкой поглядывал в кабинет, на железный несгораемый шкаф с большими железными3 шишками на скрепах, похожими на большие глаза. Но порою наступала полная тишина: он останавливал часы, садился за громадное старинное бюро и слышался в доме только неторопливый и прилежный2 скрин гусиного пера... (А. Чехов)
1На дворе в морозном пару краснело солнце – 2в доме было тепло.
Предложение повествовательное, невосклицательное, сложное (две грамматические основы: 1 – солнце краснело; 2 – было тепло), бессоюзное, утвердительное.
[1 = – ], [2 = ].
Части соединены интонационно. Между частями ставится тире, смысловое значение между частями – быстрая смена событий.
1-я часть: двусоставное, распространённое, полное, неосложнённое.
2-я часть: односоставное, безличное, распространённое, полное, неосложнённое.
1На дворе палил летний зной – 2в доме было прохладно и 3смешивался с прохладой мирный запах нафталина.
Предложение повествовательное, невосклицательное, сложное (три грамматические основы: 1 – палил зной; 2 – было прохладно; 3 – смешивался запах), с бессоюзной связью (1-я и 2-я части) и сочинительной связью (2-я и 3-я части), утвердительное.
[1 = – ], [2 = ] и [3 = – ].
1-я и 2-я части соединены интонационно. Между частями ставится тире, смысловое значение между частями – противопоставление. 2-я и 3-я части соединены сочинительным союзом «и». Между частями запятая не ставится, так как есть общий второстепенный член – обстоятельство места «в доме».
1-я часть: двусоставное, распространённое, полное, неосложнённое.
2-я часть: односоставное, безличное, распространённое, полное, неосложнённое.
3-я часть: двусоставное, распространённое, полное, неосложнённое.
1Летом часов с десяти до трёх пекло как раз в ту сторону, 2на которой стоял дом; 3но спасали зимние рамы – 4они никогда не вынимались.
Предложение повествовательное, невосклицательное, сложное (четыре грамматические основы: 1 – пекло; 2 – стоял дом, 3 – спасали рамы; 4 – они не вынимались), с подчинительной связью (1-я и 2-я части), сочинительной связью (1-я и 3-я части), бессоюзной связью (3-я и 4-я части) и утвердительное.
[1 = ], [2на которой = – ]; но [3 = – ] – [4 – = ].
1-я часть, главная, и 2-я часть, придаточное определительное, соединены союзным словом «который». Между частями ставится запятая. 1-я и 3-я части соединены сочинительным союзом «но». Между частями ставится точка с запятой, так как внутри первой части уже есть запятые. 3-я и 4-я части соединены интонационно. Между частями ставится тире, смысловое значение между частями – четвёртая часть поясняет третью.
1-я часть: односоставное, безличное, распространённое, полное, неосложнённое.
2-я часть: двусоставное, распространённое, полное, неосложнённое.
3-я часть: двусоставное, распространённое, полное, неосложнённое.
3-я часть: двусоставное, распространённое, полное, неосложнённое.
Но порою наступала полная тишина: он останавливал часы, садился за громадное старинное бюро – и слышался в доме только неторопливый и прилежный скрип гусиного пера… (А. Чехов)
Предложение повествовательное, невосклицательное, сложное (три грамматические основы: 1 – наступала тишина; 2 – он останавливал, садился; 3 – слышался скрип), с бессоюзной связью (1-я и 2-я части) и сочинительной связью (2-я и 3-я части), утвердительное.
[1 = – ]: [2 – = , = ] – и [3 = и – ].
1-я и 2-я части соединены интонационно. Между частями ставится двоеточие, смысловое значение между частями – вторая часть поясняет первую. 2-я и 3-я части соединены сочинительным союзом «и». Между частями ставится тире, так как происходит быстрая смена событий.
1-я часть: двусоставное, распространённое, полное, неосложнённое.
2-я часть: двусоставное, распространённое, полное, осложнено однородными сказуемыми.
3-я часть: двусоставное, распространённое, полное, осложнено однородными определениями.
Вокзала1 [вагзала]
в – [в] – согласный, звонкий, твёрдый, парный;
о – [а] – гласный, безударный;
к – [г] – согласный, звонкий, твёрдый, парный;
з – [з] – согласный, звонкий, твёрдый, парный;
а – [а] – гласный, ударный;
л – [л] – согласный, звонкий, сонорный, твёрдый, парный;
а – [а] –гласный, безударный.
7 букв, 7 звуков.
Песчаной1 [п'ищ'анай']
п – [п'] – согласный, глухой, мягкий, парный;
е – [и] – гласный, безударный;
с – [щ'] – согласный, глухой, мягкий, непарный;
ч;
а – [а] – гласный, ударный;
н – [н] – согласный, звонкий, сонорный, твёрдый, парный;
о – [а] – гласный, безударный;
й– [й'] – согласный, звонкий, сонорный, мягкий, непарный.
8 букв, 7 звуков.
Буквы «с» и «ч» дают один звук [щ'].
Смешивал ся2, прилежный2
(С) деревянными3 (колоннами)
1. С колоннами (какими?) деревянными. Деревянными – имя прил., обозначает признак предмета.
2. Нач. форма – деревянный.
3. Морфологические признаки:
пост.: относительное;
непост.: употреблено во мн. ч., Т. п.
4. В предложении является определением: с колоннами (какими?) деревянными.
Вскачь3 (неслись)
Вскачь неслись
1. Беспощадно – наречие, относится к глаголу, обозначает признак действия.
2. Морфологические признаки:
неизменяемое;
наречие образа действия: неслись (как?) вскачь.
3. В предложении является обстоятельством.
(Неслись) извозчики3
1. Неслись (кто?) извозчики. Извозчики – имя сущ., обозначает предмет.
2. Нач. форма – извозчик.
3. Морфологические признаки:
пост.: нариц., одуш., м. р., 2-е скл.;
непост.: употреблено в форме ед. ч., И. п.
4. В предложении является подлежащим: неслись (кто?) извозчики.
(С) железными (шишками)
1. С шишками (какими?) железными. Железными – имя прил., обозначает признак предмета.
2. Нач. форма – железный.
3. Морфологические признаки:
пост.: относительное;
непост.: употреблено во мн. ч., Т. п.
4. В предложении является определением: с шишками (какими?) железными.
2. Выпишите из первого абзаца слово, в котором правописание суффикса является исключением из правила. Сделайте его морфемный разбор.
Деревянными
3. Определите вид связи в словосочетаниях в морозном пару, за пах нафталина, летний зной, все крыши, стук часов, скрип пера. Какие из них можно заменить синонимичными словосочетаниями с другим видом связи?
В морозном пару (согласование) – пар от мороза (управление).
Запах нафталина (управление) – нафталиновый запах (согласование).
Летний зной (согласование) – зной лета (управление).
Все крыши согласование).
Стук часов (управление) – часовой стук (согласование).
Скрип пера (управление) – перьевой скрип (согласование).
4 Какие типы текста представлены в этом отрывке? Укажите их основные признаки.
В этом отрывке представлены такие типы текста:
- описание (описывается дом);
- повествование (рассказ о том, как Селихов ходил по дому, ожидал закладчиков, поглядывал на кабинет и несгораемый шкаф, останавливал часы, писал).
5. Одинаково ли произносятся подчёркнутые сочетания букв? Объясните почему.
Извозчиков, закладчиков – подчёркнутые сочетания букв произносятся по-разному: в первом слове буквы «з» и «ч» дают звук [щ'], во втором слове буква «д» не произносится.
6. Объясните, как вы понимаете смысл выделенных слов. Какие синонимы к слову мерный вы можете назвать, не обращаясь к словарю?
Под мерный стук часов он мерно ходил – он ходил ритмично, в такт часам.
Мерный – ритмичный, равномерный.
Популярные решебники 9 класс Все решебники
*К сожалению, временные проблемы с публикацией комментариев с мобильных устройств.