Урок 1 Часть 2 ГДЗ Петерсон 3 класс (Математика)
Решение #1 (Учебник 2022)
Решение #2 (Учебник 2012)

Рассмотрим вариант решения задания из учебника Петерсон 3 класс, Просвещение:
1. а) Объясни по рисунку, как умножить сумму на число, и выполни умножение:
(a + b + c) · d = a · d + b · d + c · d
576 · 9
Что ты замечаешь? Сделай вывод.
б) Используя рисунок, объясни, как получен способ записи умножения 576 · 9 в столбик. Сделай вывод.
2. Выполни умножение в столбик:
а) 329 · 5 в) 4 · 906 д) 5706 · 5 ж) 3 · 90 802
б) 8 · 824 г) 407 · 7 е) 6 · 3087 з) 280 019 · 9
3. Реши уравнения с комментированием и сделай проверку:
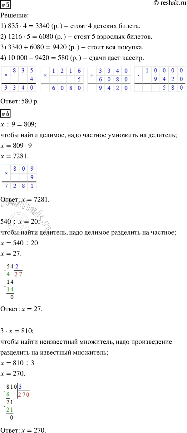
х : 9 = 809 540 : х = 20 3 · х = 810
4. а) Компьютер стоит 9356 р. Сколько надо заплатить за три таких компьютера?
б) На экскурсию в город Суздаль купили 4 детских билета по цене 835 р. и 5 взрослых билетов по цене 1216 р. Сколько сдачи даст кассир, если в кассу заплатили 10 000 р.?
5. В первой школе k учеников, во второй - в 2 раза больше, чем в первой, а в третьей - столько, сколько в первых двух школах вместе. Сколько всего учеников в трёх этих школах? Составь выражение и найди его значение при k = 309.
6. Из 1 кг макулатуры можно изготовить 25 тетрадей. Сколько таких тетрадей можно изготовить из 1 ц макулатуры, из 1 т макулатуры?
7. Выполни действия:
а) 8 дм 2 см + 74 мм + 1 дм 6 мм в) 7 т 7 кг + 95 кг + 29 ц 8 кг
б) 16 км 7 м + 915 м + 4 км 38 м г) 15 кг 26 г + 4 кг 470 г + 6 кг 4 г
8. Артём сделал за день 12 361 шаг. а Лена - 9457 шагов. На сколько шагов больше сделал Артём, чем Лена?
9. Составь программу действий и вычисли:
а) (24 + 18) : 7 - 0 · (82 - 58) + 16 · 3
б) 21 : (96 - 89) + (7 · 4 + 6) · 2 - 56 : 56
10. Нарисуй треугольник и четырёхугольник, пересечением которых являются: а) точка; б) отрезок; в) треугольник; г) четырёхугольник. Закрась синим цветом объединение этих фигур.
11. Запиши с помощью фигурных скобок множество букв в слове «МИР». Перечисли все возможные способы записи этого множества.
12. В семье 3 сестры: Таня, Света и Марина. Их дни рождения соответственно летом, зимой и весной. Таня не старше Марины, а Света не старше Тани. Кто из сестёр старше всех? Кто младше всех?
1. Используя рисунок, объясни смысл равенства:
(a + b + c) · d = a · d + b · d + c · d.
2. а) С помощью распределительного свойства умножения найди значение произведения:
576 · 9 = (500 + 70 + 6) · 9.
б) Объясни способ записи умножения на однозначное число в столбик:
3. Выполни умножение в столбик:
а) 28 · 7; 329 · 5; 906 · 4; 5706 · 5.
б) 56 · 3; 824 · 8; 407 · 7; 3087 · 6.
4. Компьютер стоит 9356 руб. Сколько надо заплатить за 3 таких компьютера?
5. На экскурсию в город Суздаль купили 4 детских билета по цене 835 руб. и 5 взрослых билетов по цене 1216 руб. Сколько сдачи даст кассир, если в кассу заплатили 10 000 руб.?
6. Реши уравнения с комментированием по компонентам действий:
х : 9 = 809 540 : х = 20 3 · х = 810
7. Сова за один месяц съела а мышей-полёвок, за второй месяц — в 2 раза больше мышей, чем в первый, а в третий месяц — столько мышей, сколько за первые 2 месяца вместе. Сколько мышей съела сова за 3 месяца? Реши задачу, если а = 139.
8. Составь программу действий и вычисли:
а) (24 + 18) : 7 - 0 · (82 - 58) + 16 · 3;
б) 21 : (96 - 89) + (7 · 4 + 6) · 2 - 56 : 56.
9. Артём сделал за день 12 361 шаг, а Лена — 9457 шагов. На сколько шагов больше сделал Артём, чем Лена?
10. Нарисуй треугольник и четырёхугольник, пересечением которых являются: а) точка; б) отрезок; в) треугольник; г) четырёхугольник. Закрась синим цветом объединение этих фигур.
11. Составь все множества, равные множеству букв в слове «мир».
12. В семье 3 сестры: Таня, Света и Марина. Их дни рождения соответственно летом, зимой и весной. Таня не старше Марины, а Света не старше Тани. Кто из сестёр старше всех? Кто младше всех?
Популярные решебники 3 класс Все решебники
*К сожалению, временные проблемы с публикацией комментариев с мобильных устройств.