Упр.275 Часть 1 ГДЗ Канакина Горецкий 3 класс (Русский язык)
Решение #1
Решение #2

Рассмотрим вариант решения задания из учебника Канакина, Горецкий 3 класс, Просвещение:
275. Прочитайте. Какие буквы пропущены в словах?
Маленький, обез..яна;
ч..тыре, под..езд;
серьёзный, девочка;
под..ём, гора;
необъятный, поле;
вз..ерошенный, в..р..бей;
с..езд, учит..ля; охотник, руж..ё;
с..ёжился, м..роз;
объяснить, задача;
под..ехать, ш..ссе;
с..ёмка, фил..м.
• Составьте и запишите словосочетания с каждой парой слов, вставляя пропущенные буквы. Если нужно, изменяйте форму слов и используйте предлоги. Подчеркните разделительный твёрдый знак (ъ). Проверьте себя.
Образец. Маленькая обезьяна, ... .
• Докажите, что вы правильно выполнили задания.
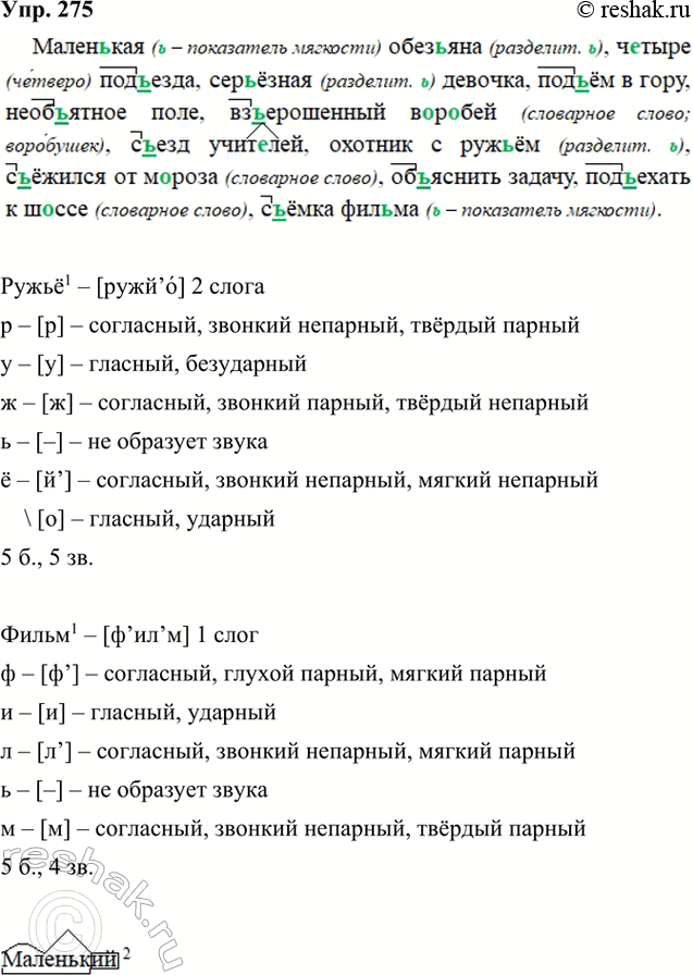
Маленькая (показ. мягк.) обезьяна (раздел. «ь»), четыре (безуд. глас., четверо) подъезда, серьезная (раздел. «ь») девочка, подъем в гору, необъятное поле, взъерошенный воробей (запомн., безуд. глас., воробушек), съезд учителей (словар. слово), охотник с ружьем (раздел. «ь»), съежился от мороза (словар. слово), объяснить задачу, подъехал к шоссе (словар. слово), съемка фильма (показ. мягк.).
Ответ 2:
Ружьё1 – [ружй’о] 2 слога
р – [р] – согласный, звонкий непарный, твёрдый парный
у – [у] – гласный, безударный
ж – [ж] – согласный, звонкий парный, твёрдый непарный
ь – [–] – не образует звука
ё – [й’] – согласный, звонкий непарный, мягкий непарный
\ [о] – гласный, ударный
5 б., 5 зв.
Фильм1 – [фил’м] 1 слог
ф – [ф] – согласный, глухой парный, мягкий парный
и – [и] – гласный, ударный
л – [л] – согласный, звонкий непарный, мягкий парный
ь – [–] – не образует звука
м – [м] – согласный, звонкий непарный, твёрдый парный
5 б., 4 зв.
Похожие решебники
Популярные решебники 3 класс Все решебники
*размещая тексты в комментариях ниже, вы автоматически соглашаетесь с пользовательским соглашением