Проверь себя на стр.57 Часть 1 ГДЗ Климанова Бабушкина 4 класс (Русский язык)
Решение #1 (Учебник 2024)
Решение #2 (Учебник 2024)
Решение #3 (Учебник 2019)

Рассмотрим вариант решения задания из учебника Климанова, Бабушкина 4 класс, Просвещение:
Закончите предложения и запишите их.
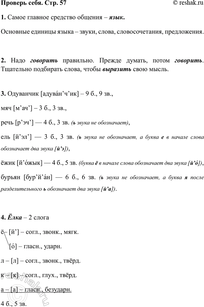
Самое главное средство общения — ... .
Основные единицы языка — звуки, слова, ... .
Самое главное средство общения – язык.
Основные единицы языка – звуки, слова, словосочетания, предложения.
2. Закончите предложения, вставив глагол «говорить» или «выразить».
Надо ... правильно. Прежде думать, потом ... . Тщательно подбирать слова, чтобы ... свою мысль.
Надо говорить правильно. Прежде думать, потом говорить. Тщательно подбирать слова, чтобы выразить свою мысль.
3. Укажите количество звуков и букв в данных словах. В каких количество звуков и букв не совпадает? Почему?
Одуванчик, мяч, речь, ель, ёжик, бурьян.
Одуванчик [адуван’ч’ик] – 9 б., 9 зв.,
мяч [м’ач’] – 3 б., 3 зв.,
речь [р’эч’] — 4 б., 3 зв. (ь звука не обозначает),
ель [й’эл’] — 3 б., 3 зв. (ь звука не обозначает, а буква е в начале слова обозначает два звука [й’э]),
ёжик [й’ожык] — 4 б., 5 зв. (буква ё в начале слова обозначает два звука [й’о]),
бурьян [бур’й’ан] — 6 б., 6 зв. (ь звука не обозначает, а буква я после разделительного ь обозначает два звука [й’а]).
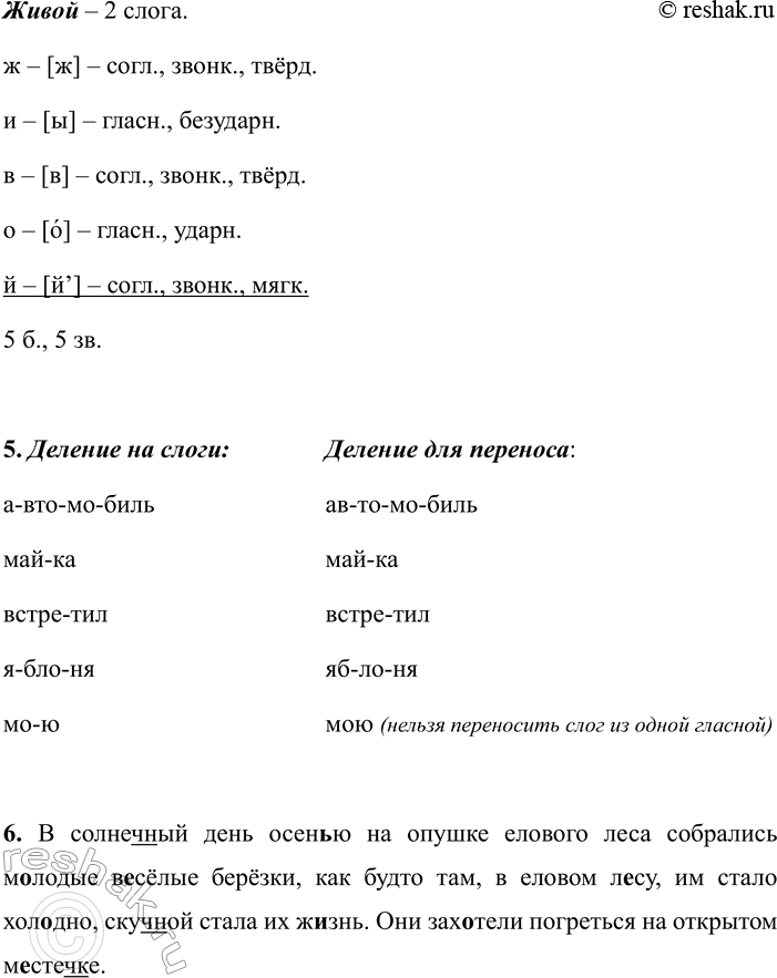
4. Сделайте звуко-буквенный разбор каждого слова. Подчеркните буквы, обозначающие сочетание двух звуков.
Ёлка, вьюн, объявит, живой.
Ёлка – 2 слога
ё– [й’] – согл., звонк., мягк.
[о] – гласн., ударн.
л – [л] – согл., звонк., твёрд.
к – [к] – согл., глух., твёрд.
а – [а] – гласн., безударн.
4 б., 5 зв.
Вьюн – 1 слог.
в – [в’] – согл., звонк., мягк.
ь – не обозначает звука.
ю – [й’] – согл., звонк., мягк.
[у] – гласн., ударн.
н – [н] – согл., звонк., твёрд.
4 б., 4 зв.
Объявит – 3 слога.
а – [а] – гласн., безударн.
б – [б’] – согл., звонк., мягк.
ъ – не обозначает звука.
я – [й’] – согл., звонк., мягк.
[а] – гласн., ударн.
в – [в’] – согл., звонк., мягк.
и – [и] – гласн., безударн.
т – [т] – согл., глух., твёрд.
7 б., 7 зв.
Живой – 2 слога.
ж – [ж] – согл., звонк., твёрд.
и – [ы] – гласн., безударн.
в – [в] – согл., звонк., твёрд.
о – [о] – гласн., ударн.
й – [й’] – согл., звонк., мягк.
5 б., 5 зв.
5. Разделите слова сначала на слоги, а потом на части для переноса. Все ли слова можно разделить для переноса?
Автомобиль, майка, встретил, яблоня, мою.
6. Запишите текст, вставляя пропущенные буквы, где это необходимо.
В солнеч..ный день осен..ю на опушке елового леса собрались м..лодые в..сёлые берё..ки, как будто там, в еловом л..су, им стало хол..дно, скуч..ной стала их ж..знь. Они зах..тели погреться на открытом м..стеч..ке.
В солнечный день осенью на опушке елового леса собрались молодые весёлые берёзки, как будто там, в еловом лесу, им стало холодно, скучной стала их жизнь. Они захотели погреться на открытом местечке.
Проверь себя
1. Закончите предложение. Запишите его.
Самое главное средство общения — ... .
Самое главное средство общения — язык.
2. Укажите количество звуков и букв в данных словах. В каких количество звуков и букв не совпадает? Почему?
Одуванчик, мяч, речь, ель, ёжик, бурьян.
Одуванчик - 9 букв, 9 звуков.
Мяч - 3 буквы, 3 звука.
Речь - 4 буквы, 3 звука. (Ь не обозначает звук)
Ель - 3 буквы, 3 звука.
Ёжик - 4 буквы, 5 звуков. (Ё даёт два звука - [й] и [о])
Бурьян - 6 букв, 6 звуков.
3. Разделите слова сначала на слоги, а потом на части для переноса. Все ли слова можно разделить для переноса?
Майка, встретил, ябеда, акация, мою.
Майка – Май|ка – Май-ка.
Встретил – Встре|тил – Встре-тил.
Ябеда – Я|бе|да – Ябе-да.
Акация – А|ка|ци|я – Ака-ция.
Мою – Мо|ю – нельзя разделить для переноса.
4. Сделайте звуко-буквенный разбор каждого слова. Подчеркните буквы, обозначающие два звука.
Жирный, ёлка, вьюн, объявит.
5. Запишите текст, раскрывая скобки и вставляя пропущенные буквы, где это необходимо.
(В)солнеч..ный день осен..ю (на)опушке елового леса собрались м..лодые в..сёлые берё..-ки, как будто там, в еловом л..су, им стало хол..дно, скуч..ной стала их ж..знь. Они (за) х..тели (по)греться на открытом м..стеч..ке. Так в д..ревнях ст..рики выходят (на)солнышко и с..дят (на)скамееч.жах возле своих д..мов.
В солнечный (предлог с прил.; сочетание ЧН без Ь) день осенью (перед буквами Е, Ё, Ю, Я, И пишется Ь) на опушке (предлог с сущ.) елового леса собрались молодые (безуд. глас.; молоды) весёлые (безуд. глас.; весело) берёзки (парная согл.; березы), как будто там, в еловом лесу (безуд. глас.; лес), им стало холодно (безуд. глас.; холодный), скучной (сочетание ЧН без Ь) стала их жизнь (в сочетаниях ЖИ-ШИ пишется И). Они захотели (приставка пишется слитно; безуд. глас.; хочет) погреться (приставка пишется слитно) на открытом местечке (безуд. глас.; место; сочетание ЧК без Ь). Так в деревнях (безуд. глас.; необходимо запомнить) старики (безуд. глас.; старость) выходят на солнышко (предлог с сущ.) и сидят (безуд. глас.; сидя) на скамеечках (предлог с сущ.; сочетание ЧК без Ь) возле своих домов (безуд. глас.; дом).
Похожие решебники
Популярные решебники 4 класс Все решебники
*К сожалению, временные проблемы с публикацией комментариев с мобильных устройств.