Задание 5 Что узнали. Чему научились. Глава 5. Часть 1 ГДЗ Моро Бантова 4 класс (Математика)
Решение #1
Решение #2

Рассмотрим вариант решения задания из учебника Моро, Бантова, Бельтюкова 4 класс, Просвещение:
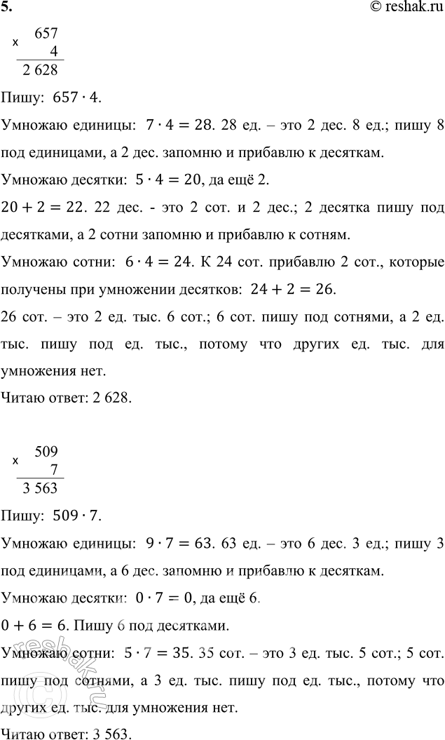
5. 657 · 4 2 193 · 5 40 018 · 9 (9 010 - 6 235) · 9
509 · 7 7 640 · 8 80 700 · 6 8 · (4 348 + 2 062)
657
4
2 628
Пишу: 657•4.
Умножаю единицы: 7•4=28. 28 ед. – это 2 дес. 8 ед.; пишу 8 под единицами, а 2 дес. запомню и прибавлю к десяткам.
Умножаю десятки: 5•4=20, да ещё 2.
20+2=22. 22 дес. - это 2 сот. и 2 дес.; 2 десятка пишу под десятками, а 2 сотни запомню и прибавлю к сотням.
Умножаю сотни: 6•4=24. К 24 сот. прибавлю 2 сот., которые получены при умножении десятков: 24+2=26.
26 сот. – это 2 ед. тыс. 6 сот.; 6 сот. пишу под сотнями, а 2 ед. тыс. пишу под ед. тыс., потому что других ед. тыс. для умножения нет.
Читаю ответ: 2 628.
509
7
3 563
Пишу: 509•7.
Умножаю единицы: 9•7=63. 63 ед. – это 6 дес. 3 ед.; пишу 3 под единицами, а 6 дес. запомню и прибавлю к десяткам.
Умножаю десятки: 0•7=0, да ещё 6.
0+6=6. Пишу 6 под десятками.
Умножаю сотни: 5•7=35. 35 сот. – это 3 ед. тыс. 5 сот.; 5 сот. пишу под сотнями, а 3 ед. тыс. пишу под ед. тыс., потому что других ед. тыс. для умножения нет.
Читаю ответ: 3 563.
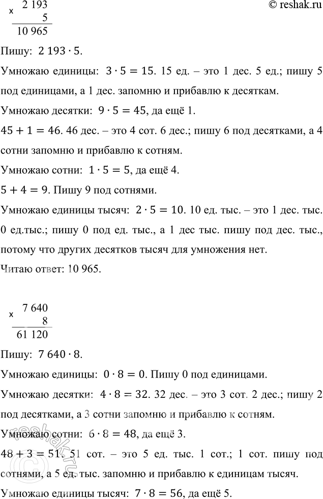
2 193
5
10 965
Пишу: 2 193•5.
Умножаю единицы: 3•5=15. 15 ед. – это 1 дес. 5 ед.; пишу 5 под единицами, а 1 дес. запомню и прибавлю к десяткам.
Умножаю десятки: 9•5=45, да ещё 1.
45+1=46. 46 дес. – это 4 сот. 6 дес.; пишу 6 под десятками, а 4 сотни запомню и прибавлю к сотням.
Умножаю сотни: 1•5=5, да ещё 4.
5+4=9. Пишу 9 под сотнями.
Умножаю единицы тысяч: 2•5=10. 10 ед. тыс. – это 1 дес. тыс. 0 ед.тыс.; пишу 0 под ед. тыс., а 1 дес тыс. пишу под дес. тыс., потому что других десятков тысяч для умножения нет.
Читаю ответ: 10 965.
7 640
8
61 120
Пишу: 7 640•8.
Умножаю единицы: 0•8=0. Пишу 0 под единицами.
Умножаю десятки: 4•8=32. 32 дес. – это 3 сот. 2 дес.; пишу 2 под десятками, а 3 сотни запомню и прибавлю к сотням.
Умножаю сотни: 6•8=48, да ещё 3.
48+3=51. 51 сот. – это 5 ед. тыс. 1 сот.; 1 сот. пишу под сотнями, а 5 ед. тыс. запомню и прибавлю к единицам тысяч.
Умножаю единицы тысяч: 7•8=56, да ещё 5.
56+5=61. 61 ед. тыс. – это 6 дес. тыс. 1 ед. тыс.; 1 ед. тыс. пишу под единицами тысяч, а 6 десятков тысяч пишу под десятками тысяч, потому что других десятков тысяч для умножения нет.
Читаю ответ: 61 120.
40 018
9
360 162
Пишу: 40 018•9.
Умножаю единицы: 8•9=72. 72 ед. – это 7 дес. 2 ед.; пишу 2 под единицами, а 7 дес. запомню и прибавлю к десяткам.
Умножаю десятки: 1•9=9, да ещё 7.
9+7=16. 16 дес. – это 1 сот. 6 дес.; пишу 6 под десятками, а 1 сотню запомню и прибавлю к сотням.
Умножаю сотни: 0•9=0, да ещё 1. 0+1=1. Пишу 1 под сот.
Умножаю единицы тысяч: 0•9=0. Пишу 0 под ед. тысяч.
Умножаю десятки тысяч: 4•9=36. 36 дес. тыс. – это 3 сот. тыс. 6 дес. тыс.; пишу 6 под дес. тысяч, а 3 сот. тыс. пишу под сотнями тысяч, потому что других сотен тысяч для умножения нет.
Читаю ответ: 360 162.
80 700
6
484 200
Пишу 80 700•6.
Умножаю единицы: 0•6=0. Пишу 0 под единицами.
Умножаю десятки: 0•6=0. Пишу 0 под десятками.
Умножаю сотни: 7•6=42. 42 сот. - это 4 ед. тыс. и 2 сот.; пишу 2 под сотнями, а 4 ед. тыс. прибавлю к единицам тысяч.
Умножаю единицы тысяч: 0•6=0. К 0 ед. тыс. прибавляю 4 ед. тыс., которая получена при умножении сотен: 0+4=4. Пишу 4 под единицами тысяч.
Умножаю десятки тысяч: 8•6=48. 48 дес. тыс. – это 4 сот. тыс. 8 дес. тыс.; пишу 8 под десятками тысяч, а 4 сот. тыс. пишу под сотнями тысяч, потому что других сотен тыс. для умножения нет.
Читаю ответ: 484 200.
В выражениях есть скобки, значит, сначала выполняем выражения в скобках.
(9 010-6 235)•9=2 775•9=24 975
9 010
6 235
2 775
Пишу (единицы под единицами, десятки под десятками, сотни под сотнями, единицы тысяч под единицами тысяч):
9 010-6 235.
Вычитаю единицы: из 0 единиц нельзя вычесть 5, занимаю из десятков 1 (для того, чтобы не забыть, ставлю точку над 1). 10-5=5. Пишу 5 под единицами.
Вычитаю десятки: десятков осталось 0, занять из сотен нельзя, поэтому занимаю из единиц тысяч (для того, чтобы не забыть, ставлю точку над 9). Распределяю занятую ед. тыс. как 9 сотен и 10 десятков. 10-3=7. Пишу 7 под десятками.
Вычитаю сотни: сотен было 0, но так как заняли 1 ед. тыс. при вычитании десятков то осталось 9 сот. 9-2=7. Пишу 7 под сотнями.
Вычитаю ед. тысяч: было 9 ед. тыс., но 1 ед. тыс. заняли при вычитании десятков, осталось 8. 8-6=2. Пишу 2 под ед. тыс.
Читаю ответ: 2 775.
2 775
9
24 975
Пишу: 2 775•9.
Умножаю единицы: 5•9=45. 45 ед. – это 4 дес. 5 ед.; пишу 5 под единицами, а 4 десятка запомню и прибавлю к десяткам.
Умножаю десятки: 7•9=63, да ещё 4.
63+4=67. 67 дес. – это 6 сот. 7 дес.; пишу 7 под десятками, а 6 сотен запомню и прибавлю к сотням.
Умножаю сотни: 7•9=63, да ещё 6.
63+6=69. 69 сот. – это 6 ед. тыс. 9 сот.; 9 сотен пишу под сотнями, а 6 ед. тысяч запомню и прибавлю к единицам тысяч.
Умножаю единицы тысяч: 2•9=18, да ещё 6.
18+6=24. 24 ед. тыс. – это 2 дес. тыс. 4 ед. тыс.; 4 ед. тыс. пишу под единицами тысяч, а 2 дес. тысяч пишу под десятками тысяч, потому что других десятков тысяч для умножения нет.
Читаю ответ: 24 975.
8•(4 348+2 062)=8•6 410=51 280
4 348
2 062
6 410
Пишу (единицы под единицами, десятки под десятками, сотни под сотнями, единицы тысяч под единицами тысяч):
4 348+2 062.
Складываю единицы: 8+2=10. 10 ед. - это 1 дес. и 0 ед.; 0 единиц пишу под единицами, а 1 десяток прибавлю к десяткам.
Складываю десятки: 4+6=10, да ещё 1. 10+1=11.
11 дес. - это 1 сот. и 1 дес.; 1 десяток пишу под десятками, а 1 сотню прибавлю к сотням.
Складываю сотни: 3+0=3, да ещё 1.
3+1=4. Пишу 4 под сотнями.
Складываю единицы тысяч: 4+2=6. Пишу 6 под ед. тысяч.
Читаю ответ: 6 410.
6 410
8
51 280
Пишу: 6 410•8.
Умножаю единицы: 0•8=0. Пишу 0 под единицами.
Умножаю десятки: 1•8=8. Пишу 8 под десятками.
Умножаю сотни: 4•8=32. 32 сот. – это 3 ед. тыс. 2 сот.; пишу 2 под сотнями, а 3 ед. тысяч запомню и прибавлю к ед. тысяч.
Умножаю единицы тысяч: 6•8=48, да ещё 3.
48+3=51. 51 ед. тыс. – это 5 дес. тыс. 1 ед. тыс.; пишу 1 под единицами тысяч, а 5 десятков тысяч пишу под десятками тысяч, потому что других десятков тысяч для умножения нет.
Читаю ответ: 51 280.
Похожие решебники
Популярные решебники 4 класс Все решебники
*К сожалению, временные проблемы с публикацией комментариев с мобильных устройств.