Упр.94 Часть 1 ГДЗ Дорофеев Петерсон 5 класс (Математика)
Решение #1
Решение #2

Рассмотрим вариант решения задания из учебника Дорофеев, Петерсон 5 класс, Бином:
94. Выполни действия. По какому правилу выполняются действия в каждом столбике?
26 · 8 96 : 3 52 : 13 29 : 3
72 · 9 75 : 5 60 : 12 35 : 6
86 · 4 42 : 2 48 : 24 47 : 9
43 · 7 84 : 4 76 : 19 27 : 5
26•8=(20+6)•8=20•8+6•8=160+48=208
72•9=(70+2)•9=70•9+2•9=630+18=648
86•4=(80+6)•4=80•4+6•4=320+24=344
43•7=(40+3)•7=40•7+3•7=280+21=301
Правило столбика 1 – умножение двузначного числа на однозначное.
96:3=(30+30+30+6) :3=30:3+30:3+30:3+6:3=10+10+10+2=20+12=32
75:5=(50+25) :5=50:5+25:5=10+5=15
42:2=(20+20+2) :2=20:2+20:2+2:2=10+10+1=20+1=21
84:4=(40+40+4) :4=40:4+40:4+4:4=10+10+1=20+1=21
Правило столбика 2 – деление двузначного числа на однозначное.
Определим первое неполное делимое. Делитель – двузначное число, значит оно должно иметь минимум две цифры.
Делим 52 на 13.
Подберём цифру частного. 5 десятков разделим на 1 десяток.
В частном получится пробная цифра 5. Умножим 13 на 5.
13•5=(10+3)•5=10•5+3•5=50+15=65.
Значит, цифра 5 не подходит. Попробуем меньшую цифру 4. Умножим 13 на 4.
13•4=(10+3)•4=10•4+3•4=40+12=52
Значит, 4 подобрали верно.
Читаем ответ: 4.
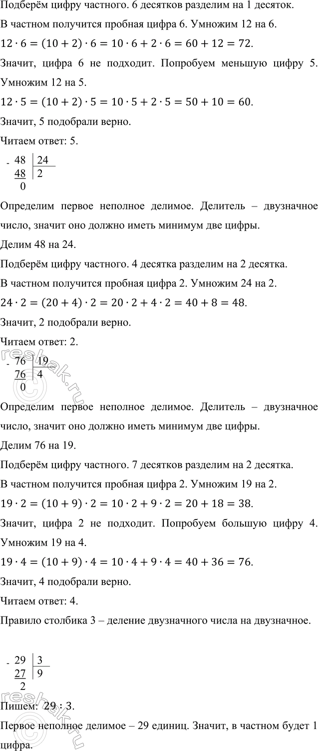
Определим первое неполное делимое. Делитель – двузначное число, значит оно должно иметь минимум две цифры.
Делим 60 на 12.
Подберём цифру частного. 6 десятков разделим на 1 десяток.
В частном получится пробная цифра 6. Умножим 12 на 6.
12•6=(10+2)•6=10•6+2•6=60+12=72.
Значит, цифра 6 не подходит. Попробуем меньшую цифру 5. Умножим 12 на 5.
12•5=(10+2)•5=10•5+2•5=50+10=60.
Значит, 5 подобрали верно.
Читаем ответ: 5.
Определим первое неполное делимое. Делитель – двузначное число, значит оно должно иметь минимум две цифры.
Делим 48 на 24.
Подберём цифру частного. 4 десятка разделим на 2 десятка.
В частном получится пробная цифра 2. Умножим 24 на 2.
24•2=(20+4)•2=20•2+4•2=40+8=48.
Значит, 2 подобрали верно.
Читаем ответ: 2.
Определим первое неполное делимое. Делитель – двузначное число, значит оно должно иметь минимум две цифры.
Делим 76 на 19.
Подберём цифру частного. 7 десятков разделим на 2 десятка.
В частном получится пробная цифра 2. Умножим 19 на 2.
19•2=(10+9)•2=10•2+9•2=20+18=38.
Значит, цифра 2 не подходит. Попробуем большую цифру 4. Умножим 19 на 4.
19•4=(10+9)•4=10•4+9•4=40+36=76.
Значит, 4 подобрали верно.
Читаем ответ: 4.
Правило столбика 3 – деление двузначного числа на двузначное.
Пишем: 29:3.
Первое неполное делимое – 29 единиц. Значит, в частном будет 1 цифра.
Делю единицы: разделю 29 на 3, получу 9 – столько единиц будет в частном.
Умножу 3 на 9, получу 27 – столько единиц разделили.
Вычту: 29-27=2 – остаток.
Читаю ответ: 9, остаток 2.
Пишем: 35:6.
Первое неполное делимое – 35 единиц. Значит, в частном будет 1 цифра.
Делю единицы: разделю 35 на 6, получу 5 – столько единиц будет в частном.
Умножу 6 на 5, получу 30 – столько единиц разделили.
Вычту: 35-30=5 – остаток.
Читаю ответ: 5, остаток 5.
Пишем: 47:9.
Первое неполное делимое – 47 единиц. Значит, в частном будет 1 цифра.
Делю единицы: разделю 47 на 9, получу 5 – столько единиц будет в частном.
Умножу 9 на 5, получу 45 – столько единиц разделили.
Вычту: 47-45=2 – остаток.
Читаю ответ: 5, остаток 2.
Пишем: 27:5.
Первое неполное делимое – 27 единиц. Значит, в частном будет 1 цифра.
Делю единицы: разделю 27 на 5, получу 5 – столько единиц будет в частном.
Умножу 5 на 5, получу 25 – столько единиц разделили.
Вычту: 27-25=2 – остаток.
Читаю ответ: 5, остаток 2.
Правило столбика 4 – деление двузначного числа на однозначное с остатком.
Популярные решебники 5 класс Все решебники
*размещая тексты в комментариях ниже, вы автоматически соглашаетесь с пользовательским соглашением