Упр.93 Часть 1 ГДЗ Моро Бантова 4 класс (Математика)
Решение #1
Решение #2

Рассмотрим вариант решения задания из учебника Моро, Бантова, Бельтюкова 4 класс, Просвещение:
93. 400 - 208 109 · 6 168 · 4 648 : 6
504 - 397 205 · 4 168 : 4 927 : 9
Пишу (единицы под единицами, десятки под десятками, сотни под сотнями): 400-208.
Вычитаю единицы. Из 0 ед. нельзя вычесть 8 ед. Взять 1 дес. из 0 нельзя, поэтому беру 1 сот. из 4 сот. (чтобы не забыть об этом, ставлю точку над цифрой 4).
1 сот. - это 10 дес. Из 10 дес. беру 1 дес. (чтобы не забыть об этом, ставлю точку над цифрой 0).
1 дес. и 0 ед. - это 10 ед. Из 10 ед. вычитаю 8, получится 2.
Пишу под единицами 2.
Вычитаю десятки. Было 10 дес., но 1 дес. взяли при вычитании единиц. Осталось 9 дес.
9-0=9. Пишу под десятками 9.
Вычитаю сотни. Было 4 сот., но 1 сот. взяли при вычитании единиц. Осталось 3 сот.
3-2=1. Пишу под сотнями 1.
Читаю ответ: 192.
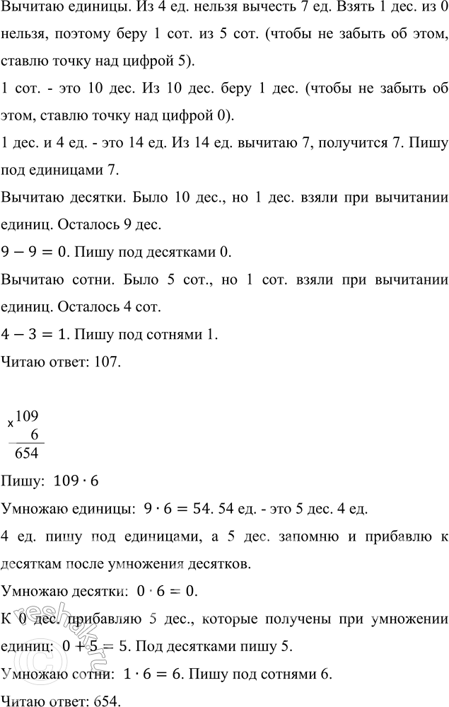
Пишу (единицы под единицами, десятки под десятками, сотни под сотнями): 504-397.
Вычитаю единицы. Из 4 ед. нельзя вычесть 7 ед. Взять 1 дес. из 0 нельзя, поэтому беру 1 сот. из 5 сот. (чтобы не забыть об этом, ставлю точку над цифрой 5).
1 сот. - это 10 дес. Из 10 дес. беру 1 дес. (чтобы не забыть об этом, ставлю точку над цифрой 0).
1 дес. и 4 ед. - это 14 ед. Из 14 ед. вычитаю 7, получится 7. Пишу под единицами 7.
Вычитаю десятки. Было 10 дес., но 1 дес. взяли при вычитании единиц. Осталось 9 дес.
9-9=0. Пишу под десятками 0.
Вычитаю сотни. Было 5 сот., но 1 сот. взяли при вычитании единиц. Осталось 4 сот.
4-3=1. Пишу под сотнями 1.
Читаю ответ: 107.
Пишу: 109•6
Умножаю единицы: 9•6=54. 54 ед. - это 5 дес. 4 ед.
4 ед. пишу под единицами, а 5 дес. запомню и прибавлю к десяткам после умножения десятков.
Умножаю десятки: 0•6=0.
К 0 дес. прибавляю 5 дес., которые получены при умножении единиц: 0+5=5. Под десятками пишу 5.
Умножаю сотни: 1•6=6. Пишу под сотнями 6.
Читаю ответ: 654.
Пишу: 205•4
Умножаю единицы: 5•4=20. 20 ед. – это 2 дес. и 0 ед.
Пишу под единицами 0. 2 дес. запоминаю и прибавлю к десяткам, когда закончится умножение десятков.
Умножаю десятки: 0•4=0.
К 0 дес. прибавлю 2 дес., которые получились при умножении единиц: 0+2=2. Пишу под десятками 2.
Умножаю сотни: 2•4=8. Пишу под сотнями 8.
Читаю ответ: 820.
Умножаю единицы: 8•4=32. 32 ед. - это 3 дес. 2 ед., 2 ед. пишу под единицами, а 3 дес. запомню и прибавлю к десяткам после умножения десятков.
Умножаю десятки: 6•4=24.
К 24 дес. прибавляю 3 дес., которые получены при умножении единиц: 24+3=27.
27 дес. - это 2 сот. 7 дес., 7 дес. пишу под десятками, а 2 сот. запомню и прибавлю к сотням после умножения сотен.
Умножаю сотни: 1•4=4.
К 4 сот. прибавляю 2 сот., которые получены при умножении десятков: 4+2=6. Пишу 6 под сотнями.
Читаю ответ: 672.
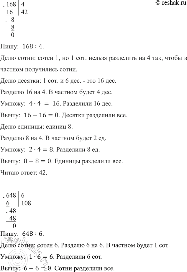
Пишу: 168:4.
Делю сотни: сотен 1, но 1 сот. нельзя разделить на 4 так, чтобы в частном получились сотни.
Делю десятки: 1 сот. и 6 дес. - это 16 дес.
Разделю 16 на 4. В частном будет 4 дес.
Умножу: 4•4 = 16. Разделили 16 дес.
Вычту: 16-16=0. Десятки разделили все.
Делю единицы: единиц 8.
Разделю 8 на 4. В частном будет 2 ед.
Умножу: 2•4=8. Разделили 8 ед.
Вычту: 8-8=0. Единицы разделили все.
Читаю ответ: 42.
Пишу: 648:6.
Делю сотни: сотен 6. Разделю 6 на 6. В частном будет 1 сот.
Умножу: 1•6=6. Разделили 6 сот.
Вычту: 6-6=0. Сотни разделили все.
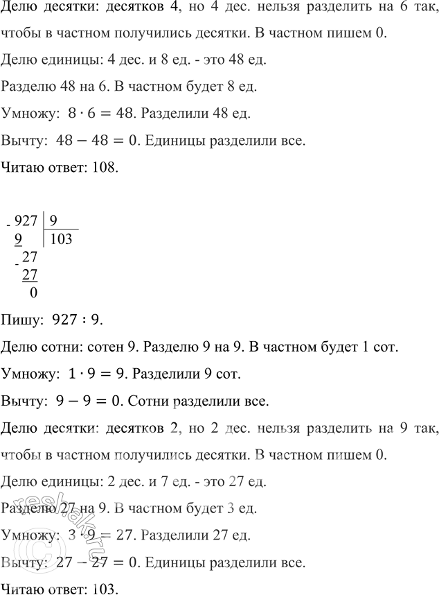
Делю десятки: десятков 4, но 4 дес. нельзя разделить на 6 так, чтобы в частном получились десятки. В частном пишем 0.
Делю единицы: 4 дес. и 8 ед. - это 48 ед.
Разделю 48 на 6. В частном будет 8 ед.
Умножу: 8•6=48. Разделили 48 ед.
Вычту: 48-48=0. Единицы разделили все.
Читаю ответ: 108.
Пишу: 927:9.
Делю сотни: сотен 9. Разделю 9 на 9. В частном будет 1 сот.
Умножу: 1•9=9. Разделили 9 сот.
Вычту: 9-9=0. Сотни разделили все.
Делю десятки: десятков 2, но 2 дес. нельзя разделить на 9 так, чтобы в частном получились десятки. В частном пишем 0.
Делю единицы: 2 дес. и 7 ед. - это 27 ед.
Разделю 27 на 9. В частном будет 3 ед.
Умножу: 3•9=27. Разделили 27 ед.
Вычту: 27-27=0. Единицы разделили все.
Читаю ответ: 103.
Похожие решебники
Популярные решебники 4 класс Все решебники
*К сожалению, временные проблемы с публикацией комментариев с мобильных устройств.