Тема 9 Вариант 2 Часть 1 ГДЗ Тесты Ладыженская Белякова 5 класс (Русский язык)

Решение #1

Изображение Вариант 21. Отметьте предложение, в котором оба слова пишутся раздельно.1) За деревней (за соседней деревней) у самого (у этого самого) леса рос могучий дуб.2) С...
Дополнительное изображение

Рассмотрим вариант решения задания из учебника Ладыженская, Белякова 5 класс, Просвещение:
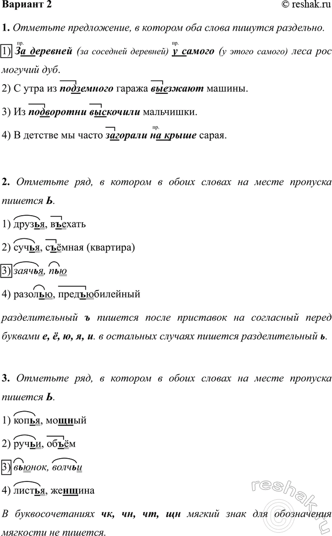
Вариант 2
1. Отметьте предложение, в котором оба слова пишутся раздельно.
1) За деревней (за соседней деревней) у самого (у этого самого) леса рос могучий дуб.
2) С утра из подземного гаража выезжают машины.
3) Из подворотни выскочили мальчишки.
4) В детстве мы часто загорали на крыше сарая.
2. Отметьте ряд, в котором в обоих словах на месте пропуска пишется Ь.
1) друзья, въехать
2) сучья, съёмная (квартира)
3) заячья, пью
4) разолью, предъюбилейный
разделительный ъ пишется после приставок на согласный перед буквами е, ё, ю, я, и. в остальных случаях пишется разделительный ь.
3. Отметьте ряд, в котором в обоих словах на месте пропуска пишется Ь.
1) копья, мощный
2) ручьи, объём
3) вьюнок, волчьи
4) листья, женщина
В буквосочетаниях чк, чн, чт, щн мягкий знак для обозначения мягкости не пишется.
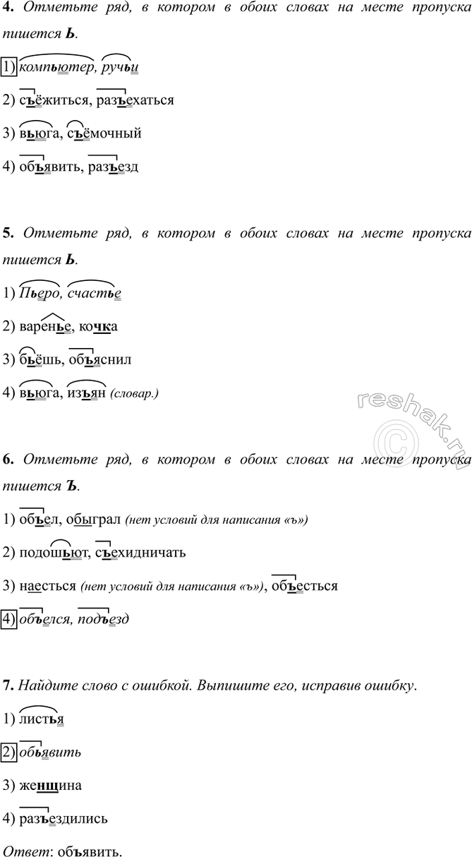
4. Отметьте ряд, в котором в обоих словах на месте пропуска пишется Ь.
1) компьютер, ручьи
2) съёжиться, разъехаться
3) вьюга, съёмочный
4) объявить, разъезд
5. Отметьте ряд, в котором в обоих словах на месте пропуска пишется Ь.
1) Пьеро, счастье
2) варенье, кочка
3) бьёшь, объяснил
4) вьюга, изъян (словар.)
6. Отметьте ряд, в котором в обоих словах на месте пропуска пишется Ъ.
1) объел, обыграл (нет условий для написания «ъ»)
2) подошьют, съехидничать
3) наесться (нет условий для написания «ъ»), объесться
4) объелся, подъезд
7. Найдите слово с ошибкой. Выпишите его, исправив ошибку.
1) листья
2) обьявить
3) женщина
4) разъездились
Ответ: объявить.
*Цитирирование задания со ссылкой на учебник производится исключительно в учебных целях для лучшего понимания разбора решения задания.
*К сожалению, временные проблемы с публикацией комментариев с мобильных устройств.