Тема 9 Вариант 1 Часть 1 ГДЗ Тесты Ладыженская Белякова 5 класс (Русский язык)

Решение #1

Изображение Раздельное написание предлогов с другими словами. Разделительные Ъ и Ь. Стр. 32 – 34Вариант 11. Отметьте предложение, в котором оба выделенных слова пишутся...
Дополнительное изображение

Рассмотрим вариант решения задания из учебника Ладыженская, Белякова 5 класс, Просвещение:
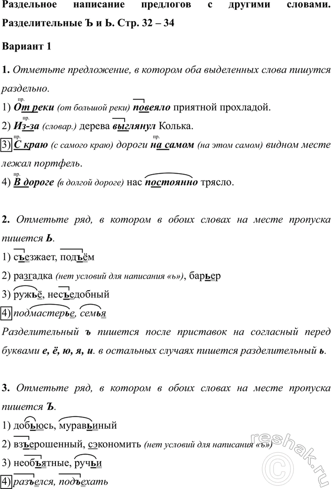
Раздельное написание предлогов с другими словами. Разделительные Ъ и Ь. Стр. 32 – 34
Вариант 1
1. Отметьте предложение, в котором оба выделенных слова пишутся раздельно.
1) От реки (от большой реки) повеяло приятной прохладой.
2) Из-за (словар.) дерева выглянул Колька.
3) С краю (с самого краю) дороги на самом (на этом самом) видном месте лежал портфель.
4) В дороге (в долгой дороге) нас постоянно трясло.
2. Отметьте ряд, в котором в обоих словах на месте пропуска пишется Ь.
1) съезжает, подъём
2) разгадка (нет условий для написания «ь»), барьер
3) ружьё, несъедобный
4) подмастерье, семья
Разделительный ъ пишется после приставок на согласный перед буквами е, ё, ю, я, и. в остальных случаях пишется разделительный ь.
3. Отметьте ряд, в котором в обоих словах на месте пропуска пишется Ъ.
1) добьюсь, муравьиный
2) взъерошенный, сэкономить (нет условий для написания «ъ»)
3) необъятные, ручьи
4) разъелся, подъехать
4. Отметьте ряд, в котором в обоих словах на месте пропуска пишется Ь.
1) подъехать, приехал (нет условий для написания «ь»)
2) появиться (нет условий для написания «ь»), объявить
3) сошью, собачья
4) предъявить, пьеса
5. Отметьте ряд, в котором в обоих словах на месте пропуска пишется Ъ.
1) подъёмный, разъяснить
2) ладья, отбить (нет условий для написания «ъ»)
3) подбежал (нет условий для написания «ъ»), уехать (нет условий для написания «ъ»)
4) отъехать, листья
6. Отметьте ряд, в котором в обоих словах на месте пропуска пишется Ь.
1) разъём, ручьи
2) объявление, съёмка
3) гостья, соловьиный
3) суметь (нет условий для написания «ь»), компьютер
7. Найдите слово с ошибкой. Выпишите его, исправив ошибку.
1) у ручья
2) съёмка
3) съузить (брюки) (нет условий для написания «ъ» или «ь»)
4) разъездились
Ответ: сузить.
*Цитирирование задания со ссылкой на учебник производится исключительно в учебных целях для лучшего понимания разбора решения задания.
*К сожалению, временные проблемы с публикацией комментариев с мобильных устройств.