Стр.89 Часть 1 ГДЗ Дорофеев Миракова 4 класс (Математика)
Решение #1
Решение #2

Рассмотрим вариант решения задания из учебника Дорофеев, Миракова, Бука 4 класс, Просвещение:
9. (Старинная задача.) Послан гонец из Москвы в Вологду, и велено ему в хождении своём совершать во всякий день по 40 вёрст. На следующий день вслед ему послан второй гонец, и приказано ему проходить в день по 45 вёрст. На какой день второй гонец догонит первого?
Отмечай на схематическом чертеже цветными карандашами расположение гонцов день за днём. Это поможет тебе решить задачу.
1. Вычисли значения выражений, используя приёмы группировки слагаемых или округления.
225 + 471 + 75 + 29 399 + 147 + 299 316 + 47 + 213 + 34
148 + 17 + 23 + 252 1 000 - 297 - 398 - 99 157 + 245 + 133 + 35
25 + 101 + 155 + 99 97 + 287 + 598 302 + 18 + 82 + 598
Смысл приёма группировки слагаемых заключается в изменении порядка расположения слагаемых в сумме для удобства вычислений. При этом изменение порядка действий обычно показывают с помощью скобок.
225+471+75+29
Первое и третье слагаемые, а также второе и четвёртое слагаемые в сумме дают круглые числа. Сгруппируем эти слагаемые.
225+471+75+29=(225+75)+(471+29)=300+500=800
148+17+23+252
Первое и четвёртое слагаемые, а также второе и третье слагаемые в сумме дают круглые числа. Сгруппируем эти слагаемые.
148+17+23+252=(148+252)+(17+23)=400+40=440
25+101+155+99
Первое и третье слагаемые, а также второе и четвёртое слагаемые в сумме дают круглые числа. Сгруппируем эти слагаемые.
25+101+155+99=(25+155)+(101+99)=180+200=380
399+147+299
Увеличив число 399 на 1, получим число 400 – круглое число.
Увеличив число 147 на 3, получим число 150 – круглое число.
Увеличив число 299 на 1, получим число 300 – круглое число.
Значит, получим сумму чисел 400, 150 и 300.
400+150+300=400+300+150=700+150=850
От увеличения одного из слагаемых на несколько единиц, сумма увеличивается на столько же единиц.
Так как мы увеличили первое слагаемое на 1, второе – на 3, третье – на 1, то для получения искомой суммы, необходимо из полученного результата вычесть добавленные единицы. Их будет 1+3+1=4+1=5. Значит, нужно из 850 вычесть 5.
850-5=845
Тогда, 399+147+299=(400+150+300)-(1+3+1)=850-5=845
1 000-297-398-99
Увеличив число 297 на 3, получим число 300 – круглое число.
Увеличив число 398 на 2, получим число 400 – круглое число.
Увеличив число 99 на 1, получим число 100 – круглое число.
Значит, получим разность: 1 000-300-400-100=700-400-100=300-100=200.
При увеличении вычитаемого на несколько единиц, разность уменьшается на столько же единиц.
Так как мы увеличили первое вычитаемое на 3, второе – на 2, третье – на 1, то для получения искомой разности, необходимо к полученному результату прибавить добавленные единицы. Их будет 3+2+1=5+1=6. Значит, нужно к 200 прибавить 6.
200+6=206
Тогда, 1 000-297-398-99=(1 000-300-400-100)+(3+2+1)=200+6=206
97+287+598
Увеличив число 97 на 3, получим число 100 – круглое число.
Увеличив число 287 на 13, получим число 300 – круглое число.
Увеличив число 598 на 2, получим число 600 – круглое число.
Значит, получим сумму чисел 100, 300 и 600.
100+300+600=400+600=1 000
Так как мы увеличили первое слагаемое на 3, второе – на 13, третье – на 2, то для получения искомой суммы, необходимо из полученного результата вычесть добавленные единицы. Их будет 3+13+2=3+15=18. Значит, нужно из 1 000 вычесть 18.
1 000-18=982
Тогда, 97+287+598=(100+300+600)-(3+13+2)=1 000-18=982
316+47+213+34
Первое и четвёртое слагаемые, а также второе и третье слагаемые в сумме дают круглые числа. Сгруппируем эти слагаемые.
316+47+213+34=(316+34)+(47+213)=350+260==350+(250+10)=350+250+10=600+10=610
157+245+133+35
Первое и третье слагаемые, а также второе и четвёртое слагаемые в сумме дают круглые числа. Сгруппируем эти слагаемые.
157+245+133+35=(157+133)+(245+35)=290+280=370
302+18+82+598
Первое и четвёртое слагаемые, а также второе и третье слагаемые в сумме дают круглые числа. Сгруппируем эти слагаемые.
302+18+82+598=(302+598)+(18+82)=900+100=1 000
2. Запиши числовые выражения и вычисли их значения.
Если в выражении нет скобок, и оно содержит действия обеих ступеней, то сначала выполняют действия второй ступени (умножение или деление), а потом действия первой ступени (сложение или вычитание).
Если в выражении есть скобки, то сначала выполняют действия в скобках, а потом за скобками. При этом сначала выполняют действия второй ступени (умножение или деление), а потом действия первой ступени (сложение или вычитание).
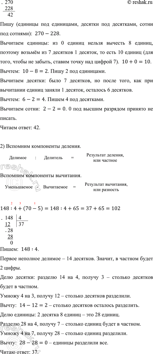
1) Из числа 270 вычесть произведение чисел 38 и 6.
Вспомним компоненты умножения.
Первый множитель . Второй множитель = Результат умножения,
или произведение
270-38•6=270-228=42
38
6
228
Пишу: 38•6.
Умножаю единицы: 8•6=48. 48 ед. – это 4 дес. 8 единиц; пишу 8 под единицами, а 4 десятка запомню и прибавлю к десяткам.
Умножаю десятки: 3•6=18, да ещё 4.
18+4=22. 22 дес. – это 2 сот. 2 дес.; пишу 2 под дес., а 2 сотни пишу под сотнями, так как других сотен для умножения нет.
Читаю ответ: 228.
270
228
42
Пишу (единицы под единицами, десятки под десятками, сотни под сотнями): 270-228.
Вычитаем единицы: из 0 единиц нельзя вычесть 8 единиц, поэтому возьмём из 7 десятков 1 десяток, то есть 10 единиц (для того, чтобы не забыть, ставим точку над цифрой 7). 10+0=10.
Вычтем: 10-8=2. Пишу 2 под единицами.
Вычитаем десятки: было 7 десятков, но после того, как при вычитании единиц заняли 1 десяток, осталось 6 десятков.
Вычтем: 6-2=4. Пишем 4 под десятками.
Вычитаем сотни: 2-2=0. 0 под высшим разрядом принято не писать.
Читаем ответ: 42.
2) К частному чисел 148 и 4 прибавить разность чисел 70 и 5.
Вспомним компоненты деления.
Делимое : Делитель = Результат деления,
или частное
Вспомним компоненты вычитания.
Уменьшаемое - Вычитаемое = Результат вычитания,
или разность
148:4+(70-5)=148:4+65\=37+65=102
148
4
12 37
28
28
0
Пишем: 148:4.
Первое неполное делимое – 14 десятков. Значит, в частном будет 2 цифры.
Делю десятки: разделю 14 на 4, получу 3 – столько десятков будет в частном.
Умножу 4 на 3, получу 12 – столько десятков разделили.
Вычту: 14-12=2 – столько десятков осталось разделить.
Делю единицы: 2 десятка 8 единиц – это 28 единиц.
Разделю 28 на 4, получу 7 – столько единиц будет в частном.
Умножу 4 на 7, получу 28 – столько единиц разделили.
Вычту: 28-28=0 – единицы разделили все.
Читаю ответ: 37.
37
65
102
Пишу (единицы под единицами, десятки под десятками):37+65.
Складываем единицы: 7+5=12. 12 ед. – это 1 дес. 2 ед.; пишу 2 под единицами, а 1 десяток запомню и прибавлю к десяткам.
Складываем десятки: 3+6=9, да ещё 1.
9+1=10. 10 дес. – это 1 сот. 0 дес.; пишу 0 под десятками, а 1 сотню пишу под сотнями, так как других сотен для сложения нет.
Читаю ответ: 102.
3) Произведение чисел 26 и 8 уменьшить на частное чисел 96 и 24
Вспомним компоненты умножения.
Первый множитель . Второй множитель = Результат умножения,
или произведение
Вспомним компоненты деления.
Делимое : Делитель = Результат деления,
или частное
26•8-96:24=208-96:24=208-4=204
Для удобства вычисления можно представить число 26 в виде суммы чисел 20 и 6, и выполнить умножение суммы на число: умножить каждое слагаемое суммы на число и полученные произведения сложить.
26•8=(20+6)•8=20•8+6•8=160+48=160+(40+8)=160+40+8=200+8=208
96
24
96 4
0
Определим первое неполное делимое. Делитель – двузначное число, значит оно должно иметь минимум две цифры.
Подберём цифру частного. 9 десятков разделим на 2 десятка, получится 4. Проверим, умножим 24 на 4.
24•4=(20+4)•4=20•4+4•4=80+16=96
Значит, 4 подобрали верно.
4) К сумме чисел 356 и 109 прибавить произведение чисел 67 и 3.
Вспомним компоненты сложения.
Первое слагаемое + Второе слагаемое = Результат сложения,
или сумма
Вспомним компоненты умножения.
Первый множитель . Второй множитель = Результат умножения,
или произведение
(356+109)+67•3=465+67•3=465+201=666
356
109
465
Пишу (единицы под единицами, десятки под десятками, сотни под сотнями): 356+109.
Складываем единицы: 6+9=15. 15 ед. – это 1 дес. 5 ед.; пишу 5 под единицами, а 1 десяток запомню и прибавлю к десяткам.
Складываем десятки: 5+0=5, да ещё 1.
5+1=6. Пишу 6 под десятками.
Складываем сотни: 3+1=4. Пишем 4 под сотнями.
Читаю ответ: 465.
Для удобства вычисления можно представить число 67 в виде суммы чисел 60 и 7, и выполнить умножение суммы на число: умножить каждое слагаемое суммы на число и полученные произведения сложить.
67•3=(60+7)•3=60•3+7•3=180+21=
=180+(20+1)=180+20+1=200+1=201
465+201=465+(200+1)=465+200+1=665+1=666
3. Вычисли значения выражений.
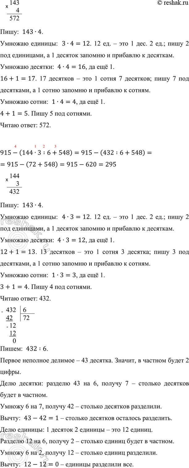
108 · 7 : 9 + 164 · 4 915 - (144 · 3 : 6 + 548)
143 · 4 - (115 · 8 - 569) (159 · 5 - 612) : 3 · 14
Действия в числовых выражениях выполняются в следующем порядке:
- действия, записанные в скобках;
- умножение и деление;
- сложение и вычитание.
108•7:9+164•4=756:9+164•4=84+164•4=84+656=740
108
7
756
Пишу: 108•7.
Умножаю единицы: 8•7=56. 56 ед. – это 5 дес. 6 единиц; пишу 6 под единицами, а 5 десятков запомню и прибавлю к десяткам.
Умножаю десятки: 0•7=0, да ещё 5.
0+5=5. Пишу 5 под десятками.
Умножаю сотни: 1•7=7. Пишу 7 под сотнями.
Читаю ответ: 756.
756
9
72 84
36
36
0
Пишем: 756:9.
Первое неполное делимое – 75 десятков. Значит, в частном будет 2 цифры.
Делю десятки: разделю 75 на 9, получу 8 – столько десятков будет в частном.
Умножу 9 на 8, получу 72 – столько десятков разделили.
Вычту: 75-72=3 – столько десятков осталось разделить.
Делю единицы: 3 десятка 6 единиц – это 36 единиц.
Разделю 36 на 9, получу 4 – столько единиц будет в частном.
Умножу 9 на 4, получу 36 – столько единиц разделили.
Вычту: 36-36=0 – единицы разделили все.
Читаю ответ: 84.
164
4
656
Пишу: 164•4.
Умножаю единицы: 4•4=16. 16 ед. – это 1 дес. 6 единиц; пишу 6 под единицами, а 1 десяток запомню и прибавлю к десяткам.
Умножаю десятки: 6•4=24, да ещё 1.
24+1=25. 25 десятков – это 2 сотни 5 десятков; пишу 5 под десятками, а 2 сотни запомню и прибавлю к сотням.
Умножаю сотни: 1•4=4, да ещё 2.
4+2=6. Пишу 6 под сотнями.
Читаю ответ: 656.
656
84
740
Пишу (единицы под единицами, десятки под десятками):
656+84.
Складываем единицы: 6+4=10. 10 ед. – это 1 дес. 0 ед.; пишу 0 под единицами, а 1 десяток запомню и прибавлю к десяткам.
Складываем десятки: 5+8=13, да ещё 1.
13+1=14. 14 десятков – это 1 сотня 4 десятка; пишу 4 под десятками, а 1 сотню запомню и прибавлю к сотням.
Было 6 сотен, да ещё 1.
6+1=7. Пишем 7 под сотнями.
Читаю ответ: 740.
143•4-(115•8-569)=143•4-(920-569)=143•4-351=572-351=221
115
8
920
Пишу: 115•8.
Умножаю единицы: 5•8=40. 40 ед. – это 4 дес. 0 единиц; пишу 0 под единицами, а 4 десятка запомню и прибавлю к десяткам.
Умножаю десятки: 1•8=8, да ещё 4.
8+4=12. 12 десятков – это 1 сотня 2 десятка; пишу 2 под десятками, а 1 сотню запомню и прибавлю к сотням.
Умножаю сотни: 1•8=8, да ещё 1.
8+1=9. Пишу 9 под сотнями.
Читаю ответ: 920.
920
569
351
Пишу (единицы под единицами, десятки под десятками, сотни под сотнями): 920-569.
Вычитаем единицы: из 0 единиц нельзя вычесть 9 единиц, поэтому возьмём из 2 десятков 1 десяток, то есть 10 единиц (для того, чтобы не забыть, ставим точку над цифрой 2). 10+0=10.
Вычтем: 10-9=1. Пишу 1 под единицами.
Вычитаем десятки: было 2 дес., но после того, как при вычитании ед. заняли 1 дес., остался 1 дес. Из 1 дес. нельзя вычесть 6 дес., поэтому возьмём из 9 сотен 1 сотню, то есть 10 десятков (для того, чтобы не забыть, ставим точку над цифрой 9). 10+1=11.
Вычтем: 11-6=5. Пишем 5 под десятками.
Вычитаем сотни: было 9 сотен, но после того, как при вычитании десятков заняли 1 сотню, осталось 8 сотен.
Вычтем: 8-5=3. Пишем 3 под сотнями.
Читаем ответ: 351.
143
4
572
Пишу: 143•4.
Умножаю единицы: 3•4=12. 12 ед. – это 1 дес. 2 ед.; пишу 2 под единицами, а 1 десяток запомню и прибавлю к десяткам.
Умножаю десятки: 4•4=16, да ещё 1.
16+1=17. 17 десятков – это 1 сотня 7 десятков; пишу 7 под десятками, а 1 сотню запомню и прибавлю к сотням.
Умножаю сотни: 1•4=4, да ещё 1.
4+1=5. Пишу 5 под сотнями.
Читаю ответ: 572.
915-(144•3:6+548)=915-(432:6+548)=915-(72+548)=915-620=295
144
3
432
Пишу: 143•4.
Умножаю единицы: 4•3=12. 12 ед. – это 1 дес. 2 ед.; пишу 2 под единицами, а 1 десяток запомню и прибавлю к десяткам.
Умножаю десятки: 4•3=12, да ещё 1.
12+1=13. 13 десятков – это 1 сотня 3 десятка; пишу 3 под десятками, а 1 сотню запомню и прибавлю к сотням.
Умножаю сотни: 1•3=3, да ещё 1.
3+1=4. Пишу 4 под сотнями.
Читаю ответ: 432.
432
6
42 72
12
12
0
Пишем: 432:6.
Первое неполное делимое – 43 десятка. Значит, в частном будет 2 цифры.
Делю десятки: разделю 43 на 6, получу 7 – столько десятков будет в частном.
Умножу 6 на 7, получу 42 – столько десятков разделили.
Вычту: 43-42=1 – столько десятков осталось разделить.
Делю единицы: 1 десяток 2 единицы – это 12 единиц.
Разделю 12 на 6, получу 2 – столько единиц будет в частном.
Умножу 6 на 2, получу 12 – столько единиц разделили.
Вычту: 12-12=0 – единицы разделили все.
Читаю ответ: 72.
548
72
620
Пишу (единицы под единицами, десятки под десятками):
548+72.
Складываем единицы: 8+2=10. 10 ед. – это 1 дес. 0 ед.; пишу 0 под единицами, а 1 десяток запомню и прибавлю к десяткам.
Складываем десятки: 4+7=11, да ещё 1.
11+1=12. 12 десятков – это 1 сотня 2 десятка; пишу 2 под десятками, а 1 сотню запомню и прибавлю к сотням.
Было 5 сотен, да ещё 1. 5+1=6. Пишем 6 под сотнями.
Читаю ответ: 620.
915
620
295
Пишу (единицы под единицами, десятки под десятками, сотни под сотнями): 915-620.
Вычитаем единицы: 5-0=5. Пишу 5 под единицами.
Вычитаем десятки: из 1 десятка нельзя вычесть 2 десятка, поэтому возьмём из 9 сотен 1 сотню, то есть 10 десятков (для того, чтобы не забыть, ставим точку над цифрой 9). 10+1=11.
Вычтем: 11-2=9. Пишем 9 под десятками.
Вычитаем сотни: было 9 сотен, но после того, как при вычитании десятков заняли 1 сотню, осталось 8 сотен.
Вычтем: 8-6=2. Пишем 2 под сотнями.
Читаем ответ: 295.
(159•5-612) :3•14=(795-612) :3•14=183:3•14=61•14=854
159
5
795
Пишу: 159•5.
Умножаю единицы: 9•5=45. 45 ед. – это 4 дес. 5 ед.; пишу 5 под единицами, а 4 десятка запомню и прибавлю к десяткам.
Умножаю десятки: 5•5=25, да ещё 4.
25+4=29. 29 десятков – это 2 сотни 9 десятков; пишу 9 под десятками, а 2 сотни запомню и прибавлю к сотням.
Умножаю сотни: 1•5=5, да ещё 2.
5+2=7. Пишу 7 под сотнями.
Читаю ответ: 795.
183
3
18 61
3
3
0
Пишем: 183:3.
Первое неполное делимое – 18 десятков. Значит, в частном будет 2 цифры.
Делю десятки: разделю 18 на 3, получу 6 – столько десятков будет в частном.
Умножу 3 на 6, получу 18 – столько десятков разделили.
Вычту: 18-18=0 – десятки разделили все.
Делю единицы: разделю 3 на 3, получу 1 – столько единиц будет в частном.
Умножу 3 на 1, получу 3 – столько единиц разделили.
Вычту: 3-3=0 – единицы разделили все.
Читаю ответ: 61.
61
14
244
61
854
Пишу: 61•14.
Умножу первый множитель на число единиц: 61•4=244.
Получу первое неполное произведение: 244.
Умножу первый множитель на число десятков: 61•1=61.
Получу второе неполное произведение: 61 десяток.
Начну подписывать второе неполное произведение под десятками. Сложу неполные произведения.
Читаю ответ: 854. Это произведение чисел 61 и 14.
4. Выполни действия.
34 · 10 - 40 (650 - 50) : 100 300 : (100 : 10)
27 · 10 - 200 100 · (908 - 900) 700 : 100 · 20
50 · 10 - 100 (360 + 140) : 100 880 : 80 : 11
5. Вырази в метрах и дециметрах или в метрах и сантиметрах.
595 дм = __ м __ дм 509 см = __ м __ см 590 см = __ м __ см
595 см = __ м __ см 509 дм = __ м __ дм 590 дм = __ м __ дм
Похожие решебники
Популярные решебники 4 класс Все решебники
*К сожалению, временные проблемы с публикацией комментариев с мобильных устройств.