Страница 80 Часть 1 ГДЗ Рабочая тетрадь Моро Волкова 4 класс (Математика)
Решение #1

Рассмотрим вариант решения задания из учебника Волкова, Моро 4 класс, Просвещение:
7. 45 179 + 5 916 70 013 - 28 739
1 608 · 7 8 712 : 9
1 220 - 568 : 8 · 9
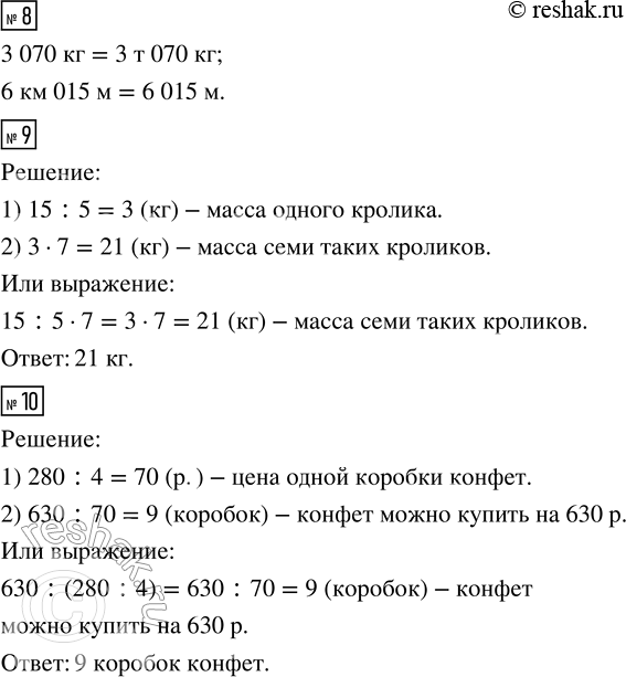
8. 3 070 кг = ___ т ___ кг
6 км 015 м = ___ м
9. Масса 5 одинаковых кроликов 15 кг. Найди массу 7 таких кроликов.
10. За 4 одинаковые коробки конфет заплатили 280 р. Сколько таких коробок конфет можно купить на 630 р.?
Похожие решебники
Популярные решебники 4 класс Все решебники
*К сожалению, временные проблемы с публикацией комментариев с мобильных устройств.