Урок 8 Часть 1 ГДЗ Петерсон 3 класс (Математика)
Решение #1 (Учебник 2022)
Решение #2 (Учебник 2012)

Рассмотрим вариант решения задания из учебника Петерсон 3 класс, Просвещение:
1. а) Прочитай задачу, назови её условие и вопрос:
«Три одинаковых яблока стоят 42 рубля. Сколько рублей стоят 5 таких яблок?»
Реши задачу, используя схему и таблицу:
б) Почему задачи такого типа называют задачами «на приведение к единице»? Как их удобнее решать - с помощью схемы или таблицы?
2. а) В 7 одинаковых ящиках 56 кг винограда. Сколько килограммов винограда в 10 таких ящиках?
б) Составь задачу по выражению и реши её: (16 : 8) · 6.
3. а) Из 36 метров ткани можно сшить 9 одинаковых костюмов. Сколько метров этой ткани потребуется на 15 таких костюмов?
б) За 7 билетов в театр заплатили 2100 р. Сколько денег надо заплатить за 12 таких билетов, если цена билетов одинаковая?
4. а) В трёх одинаковых банках 15 л мёда. Сколько литров в бочонке, вмещающем 12 таких банок?
б) Для строительства двух одинаковых домов требуется 120 ма леса. Сколько кубических метров леса потребуется для строительства 6 таких домов?
5. Реши уравнения с комментированием:
3 · х = 57 х : 68 = 4 540 : х = 90
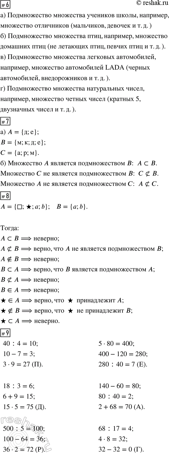
6. Назови какое-нибудь подмножество:
а) множества учеников школы;
б) множества птиц;
в) множества легковых автомобилей;
г) множества натуральных чисел.
7. На диаграмме отмечены все элементы множеств A, B и С.
а) Запиши эти множества с помощью фигурных скобок.
б) Найди подмножества. Сделай записи, вставляя знаки ? или ?.
8. Пусть А = {?; ?; а; b), В = {а; b). Найди и прочитай верные записи:
9. Вычисли и расположи ответы в порядке возрастания. Кто это?
40 -> (: 4) -> (- 7) -> (· 9) (П);
18 -> (: 3) -> (+ 9) -> (· 5) (Д);
500 -> (: 5) -> (- 64) -> (· 2) (Р);
5 -> (· 80) -> (-120) -> (: 40) (Е);
140 -> (-60) -> (: 40) -> (+ 68) (А);
68 -> (: 17) -> (· 8) -> (- 32) (Г).
10. а) Пользуясь числовым лучом, составь множество двузначных чисел, кратных 12.
б) Выполни деление с остатком:
37 : 12 50 : 12 68 : 12 75 : 12 99 : 12
в) Выучи двузначные числа, кратные 12. Проверь себя, работая в паре.
11. Составь выражение и найди его значение, если m = 15, k = 20:
«В магазин привезли m двухколёсных и k трёхколёсных велосипедов. Сколько всего колёс у всех этих велосипедов?»
12. Сравни:
х - 315 ? x - 415 m · 3 ? m : 3 a · 8 + a · 6 ? 15 · a
у + 205 ? 502 + у с : 38 ? с : 46 b · 24 - b · 10 ? b · 7
48 - t ? 200 - t 512 : d ? 312 : d 6 · c + 3 · c ? c · 9
13. Определи для каждого случая, какая фигура является пересечением двух треугольников.
14. Выполни действия. Расположи ответы примеров в порядке убывания и расшифруй слово. Что оно означает?
(Л) 387 + 512 + 78;
(О) 61 + 445 + 189;
(Н) 248 + 23 + 302 + 95;
(У) 46 + 58 + 724;
(Т) 35 + 619 + 55;
(П) 8 + 88 + 888.
15. Для запуска 4-местного и 8-местного космических кораблей в отряд космонавтов набрали группу из 52 человек. К полёту на 4-местном корабле готовятся 3 команды. Сколько команд готовятся для полёта на 8-местном корабле?
16. В первом аквариуме на 16 рыбок больше, чем во втором. Сколько рыбок надо переселить из первого аквариума во второй, чтобы рыбок в них стало поровну?
1. Реши задачи двумя способами:
а) Антон прошёл 240 м за 3 минуты. Сколько метров он пройдёт за 6 минут, если он идёт с одной и той же скоростью?
б) Рабочий сделал за 2 часа 18 одинаковых деталей. Сколько таких деталей он изготовит за смену (8 часов), делая в час одно и то же количество деталей?
2. Составь выражения и найди их значения при данных значениях букв.
а) В трёх одинаковых коробках n кг изюма. Сколько изюма в 8 таких коробках? (n = 12)
б) Для изготовления а одинаковых компьютеров требуется 30 кг металла. Сколько металла пойдёт на изготовление b таких компьютеров? (а = 10, b = 7)
3. а) Назови, пользуясь диаграммой, каждый элемент множеств М и К:
Какие элементы принадлежат одновременно множествам М и К? Как это обозначено на диаграмме?
б) Вставь знак ? или ?:
4. С — множество всех спортсменов, Ф — множество футболистов, В — множество вратарей футбольных команд. Составь диаграмму Эйлера-Венна множеств С, Ф и В. Запиши с помощью знака ?, какое из множеств является подмножеством другого.
5. Вычисли устно:
700 - 160 : 2 (525 - 525) · (396 + 489)
584 + 0 : 216 (800 - 200 + 40) : (201 - 200)
6. Расположи ответы в порядке убывания — и ты узнаешь название созвездия в Северном полушарии.
7. а) Отметь на числовом луче двузначные числа, кратные 14:
б) Выполни деление с остатком:
29 : 14 45 : 14 60 : 14 78 : 14 86 : 14
8. Найди на рисунке пересечение двух треугольников и раскрась его цветным карандашом. Какие ещё случаи их пересечения возможны?
9. Вставь вместо звёздочек цифры так, чтобы получилось верное равенство: * + * = **. Сколько решений имеет эта задача?
Популярные решебники 3 класс Все решебники
*К сожалению, временные проблемы с публикацией комментариев с мобильных устройств.