Упр.79 Часть 1 ГДЗ Моро Бантова 4 класс (Математика)
Решение #1
Решение #2

Рассмотрим вариант решения задания из учебника Моро, Бантова, Бельтюкова 4 класс, Просвещение:
79. Вычисли и проверь деление умножением.
837 : 9 658 : 2 726 : 3 568 : 8 136 : 4
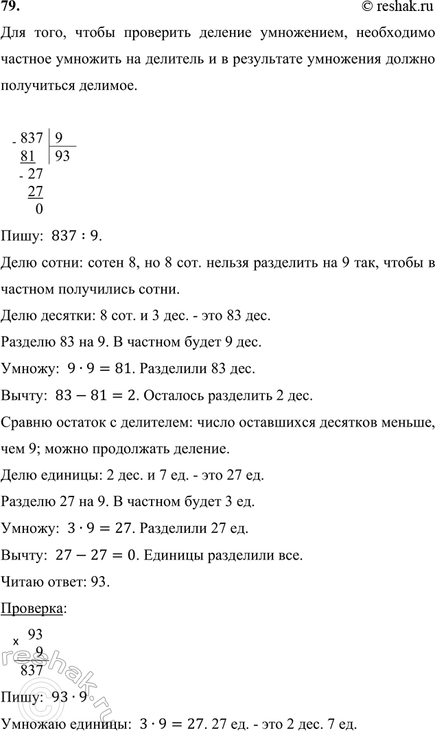
Для того, чтобы проверить деление умножением, необходимо частное умножить на делитель и в результате умножения должно получиться делимое.
Пишу: 837:9.
Делю сотни: сотен 8, но 8 сот. нельзя разделить на 9 так, чтобы в частном получились сотни.
Делю десятки: 8 сот. и 3 дес. - это 83 дес.
Разделю 83 на 9. В частном будет 9 дес.
Умножу: 9•9=81. Разделили 83 дес.
Вычту: 83-81=2. Осталось разделить 2 дес.
Сравню остаток с делителем: число оставшихся десятков меньше, чем 9; можно продолжать деление.
Делю единицы: 2 дес. и 7 ед. - это 27 ед.
Разделю 27 на 9. В частном будет 3 ед.
Умножу: 3•9=27. Разделили 27 ед.
Вычту: 27-27=0. Единицы разделили все.
Читаю ответ: 93.
Пишу: 93•9
Умножаю единицы: 3•9=27. 27 ед. - это 2 дес. 7 ед.
7 ед. пишу под единицами, а 2 дес. запомню и прибавлю к десяткам после умножения десятков.
Умножаю десятки: 9•9=81.
К 81 дес. прибавляю 2 дес., которые получены при умножении единиц: 81+2=83.
3 дес. пишу под десятками, а 8 сот. пишу под сотнями.
Читаю ответ: 837.
Таким образом, деление выполнено верно.
Пишу: 658 : 2.
Делю сотни: сотен 6.
Разделю 6 на 2. В частном будет 3 сот.
Умножу: 3•2=6. Разделили 6 сот.
Вычту: 6-6=0. Сотни разделили все.
Делю десятки: десятков 5.
Разделю 5 на 2. В частном будет 2.
Умножу: 2•2=4. Разделили 4 дес.
Вычту: 5-4=1. Осталось разделить 1 дес.
Делю единицы: 1 дес. и 8 ед. - это 18 ед.
Разделю 18 на 2. В частном будет 9 ед.
Умножу: 9•2=18. Разделили 18 ед.
Вычту: 18-18=0. Единицы разделили все.
Читаю ответ: 329.
Пишу: 329•2
Умножаю единицы: 9•2=18. 18 ед. - это 1 дес. 8 ед.
8 ед. пишу под единицами, а 1 дес. запомню и прибавлю к десяткам после умножения десятков.
Умножаю десятки: 2•2=4.
К 4 дес. прибавляю 1 дес., который получен при умножении единиц: 4+1=5.
5 дес. пишу под десятками.
Умножаю сотни: 3•2=6. Под сотнями пишу 6.
Читаю ответ: 658.
Таким образом, деление выполнено верно.
Пишу: 726:3.
Делю сотни: сотен 7.
Разделю 7 на 3. В частном будет 2 сот.
Умножу: 3•2=6. Разделили 7 сот.
Вычту: 7-6=1. Осталось разделить 1 сот.
Делю десятки: 1 сот. и 2 дес. – это 12 дес.
Разделю 12 на 3. В частном будет 4.
Умножу: 3•4=12. Разделили 12 дес.
Вычту: 12-12=0. Десятки разделили все.
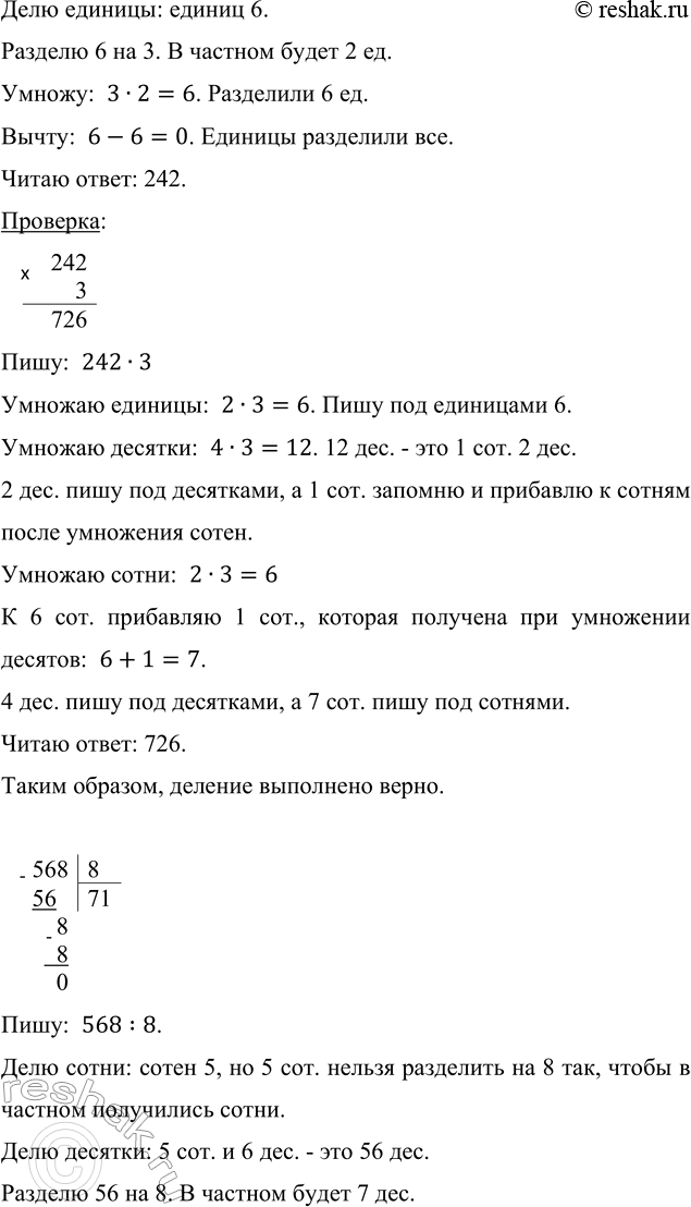
Делю единицы: единиц 6.
Разделю 6 на 3. В частном будет 2 ед.
Умножу: 3•2=6. Разделили 6 ед.
Вычту: 6-6=0. Единицы разделили все.
Читаю ответ: 242.
Пишу: 242•3
Умножаю единицы: 2•3=6. Пишу под единицами 6.
Умножаю десятки: 4•3=12. 12 дес. - это 1 сот. 2 дес.
2 дес. пишу под десятками, а 1 сот. запомню и прибавлю к сотням после умножения сотен.
Умножаю сотни: 2•3=6
К 6 сот. прибавляю 1 сот., которая получена при умножении десятов: 6+1=7.
4 дес. пишу под десятками, а 7 сот. пишу под сотнями.
Читаю ответ: 726.
Таким образом, деление выполнено верно.
Пишу: 568:8.
Делю сотни: сотен 5, но 5 сот. нельзя разделить на 8 так, чтобы в частном получились сотни.
Делю десятки: 5 сот. и 6 дес. - это 56 дес.
Разделю 56 на 8. В частном будет 7 дес.
Умножу: 7•8=56. Разделили 56 дес.
Вычту: 56-56=0. Десятки разделили все.
Спустим оставшиеся 8 единиц.
Сравню остаток с делителем: число оставшихся единиц равно 8; можно продолжать деление.
Делю единицы: 8 ед. Разделю 8 на 8. В частном будет 1 ед.
Умножу: 1•8=8. Разделили 8 ед.
Вычту: 8-8=0. Единицы разделили все.
Читаю ответ: 71.
Пишу: 71•8
Умножаю единицы: 1•8=8. Под единицами пишу 8.
Умножаю десятки: 7•8=56. Это 5 сот. 6 дес.
6 дес. пишу под десятками, а 5 сот. пишу под сотнями.
Читаю ответ: 568.
Таким образом, деление выполнено верно.
Пишу: 136:4.
Делю сотни: сотен 1, но 1 сот. нельзя разделить на 4 так, чтобы в частном получились сотни.
Делю десятки: 1 сот. и 3 дес. - это 13 дес.
Разделю 13 на 4. В частном будет 3 сот.
Умножу: 3•4=12. Разделили 13 дес.
Вычту: 13-12=1. Осталось разделить 1 дес.
Делю единицы: 1 дес. и 6 ед. - это 16 ед.
Разделю 16 на 4. В частном будет 4 ед.
Умножу: 4•4=16. Разделили 16 ед.
Вычту: 16-16=0. Единицы разделили все.
Читаю ответ: 34.
Пишу: 34•4
Умножаю единицы: 4•4=16. Это 1 дес. 6 ед.
Под единицами пишу 6, а 1 дес. запомним и прибавим к десяткам после умножения десятков.
Умножаю десятки: 3•4=12 дес.
К 12 дес. прибавляю 1 дес., который получен при умножении единиц: 12+1=13.
3 дес. пишу под десятками, а 1 сот. пишу под сотнями.
Читаю ответ: 136.
Таким образом, деление выполнено верно.
Похожие решебники
Популярные решебники 4 класс Все решебники
*К сожалению, временные проблемы с публикацией комментариев с мобильных устройств.