Страница 78 Часть 1 ГДЗ Моро 3 класс (Математика)
Решение #1

Рассмотрим вариант решения задания из учебника Моро, Бантова, Бельтюкова 3 класс, Просвещение:
19. Из 14 мотков шерсти бабушка связала носки, затратив на каждую пару по 2 мотка. Внукам она подарила 3 пары носков. Сколько ещё пар носков у неё осталось?
20. Два мальчика плыли навстречу друг другу. Один проплыл до встречи 27 м, а другой — на 4 м меньше. Какое расстояние было между ними сначала?
Рассмотри схематический чертёж и реши задачу.
21. Соревновались в плавании 12 учеников, в беге на 6 учеников больше, чем в плавании, а в гимнастике в 2 раза меньше учеников, чем в беге. Сколько учеников соревновались в гимнастике?
22. Для школьного зала купили 50 новых стульев. 10 стульев поставили на сцену, а остальные — в зал, по 8 стульев в каждом ряду. Сколько рядов из новых стульев получилось?
23. Повар 3 дня расходовал по 9 кг крупы. После этого у него осталось 13 кг крупы. Сколько крупы было у повара сначала?
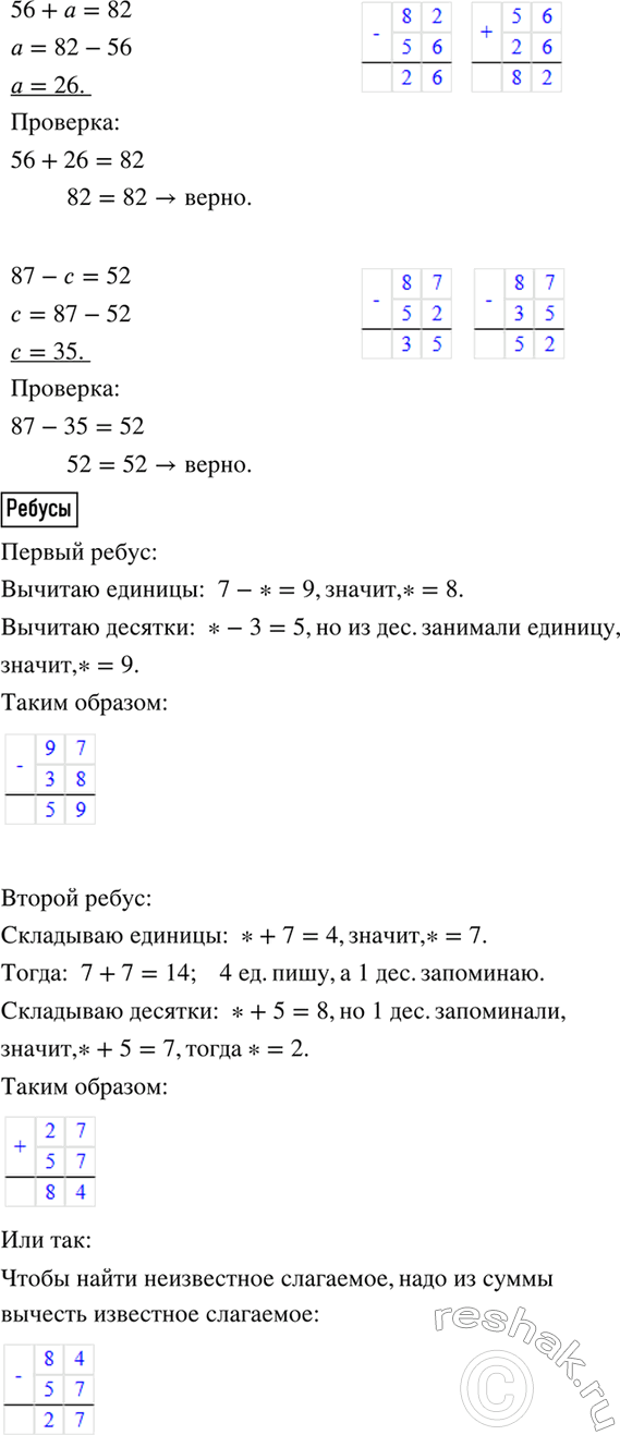
24. Реши уравнения: 56 + a = 82, 87 - c = 52.
Ребусы.
Популярные решебники 3 класс Все решебники
*размещая тексты в комментариях ниже, вы автоматически соглашаетесь с пользовательским соглашением