Упр.759 Часть 1 ГДЗ Дорофеев Петерсон 5 класс (Математика)
Решение #1
Решение #2

Рассмотрим вариант решения задания из учебника Дорофеев, Петерсон 5 класс, Бином:
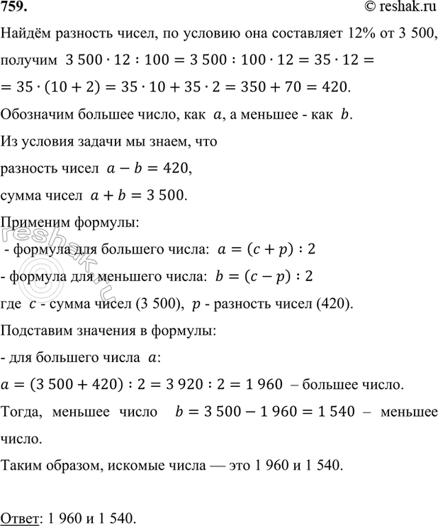
759. Сумма двух чисел равна 3500, а разность составляет 12 % суммы. Какие это числа?
Найдём разность чисел, по условию она составляет 12% от 3 500, получим 3 500•12:100=3 500:100•12=35•12=35•(10+2)=35•10+35•2=350+70=420.
Обозначим большее число, как a, а меньшее - как b.
Из условия задачи мы знаем, что
разность чисел a-b=420,
сумма чисел a+b=3 500.
Применим формулы:
- формула для большего числа: a=(c+p) :2
- формула для меньшего числа: b=(c-p) :2
где c - сумма чисел (3 500), p - разность чисел (420).
Подставим значения в формулы:
- для большего числа a:
a=(3 500+420) :2=3 920:2=1 960 – большее число.
Тогда, меньшее число b=3 500-1 960=1 540 – меньшее число.
Таким образом, искомые числа — это 1 960 и 1 540.
Ответ: 1 960 и 1 540.
Популярные решебники 5 класс Все решебники
*К сожалению, временные проблемы с публикацией комментариев с мобильных устройств.