Упр.702 Часть 1 ГДЗ Дорофеев Петерсон 5 класс (Математика)
Решение #1
Решение #2

Рассмотрим вариант решения задания из учебника Дорофеев, Петерсон 5 класс, Бином:
702. Найди три решения неравенства:
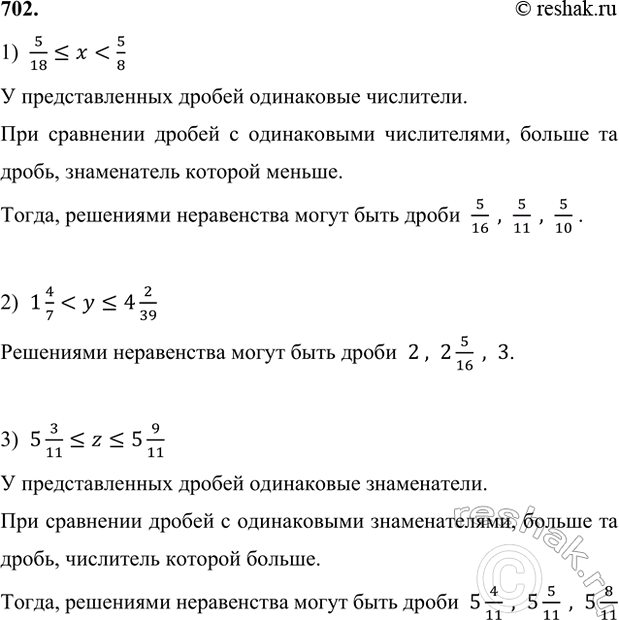
1) 5/18 < = x < 5/8; 2) 1 4/7 < y < = 4 2/39; 3) 5 3/11 < = z < = 5 9/11.
1) 5/18 < =x < 5/8
У представленных дробей одинаковые числители.
При сравнении дробей с одинаковыми числителями, больше та дробь, знаменатель которой меньше.
Тогда, решениями неравенства могут быть дроби 5/16 , 5/11 , 5/10 .
2) 1 4/7 < y < =4 2/39
Решениями неравенства могут быть дроби 2 ,2 5/16 ,3.
3) 5 3/11 < =z < =5 9/11
У представленных дробей одинаковые знаменатели.
При сравнении дробей с одинаковыми знаменателями, больше та дробь, числитель которой больше.
Тогда, решениями неравенства могут быть дроби 5 4/11 ,5 5/11 ,5 8/11
Популярные решебники 5 класс Все решебники
*К сожалению, временные проблемы с публикацией комментариев с мобильных устройств.