Урок 7 Часть 1 ГДЗ Рабочая тетрадь Петерсон 4 класс (2023) (Математика)
Решение #1

Рассмотрим вариант решения задания из учебника Петерсон 4 класс, Просвещение:
1. Найди границы, в которых заключены следующие суммы:
а) 758 + 142 б) 5679 + 3568
2. Сделай оценку сумм. Проверь свой результат, вычислив сумму.
а) 894 + 419 б) 2849 + 6185
3. Расстояние от Москвы до Пензы 639 км, а от Пензы до Челябинска -1232 км. Докажи, что расстояние от Москвы до Челябинска, если ехать через Пензу, больше чем 1800 км, но меньше чем 2000 км.
4. Прочитай неравенства и запиши множества их решений:
а) m ? 8 б) 4 ? n ? 9 в) 12 < с ? 15
5. Найди значение выражения:
а) d + 21 394, если d = 458 986
б) 506 800 - z, если z = 52 255
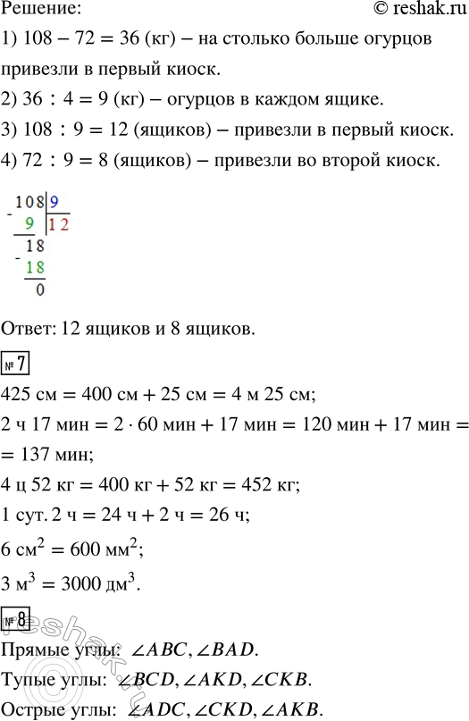
б. Заполни таблицу и схему. Реши задачу, отвечая на вопросы:
«В первый киоск привезли в одинаковых ящиках 108 кг огурцов, а во второй - 72 кг. В первый киоск привезли на 4 ящика огурцов больше, чем во второй. Сколько ящиков огурцов привезли в каждый киоск?»
1) На сколько килограммов огурцов больше привезли в первый киоск?
2) Сколько килограммов огурцов в каждом ящике?
3) Сколько ящиков огурцов привезли в первый киоск?
4) Сколько ящиков огурцов привезли во второй киоск?
7. Вырази значения величин в указанных единицах измерения:
425 см = __ м __ см 4 ц 52 кг = __ кг 6 см^2 = __ мм^2
2 ч 17 мин = __ мин 1 сут. 2 ч = __ ч 3 м^3 = __ дм^3
8. Найди на рисунке все прямые, тупые и острые углы, выпиши их названия.
Похожие решебники
Популярные решебники 4 класс Все решебники
*К сожалению, временные проблемы с публикацией комментариев с мобильных устройств.