Урок 7 Часть 1 ГДЗ Петерсон 3 класс (Математика)
Решение #1 (Учебник 2022)
Решение #2 (Учебник 2012)

Рассмотрим вариант решения задания из учебника Петерсон 3 класс, Просвещение:
1. Пусть А - множество зайцев, В - множество животных. На диаграмме изображены некоторые элементы этих множеств.
Каждый ли заяц является животным? Всякое ли животное является зайцем? Какое из этих множеств является частью другого?
2. Задай свойством множества, изображённые на рисунках. Какое из них является подмножеством другого? Сделай записи.
Как расположены относительно друг друга диаграммы множества и подмножества?
3. Определи по диаграмме, какое из множеств является подмножеством другого:
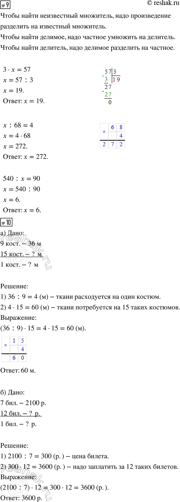
4. Определи, какое из указанных двух множеств является подмножеством другого. Сделай записи и нарисуй диаграммы Эйлера-Венна.
а) В - множество учеников некоторой школы, С - множество отличников этой школы.
б) D - множество девочек некоторого класса, Е - множество всех учеников этого класса.
в) К - множество рыб, О - множество окуней.
г) N - множество натуральных чисел, М - множество чётных чисел.
5. {а; b; ?; ?; +} и К = {b; ?}. Нарисуй диаграмму Эйлера-Венна множеств М и К и отметь на ней элементы этих множеств. Какое из них является подмножеством другого? Запиши с помощью знака ? и прочитай разными способами.
6. Придумай примеры множества и его подмножества. Нарисуй диаграмму Эйлера-Венна.
7. Квадрат разбит на части. Назови каждый элемент множества получившихся геометрических фигур.
8. Построй прямоугольник со сторонами 3 см и 7 см. Построй квадрат с тем же периметром. Сравни их по площади.
9. Составь задачу по картинке и реши её:
На сколько рублей груша дороже яблока? Во сколько раз яблоко дешевле груши?
10. Составь выражение и найди его значение:
а) На одной улице 18 одноэтажных домов и 3 двухэтажных. Во сколько раз одноэтажных домов на этой улице больше, чем двухэтажных?
б) В одном доме 10 квартир. Это в 5 раз меньше, чем в другом. Сколько квартир в этих двух домах?
в) На каждом этаже 7-этажного дома по 6 квартир, а на каждом этаже 9-этажного дома по 4 квартиры. В каком из этих домов больше квартир и на сколько?
г) В первом доме 56 квартир, а во втором - в 7 раз меньше. На сколько квартир в первом доме больше, чем во втором?
11.
а) 91 : 7 д) (39+ 29) : 4 и) 19 + 17 · 3 - 46
б) 80 : 5 е) (60 - 5) : 5 к) 54 - 26 + 38 · 3
в) 64 : 4 ж) 63 : (3 · 7) л) 48 : 2 + 60 : 2
г) 78 : 3 з) 240 : (80 : 2) м) (19 · 5 - 5) : 30
12. Найди значения х и составь таблицу в тетради. Расположи ответы в порядке убывания и расшифруй слово. Что это?
1. Прочитай задачу, назови её условие и вопрос. «Три одинаковых яблока стоят 42 рубля. Сколько рублей стоят 5 таких яблок?» Реши задачу: а) с помощью схемы; б) с помощью таблицы.
2. а) В 7 одинаковых ящиках 56 кг винограда. Сколько винограда в 10 таких ящиках?
б) Составь задачу по выражению и реши её: (16 : 8) · 6.
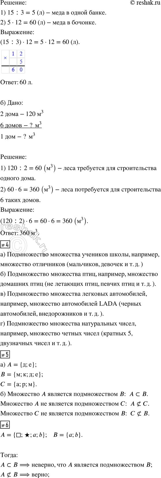
3. а) В трёх одинаковых банках 15 л мёда. Сколько литров в бочонке, вмещающем 12 таких банок?
б) Для строительства двух одинаковых домов требуется 120 м3леса. Сколько кубических метров леса потребуется для строительства 6 таких домов?
4. Назови подмножество:
а) множества учеников школы; б) множества птиц; в) множества легковых автомобилей; г) множества натуральных чисел.
5. На рисунке обозначены все элементы множеств А, B и С.
а) Запиши с помощью фигурных скобок, из каких элементов состоят эти множества:
б) Является ли множество А подмножеством В? Является ли А подмножеством С? Является ли С подмножеством В? Сделай записи.
6. Пусть А = {?; ?; а; b), В = {а; b). Зачеркни неверные записи и прочитай верные:
7. Вычисли и расположи ответы в порядке возрастания. Кто это?
40 -> (: 4) -> (- 7) -> (· 9) (П);
18 -> (: 3) -> (+ 9) -> (· 5) (Д);
500 -> (: 5) -> (- 64) -> (· 2) (Р);
5 -> (· 80) -> (-120) -> (: 40) (Е);
140 -> (-60) -> (: 40) -> (+ 68) (А);
68 -> (: 17) -> (· 8) -> (- 32) (Г).
8. Сравни:
х - 315 ? x - 415 m · 3 ? m : 3 a · 8 + a · 6 ? 15 · a
у + 205 ? 502 + у с : 38 ? с : 46 b · 24 - b · 10 ? b · 7
48 - t ? 200 - t 512 : d ? 312 : d 6 · c + 3 · c ? c · 9
9. Реши уравнения:
3 · x = 57 x : 68 = 4 540 : x = 90
10. а) Из 36 метров ткани можно сшить 9 одинаковых костюмов. Сколько метров этой ткани потребуется на 15 таких костюмов?
б) За 7 билетов в театр заплатили 2100 руб. Сколько денег надо заплатить за 12 таких билетов, если цена билетов одинаковая?
11. Расположи ответы примеров в порядке убывания. Что получилось?
(Л) 387 + 512 + 78;
(О) 61 + 445 + 189;
(У) 46 + 58 + 724;
(Н) 246 + 23 + 302 + 95;
(П) 8 + 88 + 888;
(Т) 35 + 619 + 55.
12. а) Отметь на числовом луче двузначные числа, кратные 13:
б) Выполни деление с остатком:
28 : 13 40 : 13 56 : 13 72 : 13 94 : 13
13. Вставь вместо звёздочек пропущенные знаки действий:
31 * 1 = 31 25 * 0 = 25 0 * 26 = 0
1 * 58 = 58 0 * 49 = 49 74 * 0 = 0
14. Три купца хотят поделить между собой 21 бочонок кваса, из которых 7 полных, 7 наполовину полных и 7 пустых. Как им это сделать, не переливая квас, чтобы у каждого оказалось одинаковое количество кваса и бочонков (вместимость всех бочонков одинаковая)?
Популярные решебники 3 класс Все решебники
*К сожалению, временные проблемы с публикацией комментариев с мобильных устройств.