Страница 67 Часть 1 ГДЗ Моро 3 класс (Математика)
Решение #1

Рассмотрим вариант решения задания из учебника Моро, Бантова, Бельтюкова 3 класс, Просвещение:
4. Из 12 м ткани портной сшил 6 одинаковых детских костюмов. Сколько метров ткани потребуется на 10 таких костюмов? на 7 костюмов?
5. Для ремонта квартиры купили 4 банки краски, по 3 кг каждая. Сколько килограммов краски купили?
Составь две обратные задачи и реши их.
6.
9 · (38 - 30) 8 · 7 + 5 · 6 7 · (100 - 91)
65 - (49 - 19) 9 · 9 - 28 : 7 6 · (75 - 65)
28 + 45 : 5 63 : 7 + 54 : 6 7 + 36 : 4
7. Коля, Дима и Саша собрали вместе 30 грибов. Дима нашёл в 2 раза больше грибов, чем Коля, а Коля — в 3 раза меньше, чем Саша. Сколько грибов нашёл каждый из них?
Сделай чертёж к задаче и реши её.
8. В альбоме для раскрашивания было 25 рисунков. В первый день Оля раскрасила несколько рисунков, во второй — на 3 рисунка больше, чем в первый. После этого 18 рисунков остались нераскрашенными. Сколько рисунков Оля раскрасила в первый день?
9. Расставь скобки так, чтобы равенства были верными.
7 + 2 · 9 - 4 = 77 9 + 18 : 3 + 6 = 11
7 + 2 · 9 - 4 = 17 9 + 18 : 3 + 6 = 15
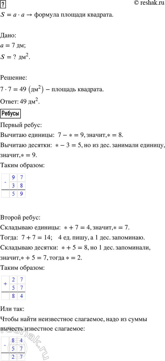
? Найди площадь листа картона квадратной формы, длина стороны которого 7 дм.
Ребусы.
Популярные решебники 3 класс Все решебники
*размещая тексты в комментариях ниже, вы автоматически соглашаетесь с пользовательским соглашением