Упр.663 Часть 1 ГДЗ Дорофеев Петерсон 5 класс (Математика)
Решение #1
Решение #2

Рассмотрим вариант решения задания из учебника Дорофеев, Петерсон 5 класс, Бином:
663. Найди пересечение и объединение множеств натуральных решений неравенств:
1) х > 8 и х < = 11; 3) 2 < х < = 8 и х = > 7;
2) х < = 4 и 7 < х < = 9; 4) 5 < = х < 8 и 1 < = х < = 6.
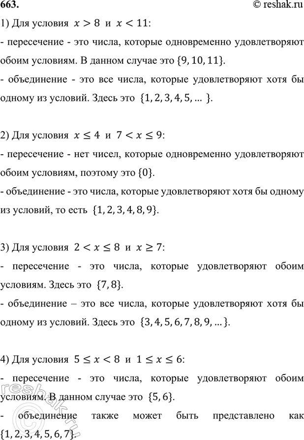
1) Для условия x > 8 и x < 11:
- пересечение - это числа, которые одновременно удовлетворяют обоим условиям. В данном случае это {9,10,11}.
- объединение - это все числа, которые удовлетворяют хотя бы одному из условий. Здесь это {1,2,3,4,5,… }.
2) Для условия x < =4 и 7 < x < =9:
- пересечение - нет чисел, которые одновременно удовлетворяют обоим условиям, поэтому это {0}.
- объединение - это числа, которые удовлетворяют хотя бы одному из условий, то есть {1,2,3,4,8,9}.
3) Для условия 2 < x < =8 и x= > 7:
- пересечение - это числа, которые удовлетворяют обоим условиям. Здесь это {7,8}.
- объединение – это все числа, которые удовлетворяют хотя бы одному из условий. Здесь это {3,4,5,6,7,8,9,…}.
4) Для условия 5 < =x < 8 и 1 < =x < =6:
- пересечение - это числа, которые удовлетворяют обоим условиям. В данном случае это {5,6}.
- объединение также может быть представлено как {1,2,3,4,5,6,7}.
Популярные решебники 5 класс Все решебники
*К сожалению, временные проблемы с публикацией комментариев с мобильных устройств.