Стр.64 Часть 1 ГДЗ Дорофеев Миракова 4 класс (Математика)
Решение #1
Решение #2

Рассмотрим вариант решения задания из учебника Дорофеев, Миракова, Бука 4 класс, Просвещение:
5. Вычисли удобным способом.
175 + 143 + 105 + 57 146 + 32 + 54 + 168 + 27
123 + 74 + 257 + 26 + 20 154 + 65 + 46 + 135 + 18
6. На диаграмме показана продолжительность жизни яблони, ели, ольхи и пихты.
С помощью этой диаграммы узнай, сколько лет живёт каждое дерево, если известно, что продолжительность жизни пихты составляет 300 лет.
Ответь на вопросы:
1) На сколько лет дольше живёт ель, чем ольха?
2) На сколько лет меньше живёт яблоня, чем пихта?
На диаграмме изображены продолжительность жизни яблони, ели, ольхи и пихты.
Продолжительность жизни пихты – 300 лет.
Для того, чтобы узнать по диаграмме продолжительность жизни яблони, ели и ольхи, необходимо определить количество лет в одном делении. А потом это количество лет умножить на количество делений.
Пихта живёт 300 лет.
300 лет – это 5 делений.
Значит, чтобы найти, сколько лет в одном делении, необходимо 300 разделить на 5.
300:5=30 дес.:5=6 дес.=60 (лет) – в одном делении на диаграмме.
Яблони на диаграмме соответствует одно деление.
Значит, 60•1=60 (лет) – продолжительность жизни яблони.
Ели соответствует 9 делений. Значит,
60•9=6 дес.•9=54 дес.=540 (лет) – продолжительность жизни ели.
Ольхе соответствует 2 деления. Значит,
60•2=6 дес.•2=12 дес.=120 (лет) – продолжительность жизни ольхи.
Для того, чтобы узнать, на сколько дольше или меньше живёт одно дерево, чем другое, необходимо из большего возраста вычесть меньший возраст.
1) Узнаем, на сколько дольше живёт ель, чем ольха.
540-120=540-(100+20)=540-100-20=440-20==420 (лет) – дольше живёт ель, чем ольха.
2) Узнаем, на сколько меньше живёт яблоня, чем пихта.
300-60=(200+100)-60=200+100-60=200+(100-60)=200+40=240 (лет) – меньше живёт яблоня, чем пихта.
7. В буфете детского театра во время антракта было продано 40 шоколадных медалей и столько же шоколадных батончиков на сумму 1 000 р. Сколько стоит один шоколадный батончик, если одна шоколадная медаль стоит 15 р.?
Запишем краткое условие задачи.
Шоколадные медали - 40 шт. по 15 р.
Шоколадные батончики - 40 шт. по ? р.
Сумма - 1 000 р.
Для начала найдём, сколько заплатили за шоколадные медали.
Для того, чтобы найти, сколько заплатили за шоколадные медали, необходимо умножить цену на количество.
15•40=(10+5)•40=10•40+5•40=400+200=600 (р) – заплатили в буфете за медали.
Для того, чтобы найти, сколько заплатили за шоколадные батончики, необходимо из всей суммы вычесть деньги за медали.
1 000-600=400 (р) – заплатили в буфете за батончики.
Для того, чтобы найти, сколько стоит один шоколадный батончик, необходимо все деньги за батончики разделить на количество батончиков.
400:40=40:4=10 (р) – стоит в буфете один шоколадный батончик.
Ответ: 10 р.
8. Вычисли значения выражений.
174 · 5 : 3 (414 - 135) : 3 · 7 (932 - 256) : (68 : 17)
246 : 6 · 4 (906 - 258) : 6 · 9 (540 - 465) : 3 - 25
Действия в числовых выражениях выполняются в следующем порядке:
- действия, записанные в скобках;
- умножение и деление;
- сложение и вычитание.
174•5:3=870:3=290
174
5
870
Пишу: 174•5.
Умножаю единицы: 4•5=20. 20 ед. – это 2 дес. 0 единиц; пишу 0 под единицами, а 2 десятка запомню и прибавлю к десяткам.
Умножаю десятки: 7•5=35, да ещё 2.
35+2=37. 37 дес. – это 3 сотни 7 десятков; пишу 7 под десятками, а 3 сотни запомню и прибавлю к сотням.
Умножаю сотни: 1•5=5, да ещё 3.
5+3=8. Пишу 8 под сотнями.
Читаю ответ: 870.
870
3
6 290
27
27
0
Пишем: 870:3.
Первое неполное делимое – 8 сотен. Значит, в частном будет 3 цифры.
Делю сотни: разделю 8 на 3, получу 2 – столько сотен будет в частном.
Умножу 3 на 2, получу 6 – столько сотен разделили.
Вычту: 8-6=2 – столько сотен осталось разделить.
Делю десятки: 2 сотни 7 десятков – это 27 десятков.
Разделю 27 на 3, получу 9 - столько десятков будет в частном.
Умножу 3 на 9, получу 27 – столько десятков разделили.
Вычту: 27-27=0 - десятки разделили все.
Осталось 0 единиц, поэтому пишем в частном 0, так как при делении 0 на любое число, получится 0.
Читаю ответ: 290.
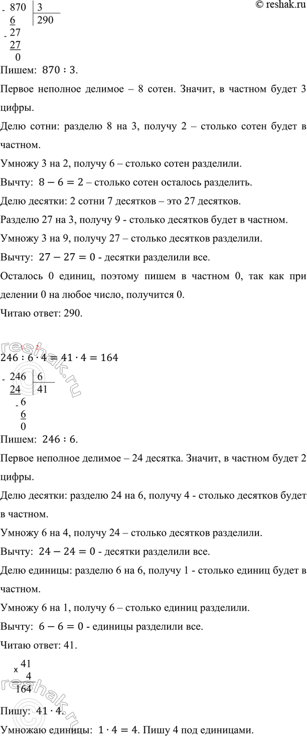
246:6•4=41•4=164
246
6
24 41
6
6
0
Пишем: 246:6.
Первое неполное делимое – 24 десятка. Значит, в частном будет 2 цифры.
Делю десятки: разделю 24 на 6, получу 4 - столько десятков будет в частном.
Умножу 6 на 4, получу 24 – столько десятков разделили.
Вычту: 24-24=0 - десятки разделили все.
Делю единицы: разделю 6 на 6, получу 1 - столько единиц будет в частном.
Умножу 6 на 1, получу 6 – столько единиц разделили.
Вычту: 6-6=0 - единицы разделили все.
Читаю ответ: 41.
41
4
164
Пишу: 41•4.
Умножаю единицы: 1•4=4. Пишу 4 под единицами.
Умножаю десятки: 4•4=16. 16 десятков – это 1 сотня 6 десятков; пишу 6 под десятками, а 1 сотню пишу под сотнями, так как других сотен для умножения нет.
Читаю ответ: 164.
(414-135) :3•7=279:3•7=93•7=651
414
135
279
Пишу (единицы под единицами, десятки под десятками, сотни под сотнями): 414-135.
Вычитаем единицы: из 4 единиц нельзя вычесть 5 единиц, поэтому возьмём из 1 десятка 1 десяток, то есть 10 единиц (для того, чтобы не забыть, ставим точку над цифрой 1). 10+4=14. Вычтем: 14-5=9. Пишу 9 под единицами.
Вычитаем десятки: был 1 дес., но после того, как 1 дес. заняли при вычитании ед., осталось 0 дес. Из 0 дес. нельзя вычесть 3 дес., поэтому возьмём из 4 сот. 1 сотню, то есть 10 десятков (для того, чтобы не забыть, ставим точку над цифрой 4). 10+0=10.
Вычтем: 10-3=7. Пишу 7 под десятками.
Вычитаем сотни: было 4 сотни, но после того, как 1 сотню заняли при вычитании десятков, осталось 3 сотни.
Вычтем: 3-1=2. Пишем 2 под сотнями.
Читаем ответ: 279.
279
3
27 93
9
9
0
Пишем: 279:3.
Первое неполное делимое – 27 десятков. Значит, в частном будет 2 цифры.
Делю десятки: разделю 27 на 3, получу 9 - столько десятков будет в частном.
Умножу 3 на 9, получу 27 – столько десятков разделили.
Вычту: 27-27=0 - десятки разделили все.
Делю единицы: разделю 9 на 3, получу 3 - столько единиц будет в частном.
Умножу 3 на 3, получу 9 – столько единиц разделили.
Вычту: 9-9=0 - единицы разделили все.
Читаю ответ: 93.
93
7
651
Пишу: 93•7.
Умножаю единицы: 3•7=21. 21 ед. – это 2 дес. 1 ед.; пишу 1 под единицами, а 2 десятка запомню и прибавлю к десяткам.
Умножаю десятки: 9•7=63, да ещё 2.
63+2=65. 65 дес. – это 6 сот. 5 дес.; пишу 5 под дес., а 6 сотен пишу под сотнями, так как других сотен для умножения нет.
Читаю ответ: 651.
(906-258) :6•9=648:6•9=108•9=972
906
258
648
Пишу (единицы под единицами, десятки под десятками, сотни под сотнями): 906-258.
Вычитаем единицы: из 6 ед. нельзя вычесть 8 ед., занять из 0 дес. нельзя, поэтому возьмём из 9 сот. 1 сот., то есть 10 десятков (для того, чтобы не забыть, ставим точку над цифрой 9). Распределим 10 десятков, как 9 десятков и 10 единиц. 10+6=16.
Вычтем: 16-8=8. Пишу 8 под единицами.
Вычитаем десятки: было 0 десятков, но после того, как заняли 1 сотню при вычитании единиц, осталось 9 десятков.
Вычтем: 9-5=4. Пишу 4 под десятками.
Вычитаем сотни: было 9 сотен, но после того, как 1 сотню заняли при вычитании единиц, осталось 8 сотен.
Вычтем: 8-2=6. Пишем 6 под сотнями.
Читаем ответ: 648.
648
6
6 108
48
48
0
Пишем: 648:6.
Первое неполное делимое – 6 сотен. Значит, в частном будет 3 цифры.
Делю сотни: разделю 6 на 6, получу 1 - столько сотен будет в частном.
Умножу 6 на 1, получу 6 – столько сотен разделили.
Вычту: 6-6=0 - сотни разделили все.
Делю десятки: 4 десятка нельзя разделить на 6 так, чтобы в частном получились десятки, поэтому пишем в частном 0.
Делю единицы: 4 десятка 8 единиц – это 48 единиц.
Разделю 48 на 6, получу 8 - столько единиц будет в частном.
Умножу 6 на 8, получу 48 – столько единиц разделили.
Вычту: 48-48=0 - единицы разделили все.
Читаю ответ: 108.
108
9
972
Пишу: 108•9.
Умножаю единицы: 8•9=72. 72 ед. – это 7 дес. 2 ед.; пишу 2 под единицами, а 7 десятков запомню и прибавлю к десяткам.
Умножаю десятки: 0•9=0, да ещё 7.
0+7=7. Пишу 7 под десятками.
Умножаю сотни: 1•9=9. Пишу 9 под сотнями.
Читаю ответ: 972.
(932-256) :(68:17)=676:(68:17)=676:4=169
932
256
676
Пишу (единицы под единицами, десятки под десятками, сотни под сотнями): 932-256.
Вычитаем единицы: из 2 единиц нельзя вычесть 6 единиц, поэтому возьмём из 3 десятков 1 десяток, то есть 10 единиц (для того, чтобы не забыть, ставим точку над цифрой 3). 10+2=12.
Вычтем: 12-6=6. Пишу 6 под единицами.
Вычитаем десятки: было 3 дес., но после того, как 1 дес. заняли при вычитании ед., осталось 2 дес. Из 2 дес. нельзя вычесть 5 дес., поэтому возьмём из 9 сот. 1 сотню, то есть 10 десятков (для того, чтобы не забыть, ставим точку над цифрой 9). 10+2=12.
Вычтем: 12-5=7. Пишу 7 под десятками.
Вычитаем сотни: было 9 сотен, но после того, как 1 сотню заняли при вычитании десятков, осталось 8 сотен.
Вычтем: 8-2=6. Пишем 6 под сотнями.
Читаем ответ: 676.
676
4
4 169
27
24
36
36
0
Пишем: 676:4.
Первое неполное делимое – 6 сотен. Значит, в частном будет 3 цифры.
Делю сотни: разделю 6 на 4, получу 1 - столько сотен будет в частном.
Умножу 4 на 1, получу 4 – столько сотен разделили.
Вычту: 6-4=2 – столько сотен осталось разделить.
Делю десятки: 2 сотни 7 десятков – это 27 десятков.
Разделю 27 на 4, получу 6 – столько десятков будет в частном.
Умножу 4 на 6, получу 24 – столько десятков разделили.
Вычту: 27-24=3 - столько десятков осталось разделить.
Делю единицы: 3 десятка 6 единиц – это 36 единиц.
Разделю 36 на 4, получу 9 - столько единиц будет в частном.
Умножу 4 на 9, получу 36 – столько единиц разделили.
Вычту: 36-36=0 - единицы разделили все.
Читаю ответ: 169.
(540-465) :3-25=75:3-25=25-25=0
540
465
75
Пишу (единицы под единицами, десятки под десятками, сотни под сотнями): 540-465.
Вычитаем единицы: из 0 единиц нельзя вычесть 5 единиц, поэтому возьмём из 4 десятков 1 десяток, то есть 10 единиц (для того, чтобы не забыть, ставим точку над цифрой 4). 10+0=10.
Вычтем: 10-5=5. Пишу 5 под единицами.
Вычитаем десятки: было 4 дес., но после того, как 1 дес. заняли при вычитании ед., осталось 3 дес. Из 3 дес. нельзя вычесть 6 дес., поэтому возьмём из 5 сот. 1 сотню, то есть 10 десятков (для того, чтобы не забыть, ставим точку над цифрой 5). 10+3=13.
Вычтем: 13-6=7. Пишу 7 под десятками.
Вычитаем сотни: было 5 сотен, но после того, как 1 сотню заняли при вычитании десятков, осталось 4 сотни.
Вычтем: 4-4=0. 0 под высшим разрядом принято не писать.
Читаем ответ: 75.
75
3
6 25
15
15
0
Пишем: 75:3.
Первое неполное делимое – 7 десятков. Значит, в частном будет 2 цифры.
Делю десятки: разделю 7 на 3, получу 2 – столько десятков будет в частном.
Умножу 3 на 2, получу 6 – столько десятков разделили.
Вычту: 7-6=1 - столько десятков осталось разделить.
Делю единицы: 1 десяток 5 единиц – это 15 единиц.
Разделю 15 на 3, получу 5 - столько единиц будет в частном.
Умножу 3 на 5, получу 15 – столько единиц разделили.
Вычту: 15-15=0 - единицы разделили все.
Читаю ответ: 25.
9. Два участка земли одинаковой площади обнесены заборами. Первый участок имеет форму квадрата с длиной стороны 20 м, а второй — форму прямоугольника, ширина которого равна 8 м. На каком участке забор длиннее и на сколько метров?
Запишем краткое условие задачи.
Сторона квадрата - 20 м
Ширина прямоугольника - 8 м
Длина прямоугольника - ? м
Площадь квадрата равна площади прямоугольника
Забор длиннее и на сколько - ? участок
Квадрат – это прямоугольник, у которого все стороны равны.
Прямоугольник – это четырёхугольник, у которого все углы прямые.
Для того, чтобы вычислить площадь прямоугольника, необходимо найти его длину и ширину, а потом вычислить произведение полученных чисел.
Для того, чтобы найти площадь квадрата, необходимо сторону умножить саму на себя.
Для того, чтобы умножить круглые числа, можно умножить числа, отбросив нули, а потом в произведении дописать столько нулей, сколько их в умножаемых вместе.
Найдём площадь квадрата.
20•20=400 (м^2) - площадь квадрата.
Подумаем, как найти длину прямоугольника.
Для того, чтобы найти длину прямоугольника, необходимо площадь разделить на ширину.
По условию, площадь прямоугольника равна площади квадрата.
400:8=40 дес.:8=5 дес.=50 (м) – длина прямоугольника.
Периметр многоугольника – это сумма длин всех его сторон.
Найдём периметр квадрата.
20+20+20+20=40+40=80 (м) – периметр квадрата.
Найдём периметр прямоугольника.
8+50+8+50=8+8+50+50=16+100=116 (м) – периметр прямоугольника.
У квадратного участка длина забора составляет 80 м, а у прямоугольного участка длина забора равна 116 м.
80 меньше 116. Значит, забор прямоугольного участка длиннее.
Для того, чтобы найти, на сколько забор длиннее, необходимо из большего числа вычесть меньшее.
116-80=(100+16)-80=100+16-80=100-80+16=20+16=36 (м) – забор прямоугольного участка длиннее.
Ответ: забор прямоугольного участка длиннее, чем забор квадратного участка на 36 м.
10. Сумма трёх последовательных чисел равна 105. Найди эти числа.
Похожие решебники
Популярные решебники 4 класс Все решебники
*К сожалению, временные проблемы с публикацией комментариев с мобильных устройств.