Упр.639 Часть 1 ГДЗ Дорофеев Петерсон 5 класс (Математика)
Решение #1
Решение #2

Рассмотрим вариант решения задания из учебника Дорофеев, Петерсон 5 класс, Бином:
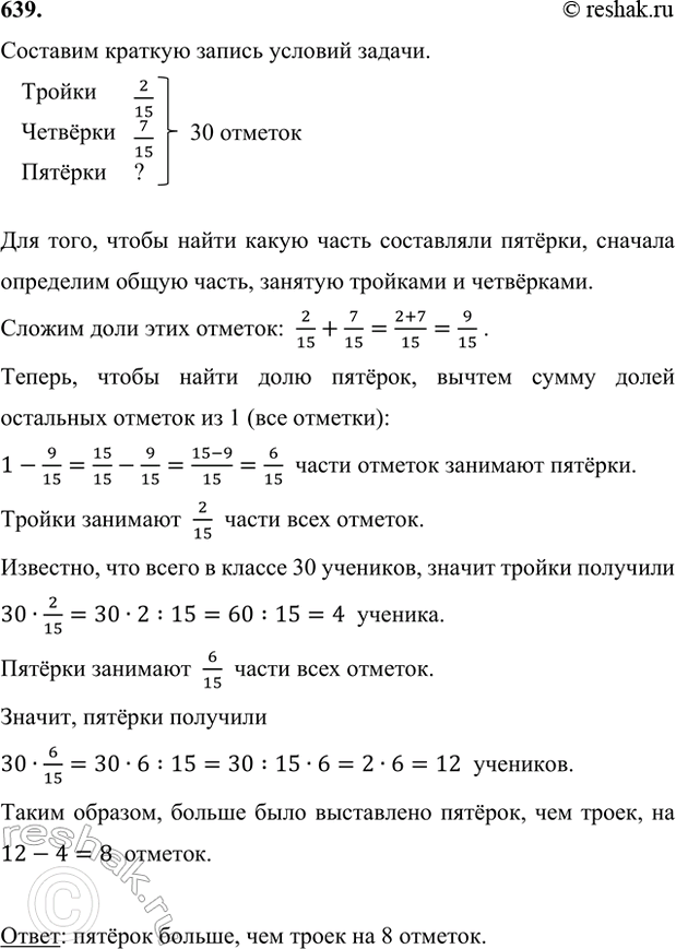
639. За самостоятельную работу по математике 2/15 учеников класса получили тройки, 7/15 - четвёрки, а остальные - пятёрки. Каких отметок и на сколько было выставлено больше - троек или пятёрок, если всего в классе 30 учеников?
Для того, чтобы найти какую часть составляли пятёрки, сначала определим общую часть, занятую тройками и четвёрками.
Сложим доли этих отметок: 2/15+7/15=(2+7)/15=9/15 .
Теперь, чтобы найти долю пятёрок, вычтем сумму долей остальных отметок из 1 (все отметки):
1-9/15=15/15-9/15=(15-9)/15=6/15 части отметок занимают пятёрки.
Тройки занимают 2/15 части всех отметок.
Известно, что всего в классе 30 учеников, значит тройки получили 30•2/15=30•2:15=60:15=4 ученика.
Пятёрки занимают 6/15 части всех отметок.
Значит, пятёрки получили
30•6/15=30•6:15=30:15•6=2•6=12 учеников.
Таким образом, больше было выставлено пятёрок, чем троек, на 12-4=8 отметок.
Ответ: пятёрок больше, чем троек на 8 отметок.
Популярные решебники 5 класс Все решебники
*К сожалению, временные проблемы с публикацией комментариев с мобильных устройств.