Упр.629 Часть 1 ГДЗ Дорофеев Петерсон 5 класс (Математика)
Решение #1
Решение #2

Рассмотрим вариант решения задания из учебника Дорофеев, Петерсон 5 класс, Бином:
629. Сравни части величин:
а) 3/11 и 8/11; в) 7/8 и 8/7; д) 2 % и 2/39; ж) 3 4/9 и 2 5/9;
б) 5/6 и 5/14; г) 243/243 и 9/4; е) 8 % и 7/100; з) 5 6/23 и 5 6/7.
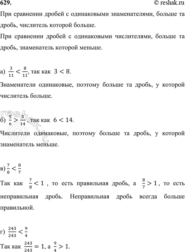
При сравнении дробей с одинаковыми знаменателями, больше та дробь, числитель которой больше.
При сравнении дробей с одинаковыми числителями, больше та дробь, знаменатель которой меньше.
а) 3/11 < 8/11, так как 3 < 8.
Знаменатели одинаковые, поэтому больше та дробь, у которой числитель больше.
б) 5/6 > 5/14 , так как 6 < 14.
Числители одинаковые, поэтому больше та дробь, у которой знаменатель меньше.
в) 7/8 < 8/7
Так как 7/8 < 1 , то есть правильная дробь, а 8/7 > 1, то есть неправильная дробь. Неправильная дробь всегда больше правильной.
г) 243/243 < 9/4
Так как 243/243=1, а 9/4 > 1.
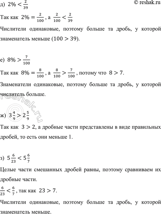
д) 2% < 2/39
Так как 2%=2/100 , а 2/100 < 2/39
Числители одинаковые, поэтому больше та дробь, у которой знаменатель меньше (100 > 39).
е) 8% > 7/100
Так как 8%=8/100 , а 8/100 > 7/100 , потому что 8 > 7.
Знаменатели одинаковые, поэтому больше та дробь, у которой числитель больше.
ж) 3 4/9 > 2 5/9
Так как 3 > 2, а дробные части представлены в виде правильных дробей, то есть они меньше 1.
з) 5 6/23 < 5 6/7
Целые части смешанных дробей равны, поэтому сравниваем их дробные части.
6/23 < 6/7 , так как 23 > 7.
Числители одинаковые, поэтому больше та дробь, у которой знаменатель меньше.
Популярные решебники 5 класс Все решебники
*К сожалению, временные проблемы с публикацией комментариев с мобильных устройств.