Упр.601 Часть 1 ГДЗ Дорофеев Петерсон 5 класс (Математика)
Решение #1
Решение #2

Рассмотрим вариант решения задания из учебника Дорофеев, Петерсон 5 класс, Бином:
601. Составь для данной задачи все возможные обратные задачи, представляя их условие с помощью схемы. Для всех задач запиши выражения и найди ответ.
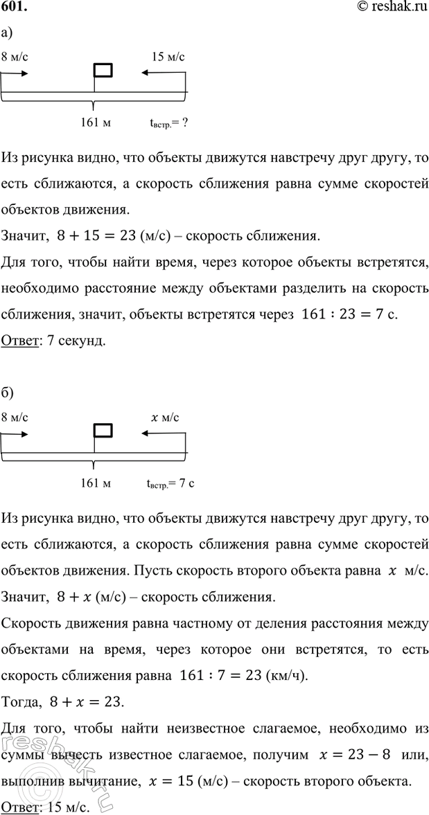
а)
Из рисунка видно, что объекты движутся навстречу друг другу, то есть сближаются, а скорость сближения равна сумме скоростей объектов движения.
Значит, 8+15=23 (м/с) – скорость сближения.
Для того, чтобы найти время, через которое объекты встретятся, необходимо расстояние между объектами разделить на скорость сближения, значит, объекты встретятся через 161:23=7 с.
Ответ: 7 секунд.
б)
Из рисунка видно, что объекты движутся навстречу друг другу, то есть сближаются, а скорость сближения равна сумме скоростей объектов движения. Пусть скорость второго объекта равна x м/с.
Значит, 8+x (м/с) – скорость сближения.
Скорость движения равна частному от деления расстояния между объектами на время, через которое они встретятся, то есть скорость сближения равна 161:7=23 (км/ч).
Тогда, 8+x=23.
Для того, чтобы найти неизвестное слагаемое, необходимо из суммы вычесть известное слагаемое, получим x=23-8 или, выполнив вычитание, x=15 (м/с) – скорость второго объекта.
Ответ: 15 м/с.
в)
Из рисунка видно, что объекты движутся навстречу друг другу, то есть сближаются, а скорость сближения равна сумме скоростей объектов движения. Пусть скорость первого объекта равна x м/с.
Значит, 15+x (м/с) – скорость сближения.
Скорость движения равна частному от деления расстояния между объектами на время, через которое они встретятся, то есть скорость сближения равна 161:7=23 (км/ч).
Тогда, 15+x=23.
Для того, чтобы найти неизвестное слагаемое, необходимо из суммы вычесть известное слагаемое, получим x=23-15 или, выполнив вычитание, x=8 (м/с) – скорость первого объекта.
Ответ: 8 м/с.
г)
Из рисунка видно, что объекты движутся навстречу друг другу, то есть сближаются, а скорость сближения равна сумме скоростей объектов движения.
Значит, 8+15=23 (м/с) – скорость сближения.
Для того, чтобы найти начальное расстояние, которое было между объектами, необходимо скорость сближения умножить на время, через которое объекты встретятся, значит, начальное расстояние между объектами
23•7=(20+3)•7=20•7+3•7=140+21=161 м.
Ответ: 161 м.
Популярные решебники 5 класс Все решебники
*К сожалению, временные проблемы с публикацией комментариев с мобильных устройств.