Урок 6 Часть 1 ГДЗ Петерсон 3 класс (Математика)
Решение #1 (Учебник 2022)
Решение #2 (Учебник 2012)

Рассмотрим вариант решения задания из учебника Петерсон 3 класс, Просвещение:
1. Определи, по какому признаку составлено множество:
а) А = {0; 2; 4; 6; 8};
б) В = {1; 3; 5; 7; 9};
в) С = {март; апрель; май};
г) D = {Атос; Портос; Арамис};
д) Е = {Ш; П; А; П};
е) K = {+; -; ·; :};
ж) L = {30; 31; 32; 33; 34; 35; 36; 37; 38; 39};
з) М = {Москва}.
2. А - множество двузначных чисел, сумма цифр которых равна 5. Принадлежат ли этому множеству числа 5, 14, 25, 32, 50? Сделай записи, используя знаки ? и ?.
3. Прочитай записи. Построй диаграмму множества D и отметь на ней элементы 4, а, 28, с, ?.
4. Фермер купил 64 саженца фруктовых деревьев. Из них 40 саженцев - для сада, а остальные -для трёх земельных участков поровну. Сколько фруктовых деревьев посадили на каждом из этих участков?
5. Выполни деление с остатком и сделай проверку:
39 : 5 48 : 7 25 : 2 63 : 4 92 : 7
6. а) Пользуясь числовым лучом, составь множество двузначных чисел, кратных 11.
б) Выполни деление с остатком:
25 : 11 39 : 11 54 : 11 75 : 11 90 : 11
в) Выучи двузначные числа, кратные 11. Проверь себя, работая в паре.
7. В каждой из двух групп чисел найди «лишнее» число:
а) 12, 14, 15, 16, 18, 20, 21, 24, 25, 27, 28, 30, 32, 34, 35, 36, 40, 42, 45, 48, 49, 54, 56, 63, 64, 72, 81;
б) 12, 14, 15, 16, 18, 20, 21, 24, 25, 27, 28, 30, 31, 32, 35, 36, 40, 42, 45, 48, 49, 54, 56, 63, 64, 72, 81.
8. Составь выражения. Найди их значения при данных значениях а и b. Что ты замечаешь?
а) Мама купила к празднику а конфет. Из них b конфет она положила в вазу, а остальные раздала поровну двум детям. Сколько конфет досталось каждому из них? (а = 30, b = 24)
б) В мешке было а кг крупы. Из них израсходовали b кг, а остальную крупу рассыпали поровну в 2 пакета. Сколько килограммов крупы в каждом из этих пакетов? (а = 42, b = 36)
в) Во 2 классе а человек. Из них b человек заболели, а остальные разделились поровну на 2 команды для игры в КВН. Сколько человек в каждой команде? (а = 28, b = 4)
9. Составь задачу, которая решается так: (а - b) : 2
Подбери для а и b подходящие значения и найди ответ.
10. Вспомни правила действий с 0 и 1. Допиши равенства в тетради:
a + 0 a · 0 a : 1
a - 0 0 : a a : a
a - a a · 1 a : 0
11. Составь программу действий и вычисли:
а) 5 · 0 : 25 + (72 : 1 - 0) : 9 + 6 : 6
б) 24 : (3 · 8) - (7 · 0 + 1) · 1 + 8 : 1
12. Рассмотри уравнения. Какие из них имеют решения, а какие - нет? Сколько решений? Назови их.
х + 0 = 8 х - х = 5 х · 0 = 7 0 : х = О
13. Назови фигуры на рисунке. Запиши с помощью фигурных скобок:
1) множество А фигур, расположенных внутри замкнутой линии:
2) множество В фигур, расположенных снаружи замкнутой линии:
Что общего у всех этих фигур?
14. Запиши множества С и D с помощью фигурных скобок. Найди общее свойство элементов каждого из этих множеств.
Какое из множеств С и D является частью другого? Принадлежат ли элементы множества С множеству D? А наоборот?
15. Найди общее свойство фигур множества А, множества В, общей части (пересечения) множеств А и В.
Сделай записи в тетради, используя знаки ? и ?.
16. В одной вазе лежат апельсин, мандарин и банан, в другой - яблоко и груша, а в третьей - персик и слива. Найди все способы, которыми можно взять два фрукта - по одному из разных ваз. Сколько всего различных способов?
1. Пусть А — множество зайцев, В — множество животных. На диаграмме изображены некоторые элементы этих множеств:
Каждый ли заяц является животным? Всякое ли животное является зайцем? Какое из этих множеств является частью другого?
2. Задай свойством множества, изображённые на рисунке. Какое из них является подмножеством другого? Сделай записи.
Как расположены относительно друг друга диаграммы множества и подмножества?
3. Определи по рисунку, какое из множеств является подмножеством другого:
4. Нарисуй диаграммы множеств. Запиши, какое из них является подмножеством другого.
а) С — множество учеников некоторой школы,
В — множество отличников этой школы.
б) D — множество девочек некоторого класса,
Е — множество всех учеников этого класса.
в) К — множество рыб,
О — множество окуней.
г) N — множество натуральных чисел,
М — множество чётных чисел.
5. Придумай примеры множества и его подмножества. Нарисуй диаграмму Эйлера-Венна.
6. а) Какое из множеств М = {а; b; ?; ?; +} и К = {b; ?} является подмножеством другого множества? Докажи.
б) Нарисуй диаграмму Эйлера-Венна множеств М и К и отметь на ней элементы этих множеств.
7. Составь задачу по картинке и реши её:
8. Составь выражение и найди его значение.
а) На одной улице 18 одноэтажных домов и 3 двухэтажных. Во сколько раз одноэтажных домов на этой улице больше, чем двухэтажных?
б) В одном доме 10 квартир. Это в 5 раз меньше, чем в другом. Сколько квартир в этих двух домах?
в) На каждом этаже 7-этажного дома по 6 квартир, а на каждом этаже 9-этажного дома по 4 квартиры. В каком из этих домов больше квартир и на сколько?
г) В первом доме 56 квартир, а во втором — в 7 раз меньше. На сколько квартир в первом доме больше, чем во втором?
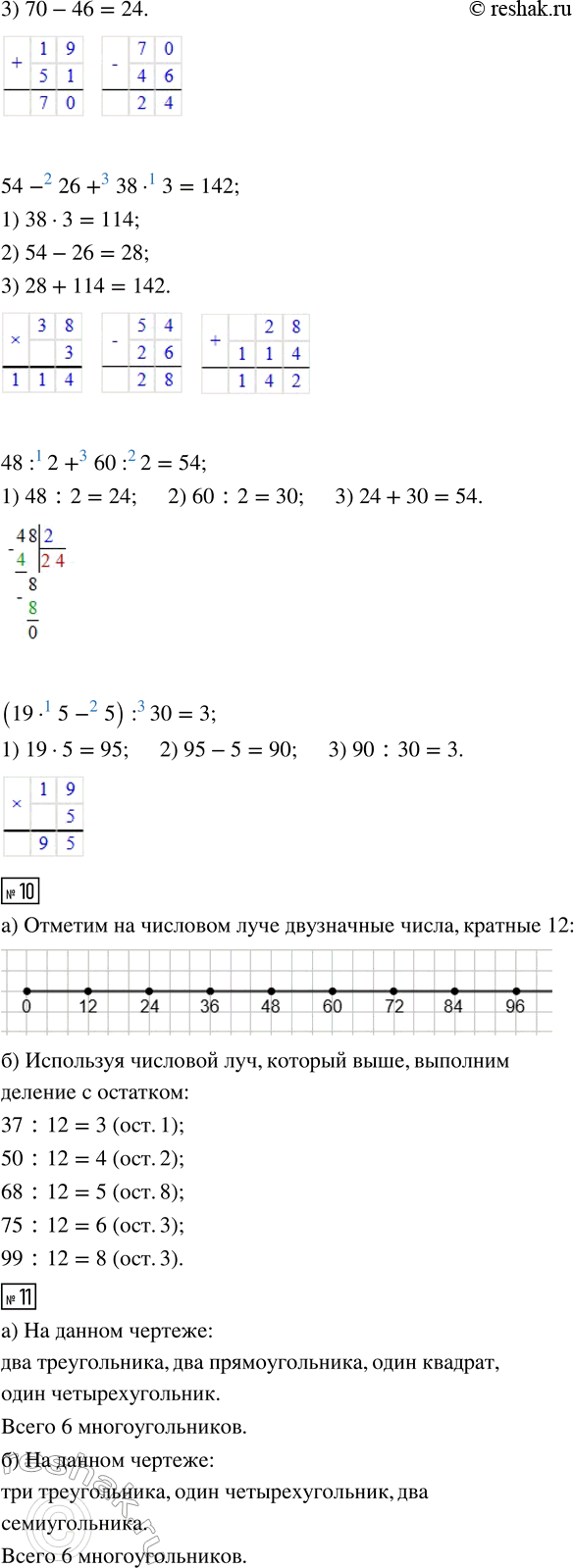
9.
91 : 7 (39+ 29) : 4 19 + 17 · 3 - 46
80 : 5 (60 - 5) : 5 54 - 26 + 38 · 3
64 : 4 63 : (3 · 7) 48 : 2 + 60 : 2
78 : 3 240 : (80 : 2) (19 · 5 - 5) : 30
10. а) Отметь на числовом луче двузначные числа, кратные 12:
б) Выполни деление с остатком:
37 : 12 50 : 12 68 : 12 75 : 12 99 : 12
11. Сколько многоугольников ты видишь на чертеже?
Популярные решебники 3 класс Все решебники
*К сожалению, временные проблемы с публикацией комментариев с мобильных устройств.