Страница 57 Часть 1 ГДЗ Моро 3 класс (Математика)
Решение #1

Рассмотрим вариант решения задания из учебника Моро, Бантова, Бельтюкова 3 класс, Просвещение:
1. На рисунке изображены фигуры, которые при наложении не совпадут. Докажи, что их площади равны.
2.
7 · 8 49 : 7 6 · 5 - 12 45 : (18 - 13)
6 · 7 63 : 9 52 - 3 · 9 (27 + 27) : 9
7 · 5 42 : 6 8 · 4 - 15 24 : (11 - 7)
3. 1) Запиши только те числа от 7 до 63, которые делятся на 7 без остатка.
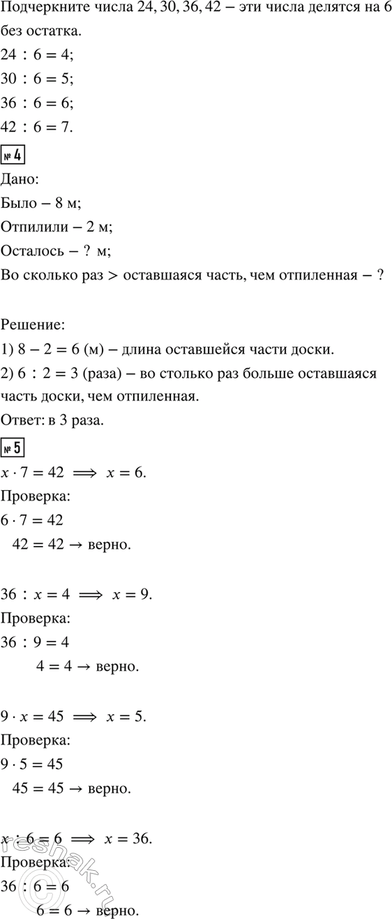
2) Запиши все числа от 24 до 42. Подчеркни те, которые делятся на 6 без остатка.
4. От доски длиной 8 м отпилили часть длиной 2 м. Во сколько раз больше оставшаяся часть доски, чем отпиленная?
5. Реши уравнения, подбирая значения х.
х · 7 = 42 36 : x = 4 9 · х = 45 х : 6 = 6
? Узнай, площадь какой фигуры больше.
Какой предмет лишний?
Популярные решебники 3 класс Все решебники
*размещая тексты в комментариях ниже, вы автоматически соглашаетесь с пользовательским соглашением