🔥ГДЗ под запретом?

Упр.57 Часть 1 ГДЗ Львова Львов 7 класс (Русский язык)

Решение #1

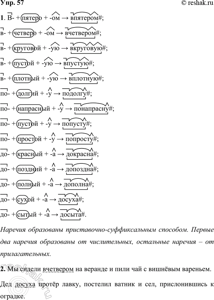
Изображение 57.1. По данным схемам образуйте наречия (эти слова пишутся слитно). Каким способом они образованы и от слов каких частей речи? Все записанные наречия разберите по...

Рассмотрим вариант решения задания из учебника Львова, Львов 7 класс, Мнемозина:
57.1. По данным схемам образуйте наречия (эти слова пишутся слитно). Каким способом они образованы и от слов каких частей речи? Все записанные наречия разберите по составу. Не забывайте о значке #.
в- + ( ) -ом: пятеро, четверо;
в- + ( ) + -ую: круговой, пустой, плотный;
по- + ( ) + -у: долгий, напрасный, пустой, простой;
до- + ( ) + -а: красный, поздний, полный, сухой, сытый.
В- + пятеро + -ом > впятером#;
в- + четверо + -ом > вчетвером#;
в- + круговой + -ую > вкруговую#;
в- + пустой + -ую > впустую#;
в- + плотный + -ую > вплотную#;
по- + долгий + -у > подолгу#;
по- + напрасный + -у > понапрасну#;
по- + пустой + -у > попусту#;
по- + простой + -у > попросту#;
до- + красный + -а > докрасна#;
до- + поздний + -а > допоздна#;
до- + полный + -а > дополна#;
до- + сухой + -а > досуха#;
до- + сытый + -а > досыта#.
Наречия образованы приставочно-суффиксальным способом. Первые два наречия образованы от числительных, остальные наречия – от прилагательных.

2. Кто лучше? Составьте и запишите два сложных предложения с любыми из образованных вами наречий. Подчеркните наречия как члены предложения.
Мы сидели вчетвером на веранде и пили чай с вишнёвым вареньем.
Дед досуха протёр лавку, постелил ватник и сел, прислонившись к оградке.
*Цитирирование задания со ссылкой на учебник производится исключительно в учебных целях для лучшего понимания разбора решения задания.

Похожие решебники

*К сожалению, временные проблемы с публикацией комментариев с мобильных устройств.