Стр.57 Часть 1 ГДЗ Рабочая тетрадь Дорофеев Миракова 4 класс (Математика)
Решение #1

Рассмотрим вариант решения задания из учебника Дорофеев, Миракова, Бука 4 класс, Просвещение:
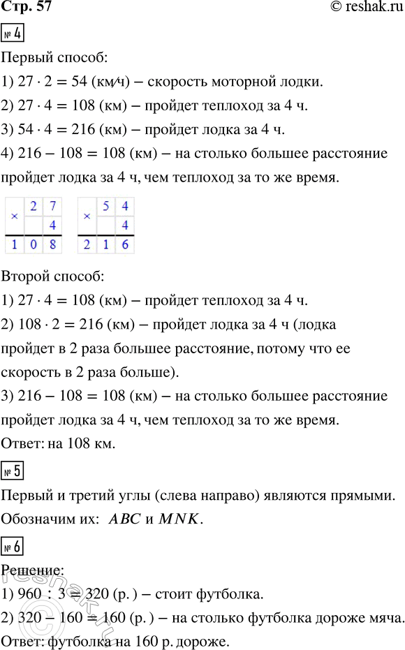
4. Скорость теплохода 27 км/ч, а скорость моторной лодки в 2 раза больше. На сколько километров больше расстояние, которое пройдёт моторная лодка за 4 ч, чем расстояние, которое пройдёт теплоход за то же время?
Реши задачу двумя способами.
5. Проверь, какие из данных углов являются прямыми. Обозначь эти углы буквами и запиши их обозначения.
6. За 3 одинаковые детские футболки заплатили 960 р., а за мяч — 160 р. Что дороже: футболка или мяч — и на сколько рублей?
Похожие решебники
Популярные решебники 4 класс Все решебники
*К сожалению, временные проблемы с публикацией комментариев с мобильных устройств.