Упр.566 Часть 1 ГДЗ Дорофеев Петерсон 5 класс (Математика)
Решение #1
Решение #2

Рассмотрим вариант решения задания из учебника Дорофеев, Петерсон 5 класс, Бином:
566. Реши уравнение:
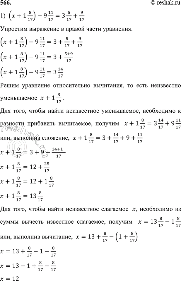
1) (x + 1 8/17) - 9 11/17 = 3 5/17 + 9/17; 2) 4 2/9 + (16 5/9 - y) = 15 1/9 - 8 7/9.
1) (x+1 8/17)-9 11/17=3 5/17+9/17
Упростим выражение в правой части уравнения.
(x+1 8/17)-9 11/17=3+5/17+9/17
(x+1 8/17)-9 11/17=3+(5+9)/17
(x+1 8/17)-9 11/17=3 14/17
Решим уравнение относительно вычитания, то есть неизвестно уменьшаемое x+1 8/17 .
Для того, чтобы найти неизвестное уменьшаемое, необходимо к разности прибавить вычитаемое, получим x+1 8/17=3 14/17+9 11/17 или, выполнив сложение, x+1 8/17=3+14/17+9+11/17
x+1 8/17=3+9+(14+11)/17
x+1 8/17=12+25/17
x+1 8/17=12+1 8/17
x+1 8/17=13 8/17
Для того, чтобы найти неизвестное слагаемое x, необходимо из суммы вычесть известное слагаемое, получим x=13 8/17-1 8/17 или, выполнив вычитание, x=13+8/17-(1+8/17)
x=13+8/17-1-8/17
x=13-1+8/17-8/17
x=12
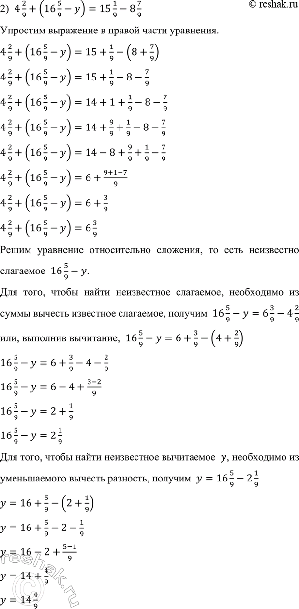
2) 4 2/9+(16 5/9-y)=15 1/9-8 7/9
Упростим выражение в правой части уравнения.
4 2/9+(16 5/9-y)=15+1/9-(8+7/9)
4 2/9+(16 5/9-y)=15+1/9-8-7/9
4 2/9+(16 5/9-y)=14+1+1/9-8-7/9
4 2/9+(16 5/9-y)=14+9/9+1/9-8-7/9
4 2/9+(16 5/9-y)=14-8+9/9+1/9-7/9
4 2/9+(16 5/9-y)=6+(9+1-7)/9
4 2/9+(16 5/9-y)=6+3/9
4 2/9+(16 5/9-y)=6 3/9
Решим уравнение относительно сложения, то есть неизвестно слагаемое 16 5/9-y.
Для того, чтобы найти неизвестное слагаемое, необходимо из суммы вычесть известное слагаемое, получим 16 5/9-y=6 3/9-4 2/9 или, выполнив вычитание, 16 5/9-y=6+3/9-(4+2/9)
16 5/9-y=6+3/9-4-2/9
16 5/9-y=6-4+(3-2)/9
16 5/9-y=2+1/9
16 5/9-y=2 1/9
Для того, чтобы найти неизвестное вычитаемое y, необходимо из уменьшаемого вычесть разность, получим y=16 5/9-2 1/9
y=16+5/9-(2+1/9)
y=16+5/9-2-1/9
y=16-2+(5-1)/9
y=14+4/9
y=14 4/9
Популярные решебники 5 класс Все решебники
*К сожалению, временные проблемы с публикацией комментариев с мобильных устройств.