Упр.514 Часть 1 ГДЗ Дорофеев Петерсон 5 класс (Математика)
Решение #1
Решение #2

Рассмотрим вариант решения задания из учебника Дорофеев, Петерсон 5 класс, Бином:
514. Реши уравнения:
1) 44 - 7695/x = 25; 2) (98 : 14 + (x - 9)/24) · 40 = 480.
1) 44-(7 695)/x=25
Неизвестно вычитаемое (7 695)/x .
Для того, чтобы найти неизвестное вычитаемое, необходимо из уменьшаемого вычесть разность, получим (7 695)/x=44-25 или, выполнив вычитание, (7 695)/x=19
Черта обозначает деление. Тогда, в данном уравнении 7 695 – делимое, x – делитель, 19 – частное.
Для того, чтобы найти неизвестный делитель, необходимо делимое разделить на частное, получим x=7 695:19 или, выполнив деление, x=405.
7695
19
76 405
95
95
0
Пишем: 7 695:19.
Первое неполное делимое – 76 сотен. Значит, в частном будет 3 цифры.
Делю сотни: разделю 76 на 19, получу 4 – столько сотен будет в частном.
Умножу 19 на 4, получу 76 – столько сотен разделили.
Вычту: 76-76=0 – сотни разделили все.
Делю десятки: 9 десятков нельзя разделить на 19 так, чтобы в частном получились десятки, поэтому пишем в частном 0.
Делю единицы: 9 десятков 5 единиц – это 95 единиц.
Разделю 95 на 19, получу 5 – столько единиц будет в частном.
Умножу 19 на 5, получу 95 – столько единиц разделили.
Вычту: 95-95=0 – единицы разделили все.
Читаю ответ: 405.
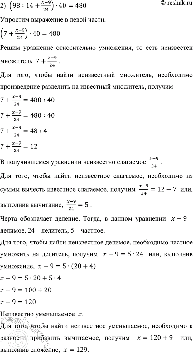
2) (98:14+(x-9)/24)•40=480
Упростим выражение в левой части.
(7+(x-9)/24)•40=480
Решим уравнение относительно умножения, то есть неизвестен множитель 7+(x-9)/24 .
Для того, чтобы найти неизвестный множитель, необходимо произведение разделить на известный множитель, получим
7+(x-9)/24=480:40
7+(x-9)/24=480:40
7+(x-9)/24=48:4
7+(x-9)/24=12
В получившемся уравнении неизвестно слагаемое (x-9)/24 .
Для того, чтобы найти неизвестное слагаемое, необходимо из суммы вычесть известное слагаемое, получим (x-9)/24=12-7 или, выполнив вычитание, (x-9)/24=5 .
Черта обозначает деление. Тогда, в данном уравнении x-9 – делимое, 24 – делитель, 5 – частное.
Для того, чтобы найти неизвестное делимое, необходимо частное умножить на делитель, получим x-9=5•24 или, выполнив умножение, x-9=5•(20+4)
x-9=5•20+5•4
x-9=100+20
x-9=120
Неизвестно уменьшаемое x.
Для того, чтобы найти неизвестное уменьшаемое, необходимо к разности прибавить вычитаемое, получим x=120+9 или, выполнив сложение, x=129.
Популярные решебники 5 класс Все решебники
*К сожалению, временные проблемы с публикацией комментариев с мобильных устройств.