Урок 5 Часть 1 ГДЗ Рабочая тетрадь Петерсон 4 класс (2023) (Математика)
Решение #1

Рассмотрим вариант решения задания из учебника Петерсон 4 класс, Просвещение:
1. а) Отметь на числовом луче множество чисел, которые одновременно больше 5 и меньше 10. Попробуй записать неравенство, множеством решений которого являются отмеченные числа.
Что ты пока не знаешь?
Поставь перед собой цель и составь план.
б) Проверь свой вариант по учебнику, стр. 11. Если нужно, исправь ошибки. Узнай, как записывают двойные неравенства. Сделай вывод.
2. Прочитай двойное неравенство. Замени его двумя неравенствами.
а) 10 < m ? 16 в) 4 ? k ? 11
б) 12 < n < 20 г) 7 ? t < 13
3. Запиши двойные неравенства:
а) х больше или равно 10 и меньше 15
б) у больше 23 и меньше или равно 27
в) z больше или равно 7 и меньше или равно 16
г) с больше 4 и меньше 7
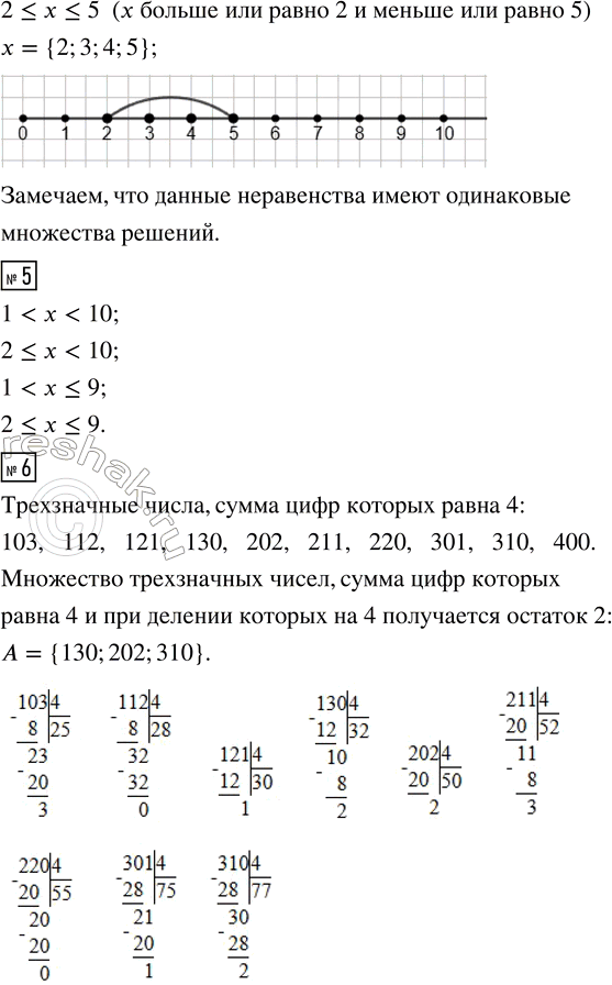
4. Прочитай неравенства. Отметь на числовом луче и запиши с помощью фигурных скобок множества их решений. Что ты замечаешь?
1 < х < 6 2 ? х ? 5
5. Напиши 4 двойных неравенства, множество решений которых отмечено на числовом луче:
6. Запиши множество трёхзначных чисел, сумма цифр которых равна 4 и при делении которых на 4 получается остаток 2.
Похожие решебники
Популярные решебники 4 класс Все решебники
*К сожалению, временные проблемы с публикацией комментариев с мобильных устройств.