Урок 5 Часть 1 ГДЗ Петерсон 3 класс (Математика)
Решение #1 (Учебник 2022)
Решение #2 (Учебник 2012)

Рассмотрим вариант решения задания из учебника Петерсон 3 класс, Просвещение:
1. Назови каждый элемент множества В = {2; m; ?}. Принадлежит ли этому множеству число 2, буква а? Запиши соответствующие предложения:
2. На рисунке изображена диаграмма множества А. Запиши, какие элементы принадлежат множеству А, а какие ему не принадлежат. Сделай записи, используя знаки ? и ?.
3. Нарисуй диаграмму множества С и отметь на ней элементы ?, ?, d, 10, ?, 5, если известно, что:
4. Имеется множество М = {а; b; ?; с; ?}. Используя знаки ? и ?, составь и прочитай верные записи.
5. D - множество двузначных чисел.
а) Принадлежат ли множеству D числа 26, 307, 8, 940, 15, 60? Отметь их на диаграмме множества D. Сделай записи, используя знаки ? и ?.
б) Сколько элементов содержит множество D?
в) Укажи самое маленькое и самое большое число, принадлежащее множеству D.
6. Запиши множество трёхзначных чисел, у которых все три цифры одинаковые. Сколько существует таких чисел?
7. Найди общее свойство элементов множества А и общее свойство элементов множества В.
Сколько девочек принадлежит A, но не принадлежит B? Сколько девочек принадлежит B, но не принадлежит А? Сколько общих элементов у множеств A и B?
8. Объясни по чертежу, как выполнено деление с остатком. Назови делимое, делитель, частное и остаток. Запиши равенства в тетради.
35 : 8
Вспомни и расскажи алгоритм деления с остатком.
9. Выполни деление с остатком, используя: а) числовой луч; б) алгоритм деления с остатком. Какой способ ты считаешь наиболее удобным?
16 : 3 14 : 5 20 : 6
10. Выполни деление с остатком:
19 : 3 21 : 8 34 : 7 75 : 9 56 : 6
11. Бабушка Гамми приготовила 45 л яблочного сока и 85 л вишнёвого. Из них на завтрак медведи израсходовали 18 л, а на обед - в 2 раза больше, чем на завтрак. Сколько сока у медведей ещё осталось?
12. Вычисли устно и объясни приёмы вычислений:
5 · 100 800 : 10 200 · 3 560 : 7 270 : 90
10 · 70 400 : 100 40 · 18 400 : 5 320 : 160
13. Найди значения выражений:
а) 360 : 6 · 5 - 450 : (25 · 2) - 70 · 6 : 3
б) 4 · (30 · 8) - 9 · 8 : 12 - (100 - 8 · 8)
14. БЛИЦтурнир
а) У Вадима а открыток. Их в 2 раза меньше, чем у Алёши. Сколько открыток у Алёши?
б) У Лены b марок. Их на с марок меньше, чем у её сестры. Сколько марок у них вместе?
в) Артём нашёл n ягод земляники. Из них сестре он подарил k ягод, а бабушке - в 3 раза больше. Сколько ягод у него осталось?
г) Из х белых и у красных гвоздик сделали букеты по 5 гвоздик в каждом. Сколько получилось букетов?
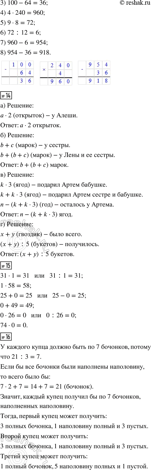
15. Определи, какие знаки действий можно вставить вместо звёздочек. Есть ли другие решения?
31 * 1 = 31 25 * 0 = 25 0 * 26 = О
1 * 58 = 58 О * 49 = 49 74 * 0 = О
16. Три купца хотят поделить между собой 21 бочонок кваса, из которых 7 полных, 7 наполовину полных и 7 пустых. Как им это сделать, не переливая квас, чтобы у каждого оказалось одинаковое количество кваса и бочонков (вместимость всех бочонков одинаковая)?
1. По какому признаку составлено множество:
а) А = {март; апрель; май};
б) В = {Атос; Портос; Арамис};
в) С = {сложение; вычитание; умножение; деление};
г) D = {30; 31; 32; 33; 34; 35; 36; 37; 38; 39};
д) M = {П; Р; Е; Д; Л; О; Г};
е) K = {Москва}?
2. Запиши с помощью фигурных скобок:
1) множество А фигур на рисунке, расположенных внутри замкнутой линии:
2) множество В фигур на рисунке, расположенных вне замкнутой линии:
Как называются эти фигуры?
3. А — множество квадратов на рисунке, а В — множество больших фигур на этом рисунке. Построй диаграммы множеств А и В.
Какие фигуры принадлежат А, но не принадлежат В?
Какие фигуры принадлежат B, но не принадлежат А?
Какие фигуры принадлежат одновременно множествам А и B? Поставь знак ? или ?:
4. Запиши с помощью фигурных скобок, из каких элементов состоят множества В и С. Задай каждое из этих множеств общим свойством их элементов.
Какое из этих множеств является частью другого? Являются ли элементы множества В одновременно и элементами множества С? А наоборот?
5. В каждой из двух групп чисел найди «лишнее» число:
а) 12, 14, 15, 16, 18, 20, 21, 24, 25, 27, 28, 30, 32, 34, 35, 36, 40, 42, 45, 48, 49, 54, 56, 63, 64, 72, 81;
б) 12, 14, 15, 16, 18, 20, 21, 24, 25, 27, 28, 30, 31, 32, 35, 36, 40, 42, 45, 48, 49, 54, 56, 63, 64, 72, 81.
6. Объясни по чертежу, как выполнено деление с остатком. Назови компоненты этого действия и допиши равенства:
Вспомни и расскажи алгоритм деления с остатком.
7. Выполни деление с остатком, используя:
а) числовой луч;
16 : 3 17 : 6.
б) алгоритм деления с остатком.
19 : 3 34 : 7 56 : 6 48 : 5 25 : 2
21 : 8 75 : 9 39 : 5 63 : 8 82 : 7
8. Запиши с помощью фигурных скобок множество двузначных чисел, кратных 11.
9. Составь выражение и найди его значение для данных значений а и b.
а) Мама купила к празднику а конфет. Из них b конфет она положила в вазу, а остальные раздала поровну 2 детям. Сколько конфет досталось каждому из них? (а = 30, b = 24)
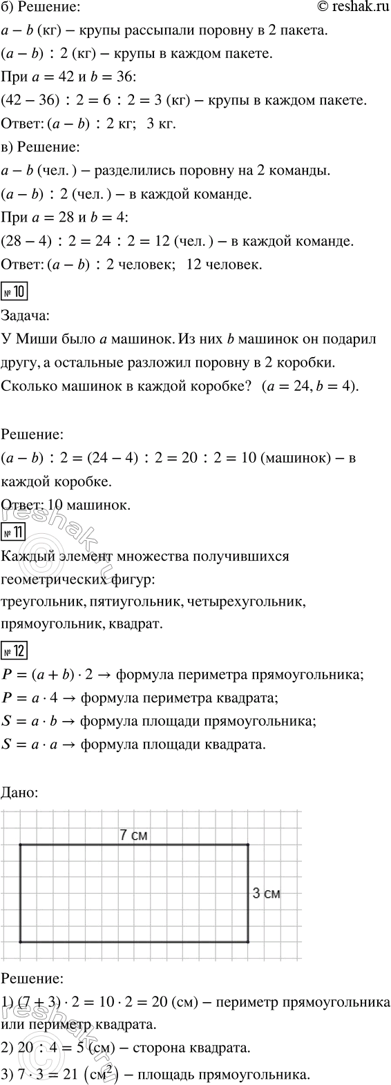
б) В мешке было а кг крупы. Из них израсходовали b кг, а остальную крупу рассыпали поровну в 2 пакета. Сколько килограммов крупы в каждом из этих пакетов? (а = 42, b = 36)
в) В классе а человек. Из них b человек заболели, а остальные разделились поровну на 2 команды для игры в КВН. Сколько человек в каждой команде? (а = 28, b = 4)
10. Составь задачу, которая решается так: (а - b) : 2. Подбери для а и b подходящие значения и найди ответ.
11. Квадрат разбит на части. Назови каждый элемент множества получившихся геометрических фигур.
12. Построй прямоугольник со сторонами 3 см и 7 см. Построй квадрат с тем же периметром. Сравни их по площади.
13. Составь программу действий и вычисли:
а) 5 · 0 : 25 + (72 : 1 - 0) : 9 + 6 : 6
б) 24 : (3 · 8) - (7 · 0 + 1) · 1 + 8 : 1
14. В одной вазе лежат апельсин, мандарин и банан, в другой — яблоко и груша, а в третьей — персик и слива. Найди все способы, которыми можно взять по одному фрукту из каждой вазы. Сколько всего различных способов?
Популярные решебники 3 класс Все решебники
*К сожалению, временные проблемы с публикацией комментариев с мобильных устройств.