Упр.48 Часть 1 ГДЗ Рабочая тетрадь Баранов Ладыженская 7 класс (Русский язык)

Решение #1

Изображение Упр. 48Определите, в каких словах, образованных от однокоренных существительных и глаголов, пишется н, в каких нн. Укажите, от какого слова и с помощью какого суффикса...
Дополнительное изображение

Рассмотрим вариант решения задания из учебника Баранов, Ладыженская 7 класс, Просвещение:
Упр. 48
Определите, в каких словах, образованных от однокоренных существительных и глаголов, пишется н, в каких нн. Укажите, от какого слова и с помощью какого суффикса образовано каждое из слов. Графически обозначьте орфограмму.
Запишите краткий вывод о необходимости различать, от какой части речи образованы слова данной группы, чтобы не делать ошибки а) в выборе количества букв н, б) в написании гласной в суффиксе.
Необходимо различать, от какой части речи образованы слова, чтобы не делать ошибки:
а) в выборе количества букв н: в отглагольных прилагательных пишется одна н, а в причастиях, если есть зависимое слово, приставка или образовано от глагола совершенного вида, – две н;
б) в написании гласной в суффиксе: правописание суффиксов зависит от того, от какой части речи образовано слово – от существительного или от глагола.
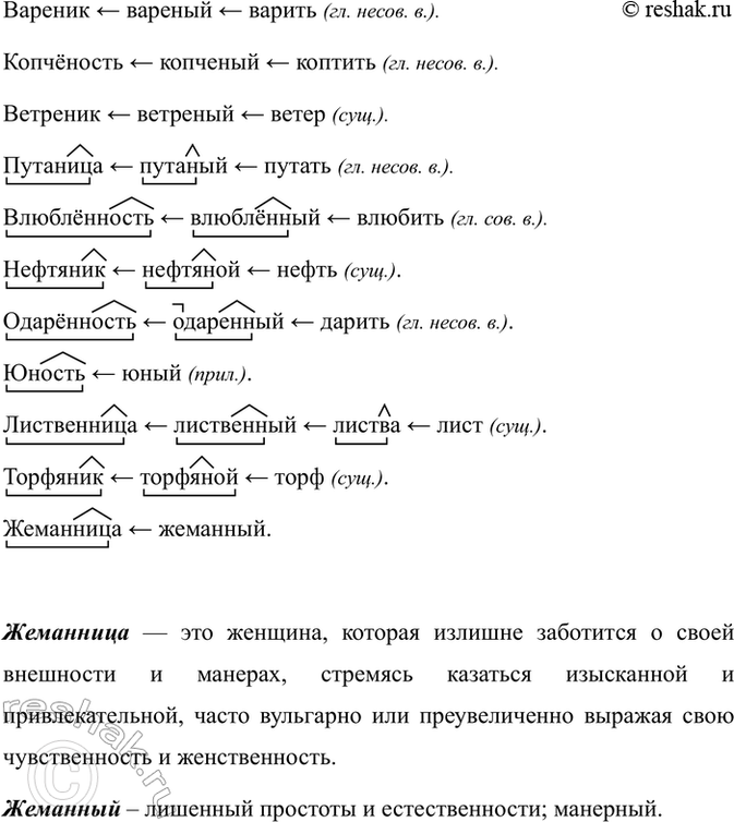
Докажите путём построения словообразовательной цепочки правильность написания существительных, образованных от прилагательных или причастий с помощью суффиксов -ик-/-иц(а) и -ость, в которых пишется столько же букв н, сколько было в производящем слове. Укажите сведения, необходимые для написания суффиксов производящих слов.
Вареник < вареный < варить (гл. несов. в.).
Копчёность < копченый < коптить (гл. несов. в.).
Ветреник < ветреный < ветер (сущ.).
Путаница < путаный < путать (гл. несов. в.).
Влюблённость < влюблённый < влюбить (гл. сов. в.).
Нефтяник < нефтяной < нефть (сущ.).
Одарённость < одаренный < дарить (гл. несов. в.).
Юность < юный (прил.).
Лиственница < лиственный < листва < лист (сущ.).
Торфяник < торфяной < торф (сущ.).
Жеманница < жеманный.
Запишите толкование выделенного слова, а также прилагательного, от которого оно образовано.
Жеманница — это женщина, которая излишне заботится о своей внешности и манерах, стремясь казаться изысканной и привлекательной, часто вульгарно или преувеличенно выражая свою чувственность и женственность.
Жеманный – лишенный простоты и естественности; манерный.
*Цитирирование задания со ссылкой на учебник производится исключительно в учебных целях для лучшего понимания разбора решения задания.
*размещая тексты в комментариях ниже, вы автоматически соглашаетесь с пользовательским соглашением