Упр.461 Часть 1 ГДЗ Дорофеев Петерсон 5 класс (Математика)
Решение #1
Решение #2

Рассмотрим вариант решения задания из учебника Дорофеев, Петерсон 5 класс, Бином:
461. По дну водоёма ползут два рака со скоростью а дм/мин и b дм/мин. Сейчас между ними с дм. Какое расстояние будет между ними через 7 мин, если они ползут: 1) в противоположных направлениях; 2) навстречу друг другу (встречи за это время не произойдет)?
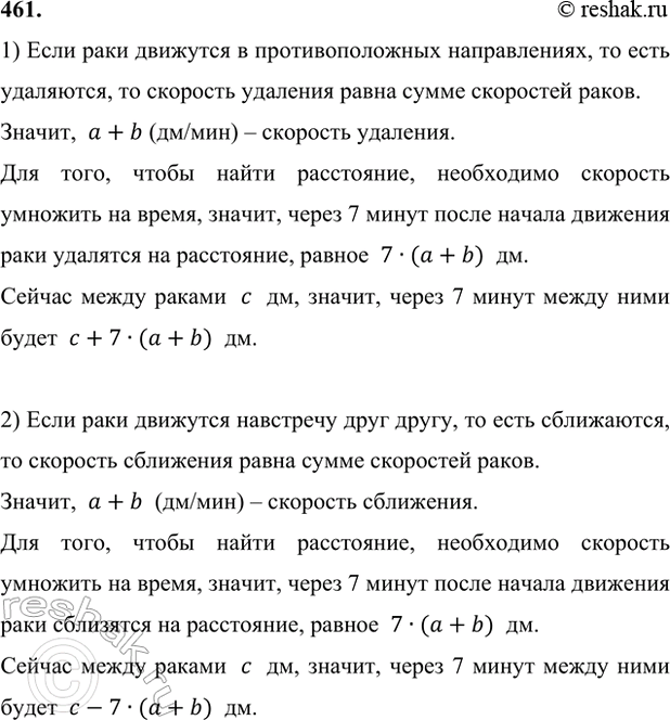
1) Если раки движутся в противоположных направлениях, то есть удаляются, то скорость удаления равна сумме скоростей раков.
Значит, a+b (дм/мин) – скорость удаления.
Для того, чтобы найти расстояние, необходимо скорость умножить на время, значит, через 7 минут после начала движения раки удалятся на расстояние, равное 7•(a+b) дм.
Сейчас между раками c дм, значит, через 7 минут между ними будет c+7•(a+b) дм.
2) Если раки движутся навстречу друг другу, то есть сближаются, то скорость сближения равна сумме скоростей раков.
Значит, a+b (дм/мин) – скорость сближения.
Для того, чтобы найти расстояние, необходимо скорость умножить на время, значит, через 7 минут после начала движения раки сблизятся на расстояние, равное 7•(a+b) дм.
Сейчас между раками c дм, значит, через 7 минут между ними будет c-7•(a+b) дм.
Популярные решебники 5 класс Все решебники
*К сожалению, временные проблемы с публикацией комментариев с мобильных устройств.