Упр.440 Часть 1 ГДЗ Дорофеев Петерсон 5 класс (Математика)
Решение #1
Решение #2

Рассмотрим вариант решения задания из учебника Дорофеев, Петерсон 5 класс, Бином:
440. По рисункам найди расстояние между движущимися объектами через 3 с после начала движения, если встречи за это время не произойдёт:
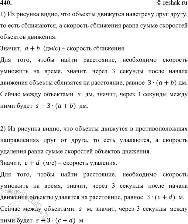
1) Из рисунка видно, что объекты движутся навстречу друг другу, то есть сближаются, а скорость сближения равна сумме скоростей объектов движения.
Значит, a+b (дм/с) – скорость сближения.
Для того, чтобы найти расстояние, необходимо скорость умножить на время, значит, через 3 секунды после начала движения объекты сблизятся на расстояние, равное 3•(a+b) дм.
Сейчас между объектами s дм, значит, через 3 секунды между ними будет s-3•(a+b) дм.
2) Из рисунка видно, что объекты движутся в противоположных направлениях друг от друга, то есть удаляются, а скорость удаления равна сумме скоростей объектов движения.
Значит, c+d (м/с) – скорость удаления.
Для того, чтобы найти расстояние, необходимо скорость умножить на время, значит, через 3 секунды после начала движения объекты удалятся на расстояние, равное 3•(c+d) м.
Сейчас между объектами s м, значит, через 3 секунды между ними будет s+3•(c+d) м.
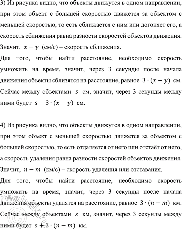
3) Из рисунка видно, что объекты движутся в одном направлении, при этом объект с большей скоростью движется за объектом с меньшей скоростью, то есть сближается с ним или догоняет его, а скорость сближения равна разности скоростей объектов движения.
Значит, x-y (см/с) – скорость сближения.
Для того, чтобы найти расстояние, необходимо скорость умножить на время, значит, через 3 секунды после начала движения объекты сблизятся на расстояние, равное 3•(x-y) см.
Сейчас между объектами s см, значит, через 3 секунды между ними будет s-3•(x-y) см.
4) Из рисунка видно, что объекты движутся в одном направлении, при этом объект с меньшей скоростью движется за объектом с большей скоростью, то есть отдаляется от него или отстаёт от него, а скорость удаления равна разности скоростей объектов движения.
Значит, n-m (км/с) – скорость удаления или отставания.
Для того, чтобы найти расстояние, необходимо скорость умножить на время, значит, через 3 секунды после начала движения объекты удалятся на расстояние, равное 3•(n-m) км.
Сейчас между объектами s км, значит, через 3 секунды между ними будет s+3•(n-m) км.
Популярные решебники 5 класс Все решебники
*К сожалению, временные проблемы с публикацией комментариев с мобильных устройств.