Упр.430 Часть 1 ГДЗ Моро Бантова 4 класс (Математика)
Решение #1
Решение #2

Рассмотрим вариант решения задания из учебника Моро, Бантова, Бельтюкова 4 класс, Просвещение:
430. Вычисли и выполни проверку.
960 120 : 8 70 209 : 9 56 630 : 7 453 520 : 5
Для того, чтобы проверить деление, можно частное умножить на делитель и в результате умножения должно получится делимое.
Пишу: 960 120:8.
Делю сотни тысяч: 9 сот. тыс. - это первое неполное делимое. Значит, в частном получатся сотни тысяч и в записи частного будет 6 цифр.
Разделю 9 на 8, в частном будет 1 сотня тысяч.
Умножу 1 на 8, получу 8 - столько сотен тысяч разделили.
Вычту: 9-8=1 - столько сотен тысяч осталось разделить.
Делю десятки тысяч: 1 сот. тыс. 6 дес. тыс. – это 16 дес. тыс.
Разделю 16 на 8, в частном будет 2 десятка тысяч.
Умножу 2 на 8, получу 16 - столько десятков тысяч разделили.
Вычту: 16-16=0 - десятки тысяч разделили все.
Делю единицы тысячи: 0 ед. тыс. нельзя разделить на 8 так, чтобы в частном получились единицы тысяч, поэтому в частном на месте единиц тысяч пишем 0.
Делю сотни: 1 сотню нельзя разделить на 8 так, чтобы в частном получились сотни, поэтому на месте сотен в частном пишем 0.
Делю десятки: 1 сот. 2 дес. – это 12 дес.
Разделю 12 на 8, получу 1 - столько десятков будет в частном.
Умножу 1 на 8, получу 8 - столько десятков разделили.
Вычту: 12-8=4 - столько десятков осталось разделить.
Делю единицы: 4 дес. 0 ед. - это 40 ед.
Разделю 40 на 8, получу 5 - столько единиц будет в частном.
Умножу 5 на 8, получу 40 - столько единиц разделили.
Вычту: 40-40=0. Единицы разделили все.
Читаю ответ: 120 015.
Проверка:
120 015
8
960 120
Значит, деление выполнено верно.
Пишу: 70 209:9.
Делю десятки тысяч: 7 дес. тыс. нельзя разделить на 9 так, чтобы в частном получились десятки тысяч. Значит, в частном будет 4 цифры.
Делю единицы тысяч: 7 дес. тыс. 0 ед. тыс. – это 70 ед. тыс.
Разделю 70 на 9, получу 7 - столько ед. тысяч будет в частном.
Умножу 7 на 9, получу 63 - столько единиц тысяч разделили.
Вычту: 70-63=7 – столько единиц тысяч осталось разделить.
Делю сотни: 7 ед. тыс. 2 сот. - это 72 сот.
Разделю 72 на 9, получу 8 - столько сотен будет в частном.
Умножу 8 на 9, получу 72 - столько сотен разделили.
Вычту: 72-72=0, сотни разделили все.
Делю десятки: 0 дес. нельзя разделить на 9 так, чтобы в частном получились десятки, поэтому пишем в частном на месте дес. 0.
Делю единицы: разделю 9 на 9, получу 1 - столько единиц будет в частном.
Умножу 1 на 9, получу 9 - столько единиц разделили.
Вычту: 9-9=0. Единицы разделили все.
Читаю ответ: 7 801.
Проверка:
7 801
9
70 209
Значит, деление выполнено верно.
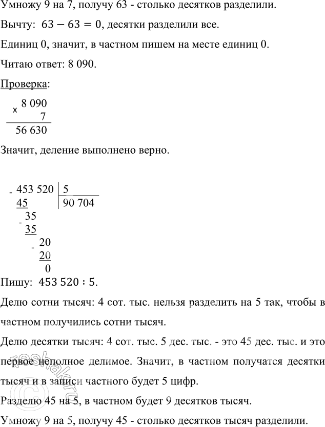
Пишу: 56 630:7.
Делю десятки тысяч: 5 дес. тыс. нельзя разделить на 7 так, чтобы в частном получились десятки тысяч.
Делю единицы тысячи: 5 дес. тыс. 6 ед. тыс. - это 56 ед. тыс. И это первое неполное делимое. Значит, в частном получатся единицы тысяч и в записи частного будет 4 цифры.
Разделю 56 на 7, в частном будет 8 единиц тысяч.
Умножу 8 на 7, получу 56 - столько единиц тысяч разделили.
Вычту: 56-56=0 - единицы тысяч разделили все.
Делю сотни: 6 сот. нельзя разделить на 7 так, чтобы в частном получились сотни, поэтому в частном на месте сотен пишем 0.
Делю десятки: 6 сот. 3 дес. – это 63 дес.
Разделю 63 на 7, получу 9 - столько десятков будет в частном.
Умножу 9 на 7, получу 63 - столько десятков разделили.
Вычту: 63-63=0, десятки разделили все.
Единиц 0, значит, в частном пишем на месте единиц 0.
Читаю ответ: 8 090.
Проверка:
8 090
7
56 630
Значит, деление выполнено верно.
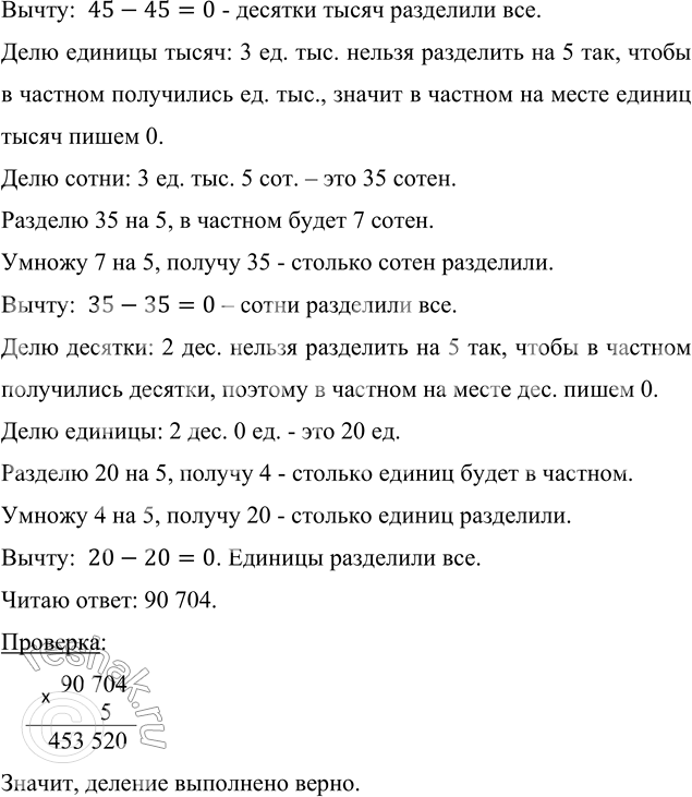
Пишу: 453 520:5.
Делю сотни тысяч: 4 сот. тыс. нельзя разделить на 5 так, чтобы в частном получились сотни тысяч.
Делю десятки тысяч: 4 сот. тыс. 5 дес. тыс. - это 45 дес. тыс. и это первое неполное делимое. Значит, в частном получатся десятки тысяч и в записи частного будет 5 цифр.
Разделю 45 на 5, в частном будет 9 десятков тысяч.
Умножу 9 на 5, получу 45 - столько десятков тысяч разделили.
Вычту: 45-45=0 - десятки тысяч разделили все.
Делю единицы тысяч: 3 ед. тыс. нельзя разделить на 5 так, чтобы в частном получились ед. тыс., значит в частном на месте единиц тысяч пишем 0.
Делю сотни: 3 ед. тыс. 5 сот. – это 35 сотен.
Разделю 35 на 5, в частном будет 7 сотен.
Умножу 7 на 5, получу 35 - столько сотен разделили.
Вычту: 35-35=0 – сотни разделили все.
Делю десятки: 2 дес. нельзя разделить на 5 так, чтобы в частном получились десятки, поэтому в частном на месте дес. пишем 0.
Делю единицы: 2 дес. 0 ед. - это 20 ед.
Разделю 20 на 5, получу 4 - столько единиц будет в частном.
Умножу 4 на 5, получу 20 - столько единиц разделили.
Вычту: 20-20=0. Единицы разделили все.
Читаю ответ: 90 704.
Проверка:
90 704
5
453 520
Значит, деление выполнено верно.
Похожие решебники
Популярные решебники 4 класс Все решебники
*К сожалению, временные проблемы с публикацией комментариев с мобильных устройств.