Урок 43 Часть 1 ГДЗ Рабочая тетрадь Петерсон 4 класс (2023) (Математика)
Решение #1

Рассмотрим вариант решения задания из учебника Петерсон 4 класс, Просвещение:
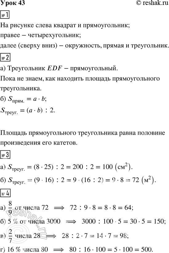
1. Рассмотри фигуры. Как их можно назвать? Проведи линии.
2. а) Попробуй найти прямоугольный треугольник, вычисли его площадь.
Что ты пока не знаешь? Поставь перед собой цель и составь план.
б) Как ты думаешь, почему закрашенный треугольник называют прямоугольным? Определи его площадь, используя площадь прямоугольника-помощника. Сделай вывод.
Проверь себя по учебнику, стр. 91. Если нужно, исправь ошибки.
3. Найди площадь прямоугольного треугольника, если его катеты равны:
а) 8 см и 25 см б) 9 м и 16 м
4. Найди:
а) 8/9 от числа 72
б) 5 % от числа 3000
в) число, 2/7 которого составляют 28
г) число, 16 % которого составляют 80
Похожие решебники
Популярные решебники 4 класс Все решебники
*К сожалению, временные проблемы с публикацией комментариев с мобильных устройств.