Урок 43 Часть 1 ГДЗ Петерсон 3 класс (Математика)
Решение #1 (Учебник 2022)

Рассмотрим вариант решения задания из учебника Петерсон 3 класс, Просвещение:
1. Прочитай число: 45 630 817 294. Назови цифру в разряде сотен миллионов этого числа. Сколько в нём всего сотен миллионов?
2. Запиши цифрами число: 5 млрд 36 тыс. 800 ед. Подчеркни цифру в разряде десятков тысяч. Сколько в нём всего десятков тысяч?
3. Выполни действия:
а) 1000 · 240 в) 180 · 300 д) 78 000 : 100 ж) 20 000 : 4000
б) 90 · 600 г) 40 · 5000 е) 6300 : 90 з) 320 000 : 160
4. Вырази в указанных единицах измерения:
а) 8400 дм = ... м б) 7000 г = ... кг
5 дм 3 мм = ... мм 3 т 9 кг = ... кг
10 м 8 см = ... см 15 000 кг = ... т
9 км 36 м = ... м 8302 кг = ... т ... ц ... кг
5. БЛИЦтурнир
а) Аня вышила а красных крестиков, а зелёных - в 4 раза больше. На сколько меньше красных крестиков, чем зелёных, вышила Аня?
б) Длина прямоугольника b см, а ширина - на 24 см меньше. Во сколько раз длина прямоугольника больше его ширины?
в) 4 одинаковых стула стоят m р. Сколько рублей надо заплатить за 6 таких стульев?
г) На пошив 3 одинаковых платьев пошло d м ткани. Сколько таких платьев можно сшить из 72 м этой ткани?
6. Найди значения выражений. Проверь с помощью калькулятора.
а) 2 047 639 - 459 086 в) (2316 + 8739) - (10 210 - 6862)
б) 305 286 - 72 058 г) 400 000 - (216 319 + 98 757) + 16 086
7. Выполни действия:
а) 8 дм 3 см 5 мм - 2 дм 6 мм в) 4 кг 283 г - 2 кг 605 г
б) 14 км 98 м + 902 м г) 5 т - 6 ц 38 кг
8. Имеются стандартные гири массой меньше 1 кг. Каким наименьшим возможным числом таких гирь можно взвесить предметы массой:
а) 26 г; б) 94 г; в) 125 г; г) 347 г; д) 600 г; е) 870 г; ж) 950 г?
9. Масса пустой миски равна 420 г. Найди по рисункам массу яблок и массу арбуза:
10. Реши уравнения с комментированием и сделай проверку:
х · 50 = 350 х : 600 = 80 96 000 : х = 600
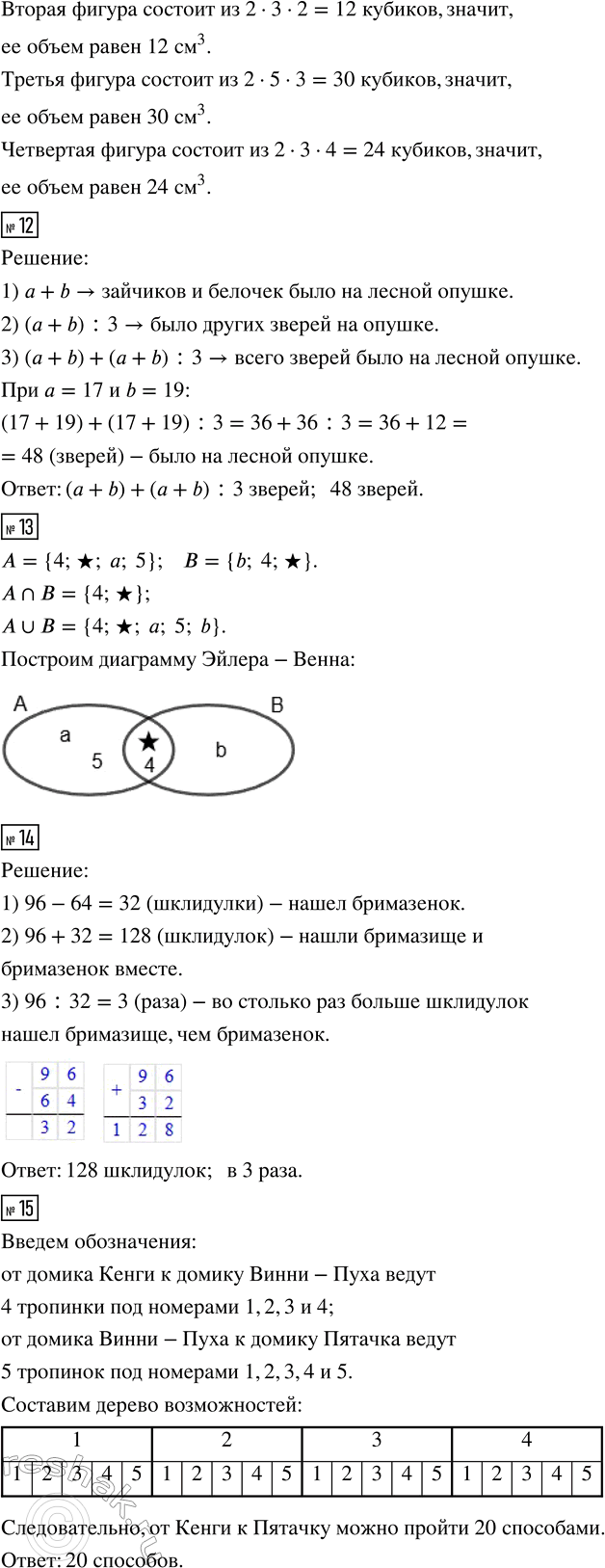
11. Найди объём фигур на рисунке, если объём каждого кубика равен 1 см^3 (кубическому сантиметру).
12. На лесной опушке собрались а зайчиков и b белочек, а остальных зверей - в 3 раза меньше, чем зайчиков и белочек вместе. Сколько всего зверей было на опушке? Составь выражение и найди его значение при а = 17 и b = 19.
13. А = {4, ?, а, 5}, В = {b, 4, ?}. Запиши с помощью фигурных скобок пересечение и объединение множеств А и В. Построй диаграмму Эйлера-Венна этих множеств. Раскрась на ней множество А ? В и обведи А ? В.
14. Задача-шутка
Бримазище нашёл 96 шклидулок, а бримазёнок - на 64 шклидулки меньше. Сколько шклидулок нашли они вместе? Во сколько раз больше шклидулок нашёл бримазище, чем бримазёнок?
15. От домика Кенги к домику Винни-Пуха ведут 4 тропинки, а от домика Винни-Пуха к домику Пятачка - 5 тропинок. Сколькими способами можно пройти от Кенги к Пятачку, зайдя по дороге к Винни-Пуху? Реши задачу с помощью «дерева возможностей».
Популярные решебники 3 класс Все решебники
*К сожалению, временные проблемы с публикацией комментариев с мобильных устройств.