Урок 42 Часть 1 ГДЗ Рабочая тетрадь Петерсон 4 класс (2023) (Математика)
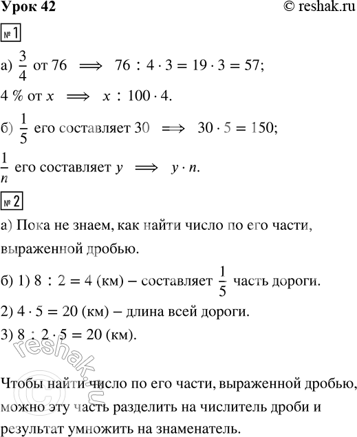
Решение #1

Рассмотрим вариант решения задания из учебника Петерсон 4 класс, Просвещение:
1. а) Найди:
3/4 от 76 4 % от х
б) Найди число, если:
1/5 его составляет 30 1/n его составляет у
2. а) Попробуй составить выражение к задаче:
«2/5 дороги составляют 8 км. Чему равна длина всей этой дороги?»
Что ты пока не знаешь? Поставь перед собой цель и составь план.
б) Реши задачу (а), отвечая на вопросы:
- Сколько километров составляет 1/5 часть дороги?
- Чему равна длина всей дороги?
- Составь выражение для решения задачи
Сделай вывод: как найти число по его части, выраженной дробью?
Проверь свой вывод по учебнику, стр. 89. Если нужно, исправь ошибки.
3. Найди число:
а) 2/3 которого составляют 30 м
б) 7/10 которого составляют 700 кг
в) 8 % которого составляют 64 ц
г) 4/11 которого составляют с
4. Расположи дроби 6/8, 3/9, 5/8, 5/9, 6/7, 3/10: а) в порядке возрастания б) в порядке убывания.
5. Какие числа между 20 и 30 делятся на свою последнюю цифру?
Похожие решебники
Популярные решебники 4 класс Все решебники
*К сожалению, временные проблемы с публикацией комментариев с мобильных устройств.