Урок 41 Часть 1 ГДЗ Петерсон 3 класс (Математика)
Решение #1 (Учебник 2022)

Рассмотрим вариант решения задания из учебника Петерсон 3 класс, Просвещение:
1. Чему равна масса арбуза? Чему равна масса одного яблока (все яблоки имеют одинаковую массу)?
Какие более мелкие, чем килограмм, единицы массы ты знаешь? Какие более крупные единицы?
2. Определи, чему равна масса винограда и масса дыни:
3. Вырази в килограммах:
а) 6000 г в) 3 ц д) 4 т ж) 4 ц 32 кг и) 5 т 2 ц 8 кг
б) 28 000 г г) 5 ц е) 9 т з) 18 ц 7 кг к) 6 т 15 кг
4. Вырази в граммах:
а) 4 кг б) 127 кг в) 5 кг 200 г г) 5 кг 20 г д) 5 кг 2 г
5. Вырази в килограммах и граммах:
а) 9675 г б) 14 300 г в) 7004 г г) 5628 г
6. Вырази в центнерах:
а) 800 кг б) 9000 кг в) 36 т г) 8 т 3 ц
7. Вырази в тоннах:
а) 30 ц б) 50 000 кг в) 400 ц г) 2 000 000 г
8. а) Самое крупное животное на Земле - голубой кит. Его масса 120 т. Во сколько раз кит тяжелее слона, масса которого 5 т?
б) В одном куске колбасы 1 кг 300 г, а в другом - на 400 г меньше. Сколько колбасы в обоих кусках вместе?
9. Вычисли устно. Что ты замечаешь? Где нарушена закономерность?
9 · 8 16 · 3 5 · 19 6 · 90 70 · 40
72 : 9 48 : 16 95 : 5 5400 : 6 2800 : 40
72 : 8 48 : 3 95 : 19 5400 : 90 2800 : 70
10. Реши примеры. Расположи ответы примеров в порядке возрастания. Расшифруй название животного и узнай о нём информацию.
(Р) 420 : 6 (Г) 40 · 5 (С) 280 : 7
(И) 160 : 2 (К) 9 · 600 (Б) 800 : 2
(П) 350 : 7 (О) 80 · 60 (Н) 300 : 3
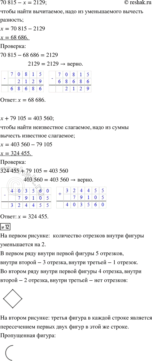
11. Реши уравнения с комментированием и сделай проверку:
х - 5916 = 18 124 70 815 - х = 2129 х + 79 105 = 403 560
12. Какую фигуру надо поставить вместо знака вопроса?
Популярные решебники 3 класс Все решебники
*К сожалению, временные проблемы с публикацией комментариев с мобильных устройств.