Упр.401 Часть 1 ГДЗ Моро Бантова 4 класс (Математика)
Решение #1
Решение #2

Рассмотрим вариант решения задания из учебника Моро, Бантова, Бельтюкова 4 класс, Просвещение:
401. Определи заранее, сколько цифр должно получиться в записи частного, и выполни деление.
6 336 : 2 58 135 : 7 251 052 : 6 136 012 : 4
6 336 : 9 34 472 : 8 411 258 : 3 254 105 : 5
6 336:2
6 ед. тыс. можно разделить на 2 так, чтобы в частном получились единицы тысяч. Значит, в частном будет 4 цифры.
Пишу: 6 336:2.
Делю единицы тысяч: 6 ед. тыс. - это первое неполное делимое. Разделю 6 на 2, получу 3 - столько тысяч будет в частном.
Умножу 3 на 2, получу 6 - столько тысяч разделили.
Вычту 6 из 6, получу 0 - тысячи разделили все.
Делю сотни: 3 сот. - это - второе неполное делимое.
Разделю 3 на 2, получу 1 - столько сотен будет в частном.
Умножу 1 на 2, получу 2 - столько сотен разделили.
Вычту 2 из 3, получу 1 - столько сотен осталось разделить.
Делю десятки: 1 сот. 3 дес. - это 13 дес.
Разделю 13 на 2, получу 6 - столько десятков будет в частном.
Умножу 6 на 2, получу 12 - столько десятков разделили.
Вычту 12 из 13, получу 1 - столько десятков осталось разделить.
Делю единицы: 1 дес. 6 ед. - это 16 ед.
Разделю 16 на 2, получу 8 - столько единиц будет в частном.
Умножу 8 на 2, получу 16 - столько единиц разделили.
Вычту 16 из 16, получу 0 - единицы разделили все.
Читаю ответ: 3 168.
6 336:9
6 ед. тыс. нельзя разделить на 9 так, чтобы в частном получились единицы тысяч. Значит, в частном будет 3 цифры.
Пишу: 6 336:9.
Делю единицы тысяч: 6 ед. тыс. нельзя разделить на 9 так, чтобы в частном получились ед. тыс.
Делю сотни: 6 ед. тыс. 3 сот. - это 63 сот. Это первое неполное делимое.
Разделю 63 на 9, получу 7 - столько сотен будет в частном.
Умножу 7 на 9, получу 63 - столько сотен разделили.
Вычту: 63-63=0, сотни разделили все.
Делю десятки: 3 дес. нельзя разделить на 9 так, чтобы в частном получились десятки, поэтому пишем в частном 0.
Делю единицы: 3 дес. 6 ед. - это 36 ед.
Разделю 36 на 9, получу 4 - столько единиц будет в частном.
Умножу 4 на 9, получу 36 - столько единиц разделили.
Вычту: 36-36=0. Единицы разделили все.
Читаю ответ: 704.
58 135:7
5 дес. тыс. нельзя разделить на 7 так, чтобы в частном получились десятки тысяч. Значит, в частном будет 4 цифры.
Пишу: 58 135:7.
Делю дес. тысяч: 5 дес. тыс. нельзя разделить на 7 так, чтобы в частном были десятки тысяч.
Делю ед. тысяч: 5 дес. тыс и 8 ед. тыс. – 58 ед. тыс. Это первое неполное делимое.
Разделю 58 на 7, в частном будет 8 единиц тысяч.
Умножу 8 на 7, получу 56 - столько единиц тысяч разделили.
Вычту: 58-56=2, столько тысяч осталось разделить.
Делю сотни: 2 ед. тыс. и 1 сот. - это 21 сот. Это второе неполное делимое.
Разделю 21 на 7, получу 3 - столько сотен будет в частном.
Умножу 3 на 7, получу 21 - столько сотен разделили.
Вычту: 21-21=0, сотни разделили все.
Делю десятки: 3 дес. нельзя разделить на 7 так, чтобы в частном получились десятки, поэтому пишем в частном 0.
Делю единицы: 3 дес. и 5 ед. - это 35 ед.
Разделю 35 на 7, получу 5 - столько единиц будет в частном.
Умножу 5 на 7, получу 35 - столько единиц разделили.
Вычту: 35-35=0, единицы разделили все.
Читаю ответ: 8 305.
34 472:8
3 дес. тыс. нельзя разделить на 8 так, чтобы в частном получились десятки тысяч. Значит, в частном будет 4 цифры.
Пишу: 34 472:8.
Делю дес. тысяч: 3 дес. тыс. нельзя разделить на 8 так, чтобы в частном были десятки тысяч.
Делю тысячи: 3 дес. тыс. и 4 ед. тыс. – это 34 ед. тыс. И это первое неполное делимое.
Разделю 34 на 8, в частном будет 4 ед. тысяч.
Умножу 4 на 8, получу 32 - столько тысяч разделили.
Вычту: 34-32=2, осталось разделить 2 тысячи.
Делю сотни: 2 тыс. и 4 сот. – это 24 сот.
Разделю 24 на 8, в частном будет 3 сотни.
Умножу 8 на 3, получу 24 – столько сотен разделили.
Вычту: 24-24=0, сотни разделили все.
Делю десятки: 7 дес. нельзя разделить на 8 так, чтобы в частном получились десятки, поэтому пишем в частном 0.
Делю единицы: 7 дес. 2 ед. - это 72 ед.
Разделю 72 на 8, получу 9 - столько единиц будет в частном.
Умножу 9 на 8, получу 72 - столько единиц разделили.
Вычту: 72-72=0. Единицы разделили все.
Читаю ответ: 4 309.
251 052:6
2 сот. тыс. нельзя разделить на 6 так, чтобы в частном получились сотни тысяч. Значит, в частном будет 5 цифр.
Пишу: 251 052:6.
Делю сотни тысяч: 2 сот. тыс. нельзя разделить на 6 так, чтобы в частном получились сотни тысяч.
Делю десятки тысяч: 2 сот. тыс. и 5 дес. тыс. – это 25 дес. тысяч. И это первое неполное делимое.
Разделю 25 на 6, в частном будет 4 десятка тысяч.
Умножу 4 на 6, получу 24 - столько десятков тысяч разделили.
Вычту: 25-24=1, столько десятков тысяч осталось разделить.
Делю единицы тысяч: 1 дес. тыс. и 1 ед. тыс. – 11 ед. тыс. Разделю 11 на 6, в частном будет 1 единица тысяч.
Умножу 1 на 6, получу 6 - столько единиц тысяч разделили.
Вычту: 11-6=5, столько единиц тысяч осталось разделить.
Делю сотни: 5 ед. тыс. и 0 сот. - это 50 сот.
Разделю 50 на 6, получу 8 - столько сотен будет в частном.
Умножу 8 на 6, получу 48 - столько сотен разделили.
Вычту: 50-48=2, столько сотен осталось разделить.
Делю десятки: 2 сот. 5 дес. – это 25 дес.
Разделю 25 на 6, получу 4 - столько десятков будет в частном.
Умножу 4 на 6, получу 24 - столько десятков разделили.
Вычту: 25-24=1, столько десятков осталось разделить.
Делю единицы: 1 дес. 2 ед. - это 12 ед.
Разделю 12 на 6, получу 2 - столько единиц будет в частном.
Умножу 2 на 6, получу 12 - столько единиц разделили.
Вычту: 12-12=0. Единицы разделили все.
Читаю ответ: 41 842.
411 258:3
4 сот. тыс. можно разделить на 3 так, чтобы в частном получились сотни тысяч. Значит, в частном будет 6 цифр.
Пишу: 411 258:3
Делю сотни тысяч: сотен тысяч 4. Разделю 4 на 3, в частном будет 1 сот. тыс.
Умножу 1 на 3, получу 3 – столько сотен тысяч разделили.
Вычту: 4-3=1, столько сотен тысяч осталось разделить.
Делю десятки тысяч: 1 сот тыс. и 1 дес. тыс. – это 11 дес. тыс.
Разделю 11 на 3, в частном будет 3 десятка тысяч.
Умножу 3 на 3, получу 9 - столько десятков тысяч разделили.
Вычту: 11-9=2, столько десятков тысяч осталось разделить.
Делю единицы тысяч: 2 дес. тыс. и 1 ед. тыс. – 21 ед. тыс. Разделю 21 на 3, в частном будет 7 единиц тысяч.
Умножу 7 на 3, получу 21 - столько единиц тысяч разделили.
Вычту: 21-21=0, единицы тысяч разделили все.
Делю сотни: 2 сот. нельзя разделить на 3, поэтому в чатсном пишем 0.
Делю десятки: 2 сот. 5 дес. – это 25 дес.
Разделю 25 на 3, получу 8 - столько десятков будет в частном.
Умножу 8 на 3, получу 24 - столько десятков разделили.
Вычту: 25-24=1, столько десятков осталось разделить.
Делю единицы: 1 дес. 8 ед. - это 18 ед.
Разделю 18 на 3, получу 6 - столько единиц будет в частном.
Умножу 6 на 3, получу 18 - столько единиц разделили.
Вычту: 18-18=0. Единицы разделили все.
Читаю ответ: 137 086.
136 012:4
1 сот. тыс. нельзя разделить на 4 так, чтобы в частном получились сотни тысяч. Значит, в частном будет 5 цифр.
Пишу: 136 012:4.
Делю сотни тысяч: 1 сот. тыс. нельзя разделить на 4 так, чтобы в частном получились сотни тысяч.
Делю десятки тысяч: 1 сот. тыс. и 3 дес. тыс. – это 13 дес. тысяч. И это первое неполное делимое.
Разделю 13 на 4, в частном будет 3 десятка тысяч.
Умножу 3 на 4, получу 12 - столько тысяч разделили.
Вычту: 13-12=1, столько десятков тысяч осталось разделить.
Делю единицы тысяч: 1 дес. тыс. и 6 ед. тыс. – 16 ед. тыс. Разделю 16 на 4, в частном будет 4 единиц тысяч.
Умножу 4 на 4, получу 16 - столько единиц тысяч разделили.
Вычту: 16-16=0, единицы тысяч разделили все.
Делю сотни: 0 сот. нельзя разделить на 4 так, чтобы в частном получились сотни, поэтому пишем в частном 0.
Делю десятки: 1 дес. нельзя разделить на 4 так, чтобы в частном получились десятки, поэтому пишем в частном 0.
Делю единицы: 1 дес. 2 ед. - это 12 ед.
Разделю 12 на 4, получу 3 - столько единиц будет в частном.
Умножу 3 на 4, получу 12 - столько единиц разделили.
Вычту: 12-12=0. Единицы разделили все.
Читаю ответ: 34 003.
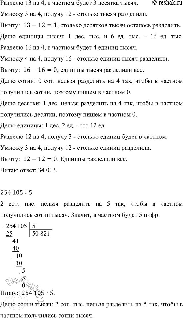
254 105:5
2 сот. тыс. нельзя разделить на 5 так, чтобы в частном получились сотни тысяч. Значит, в частном будет 5 цифр.
Пишу: 254 105:5.
Делю сотни тысяч: 2 сот. тыс. нельзя разделить на 5 так, чтобы в частном получились сотни тысяч.
Делю десятки тысяч: 2 сот. тыс. и 5 дес. тыс. – это 25 дес. тысяч. И это первое неполное делимое.
Разделю 25 на 5, в частном будет 5 десятков тысяч.
Умножу 5 на 5, получу 25 - столько тысяч разделили.
Вычту: 25-25=0, десятки тысяч разделили все.
Делю единицы тысяч: 4 ед. тыс. нельзя разделить на 5 так, чтобы в частном получились единицы тысяч - пишем в частном 0.
Делю сотни: 4 ед. тыс. и 1 сот. - это 41 сот.
Разделю 41 на 5, получу 8 - столько сотен будет в частном.
Умножу 8 на 5, получу 40 - столько сотен разделили.
Вычту: 41-40=1, столько сотен осталось разделить.
Делю десятки: 1 сот. 0 дес. – это 10 дес.
Разделю 10 на 5, получу 2 - столько десятков будет в частном.
Умножу 2 на 5, получу 10 - столько десятков разделили.
Вычту: 10-10=0, десятки разделили все.
Делю единицы: единиц 5.
Разделю 5 на 5, получу 1 - столько единиц будет в частном.
Умножу 1 на 5, получу 5 - столько единиц разделили.
Вычту: 5-5=0. Единицы разделили все.
Читаю ответ: 50 821.
Похожие решебники
Популярные решебники 4 класс Все решебники
*размещая тексты в комментариях ниже, вы автоматически соглашаетесь с пользовательским соглашением