Урок 4 Часть 1 ГДЗ Петерсон 3 класс (Математика)
Решение #1 (Учебник 2022)
Решение #2 (Учебник 2012)

Рассмотрим вариант решения задания из учебника Петерсон 3 класс, Просвещение:
1. а) Запиши множество А гласных и множество В согласных букв в слове «малина».
б) Задай каждое из указанных множеств общим свойством:
С = {12; 21; 30},
D = {51; 52; 53; 54; 55; 56; 57; 58; 59; 60}.
2. Выполни действия и объясни приёмы вычислений:
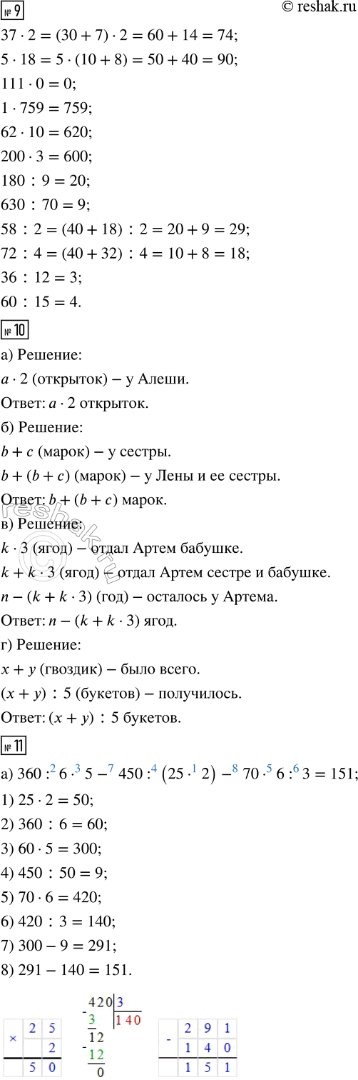
37 · 2 58 : 2 36 : 12 62 · 40 180 : 9
5 · 18 72 : 4 60 : 15 200 · 3 630 : 70
3. а) Во сколько раз 56 больше, чем 8? Во сколько раз 8 меньше, чем 56?
б) На сколько 56 больше, чем 8? На сколько 8 меньше, чем 56?
4. На садовом участке огород занимает 84 м^2. Площадь цветника на 36 м^2 меньше площади огорода. Площадь фруктового сада в 5 раз больше площади цветника. Чему равна площадь фруктового сада?
5. Сравни числа:
7 ? 104 345 ? 294 156 ? 154
215 ? 98 728 ? 730 972 ? 927
6. Составь программу действий и вычисли. Проверь результаты с помощью калькулятора.
а) 526 - (401 - 294) + 381 б) (694 + 76) - (253 + 472) + 146
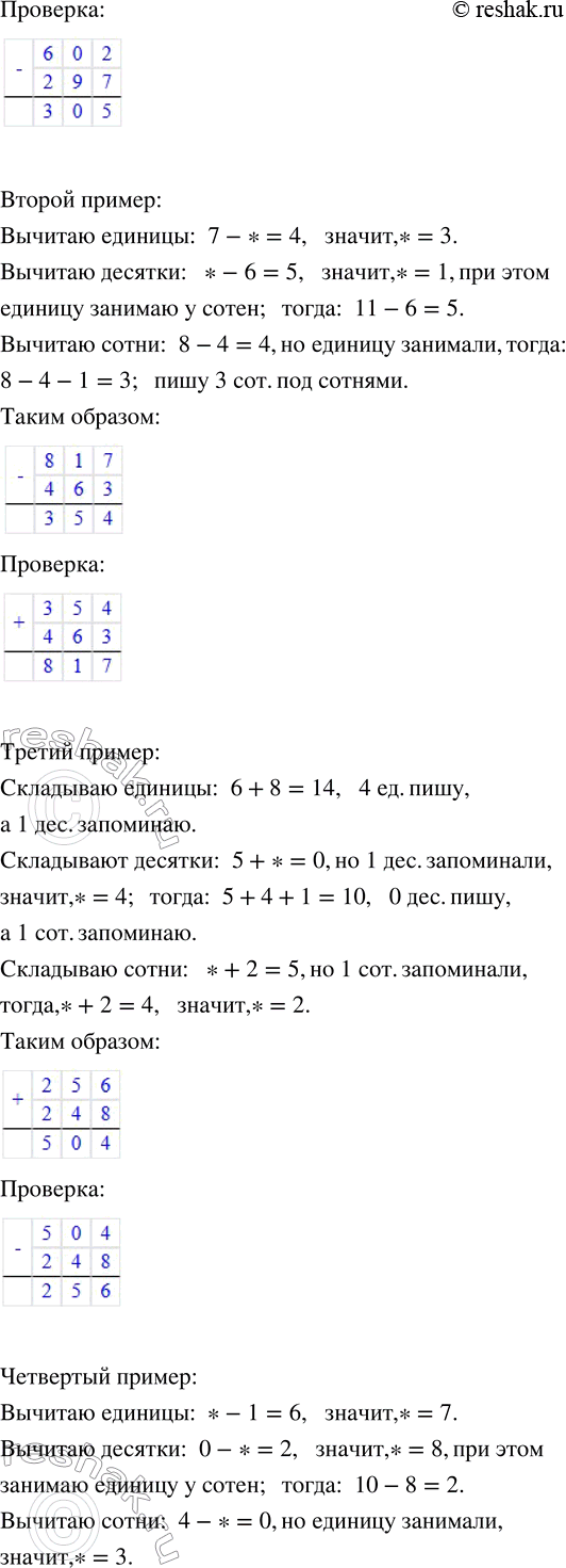
7. Найди пропущенные цифры. Сделай проверку, используя связь между сложением и вычитанием.
29_ + _05 = 6_2 8_7 - 46_ = _54 _56 + 2_8 = 50_ 40_ - _ _1 = 26
8. Вычисли устно:
7 + 8 16 + 4 9 + 15 27 + 43 36 + 17
12 - 5 30 - 9 42 - 8 50 - 32 85 - 39
9. Объясни по рисункам смысл равенств. Что ты замечаешь? Как можно использовать эти равенства для проверки правильности вычислений?
4 + 8 = 12 4 · 8 = 32
8 + 4 = 12 8 · 4 = 32
12 - 4 = 8 32 : 4 = 8
12 - 8 = 4 32 : 8 = 4
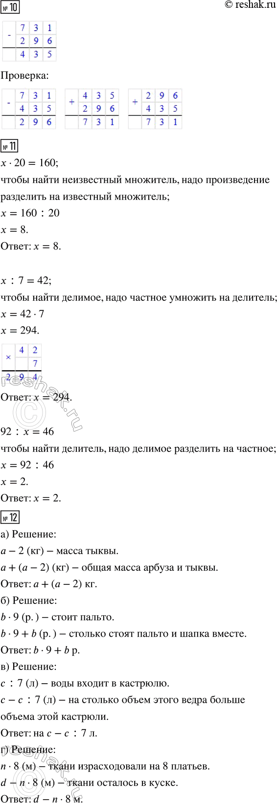
10. Выполни вычитание 731 - 296 и проверь выполненное действие тремя разными способами.
11. Реши уравнения с комментированием:
х · 20 = 160 х : 7 = 42 92 : х = 46
12. БЛИЦтурнир*
а) Масса арбуза а кг, а масса тыквы на 2 кг меньше. Какова общая масса арбуза и тыквы?
б) Шапка стоит b р., а пальто - в 9 раз дороже. Сколько стоят пальто и шапка вместе?
в) В ведро входит с л воды, а в кастрюлю - в 7 раз меньше. На сколько объём этого ведра больше объёма этой кастрюли?
г) В куске было d м ткани. Из этой ткани сшили 8 одинаковых платьев, расходуя на каждое платье по n м. Сколько метров ткани осталось в куске?
13. Периметр квадрата равен 36 м. Чему равна его площадь?
14. Запиши множество чётных трёхзначных чисел, сумма цифр которых равна 3.
15. Из 18 спичек составлены 6 одинаковых квадратов. Убери 2 спички так, чтобы осталось: а) 4 таких же квадрата; б) 5 таких же квадратов. Попробуй найти разные решения.
1. Назови каждый элемент множества В = {2; m; ?}. Принадлежит ли этому множеству число 2, буква а? Запиши соответствующие предложения:
2. На рисунке изображена диаграмма множества А. Запиши, какие элементы принадлежат множеству А, а какие ему не принадлежат. Прочитай полученные записи.
3. Отметь элементы ?, ?, d, 10, ?, 5 на диаграмме множества С, если известно, что:
4. Имеется множество М = {а; b; ?; с; ?}. Поставь знак ? или ?.
5. D — множество двузначных чисел.
а) Запиши, используя знаки ? и ?, являются ли числа 26, 307, 8, 940, 15, 60 элементами множества D. Отметь их на диаграмме.
б) Запиши самое маленькое и самое большое число, принадлежащее множеству D:
в) Сколько элементов содержит множество D?
6. Запиши множество трёхзначных чисел, у которых все три цифры одинаковые. Сколько существует таких чисел?
7. Рассмотри рисунок. А — множество девочек с мячом, а В — множество девочек с цветком. Построй диаграммы множеств А и В.
Сколько девочек принадлежит множеству А, но не принадлежит множеству В? Сколько девочек принадлежит множеству В, но не принадлежит А? Сколько общих элементов у множеств А и В?
8. Бабушка Гамми сварила 45 л яблочного сока и 85 л вишнёвого. Из них на завтрак медведи израсходовали 18 л сока, а на обед — в 2 раза больше, чем на завтрак. Сколько сока у медведей ещё осталось?
9. Вычисли устно:
37 · 2 62 · 10 58 : 2
5 · 18 200 · 3 72 : 4
111 · 0 180 : 9 36 : 12
1 · 759 630 : 70 60 : 15
10. БЛИЦтурнир
а) У Вадима а открыток. Их в 2 раза меньше, чем у Алёши. Сколько открыток у Алёши?
б) У Лены b марок. Их на с марок меньше, чем у её сестры. Сколько марок у них вместе?
в) Артём нашёл n ягод земляники. Из них сестре он отдал k ягод, а бабушке — в 3 раза больше. Сколько ягод у него осталось?
г) Из x белых и у красных гвоздик сделали букеты по 5 гвоздик в каждом. Сколько получилось букетов?
11. Найди значения выражений:
а) 360 : 6 · 5 - 450 : (25 · 2) - 70 · 6 : 3
б) 4 · (30 · 8) - 9 · 8 : 12 - (100 - 8 · 8)
12. Пользуясь заданным алгоритмом, найди значения x, расположи их в порядке убывания, сопоставив соответствующим буквам, и расшифруй:
Что получилось?
Популярные решебники 3 класс Все решебники
*К сожалению, временные проблемы с публикацией комментариев с мобильных устройств.