Стр.39 Часть 1 ГДЗ Рабочая тетрадь Дорофеев Миракова 4 класс (Математика)
Решение #1

Рассмотрим вариант решения задания из учебника Дорофеев, Миракова, Бука 4 класс, Просвещение:
10. За 6 одинаковых электрических фонариков заплатили 870 р. Сколько стоят 3 таких фонарика?
Реши задачу двумя способами, составляя выражение.
11. Сравни.
12 · 10 и 102 3 · (10 · 4) и 120 8 · (15 · 2) и 230
270 : 3 : 3 и 20 600 : 12 · 5 и 100 100 : 5 : 2 и 10
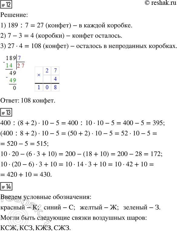
12. В буфете было 189 конфет в 7 одинаковых коробках, во всех поровну. Продали 3 такие коробки. Сколько конфет осталось в непроданных коробках?
13. Расставь скобки в выражениях так, чтобы записи стали верными.
400 : 8 + 2 · 10 - 5 = 395 10 · 20 - 6 · 3 + 10 = 172
400 : 8 + 2 · 10 - 5 = 515 10 · 20 - 6 · 3 + 10 = 430
14. Школьный актовый зал к празднику украсили связками воздушных шаров, по 3 разноцветных шара в каждой связке. Какие это могли быть связки, если шары были красные, синие, жёлтые и зелёные?
С помощью условных обозначений запиши варианты связок.
Похожие решебники
Популярные решебники 4 класс Все решебники
*К сожалению, временные проблемы с публикацией комментариев с мобильных устройств.