Урок 38 Часть 1 ГДЗ Рабочая тетрадь Петерсон 4 класс (2023) (Математика)
Решение #1

Рассмотрим вариант решения задания из учебника Петерсон 4 класс, Просвещение:
1. а) Что общего в каждой паре дробей? Попробуй их сравнить.
7/8 и 2/8 2/4 и 2/8
Что ты пока не знаешь?
Поставь перед собой цель и составь план.
б) Отметь на числовом луче дроби 2/8, 7/8, 2/4. Сравни расположение пар дробей из задания (а). Сделай вывод.
Проверь себя по учебнику, стр. 81. Если нужно, исправь ошибки.
2. Сравни дроби:
а) с одинаковыми знаменателями:
2/6 и 5/6 5/15 и 2/15 8/21 и 10/21 12/18 и 4/18
б) с одинаковыми числителями:
3/7 и 3/5 4/10 и 4/8 5/11 и 5/17 9/20 и 9/35
в) с одинаковыми числителями или одинаковыми знаменателями:
4/10 и 1/10 6/8 и 6/7 8/13 и 8/14 5/9 и 7/9
3. Найди:
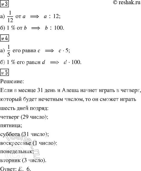
а) 1/12 от a б) 1 % от b
4. Найди число, если:
а) 1/5 его равна с б) 1 % его равен d
5. Мама разрешает Алёше играть в компьютерные игры только по понедельникам, пятницам и нечётным числам. Какое наибольшее число дней подряд Алёша сможет играть?
(А) 2 (В) 3 (С) 4 (D) 5 (Е) 6
Похожие решебники
Популярные решебники 4 класс Все решебники
*К сожалению, временные проблемы с публикацией комментариев с мобильных устройств.