Стр.37 Часть 1 ГДЗ Башмаков Нефедова 4 класс (Математика)
Решение #1

Рассмотрим вариант решения задания из учебника Башмаков, Нефедова 4 класс, Астрель:
7. Сравни значения выражений — поставь знак > или < . Проверьте свои выводы вычислениями.
36 240 + 300 ... 38 550 - 3000
224 650 - 5000 ... 115 650 + 100 000
1 375 829 + 800 000 ... 2 463 700 - 300 000
12 630 421 - 400 000 ... 5 630 421 + 8 000 000
8. В выставке приняли участие 16 художников. Каждый выставил 6 картин. Все картины разместили в трёх залах — в каждом зале одинаковое число картин. Сколько картин в одном зале?
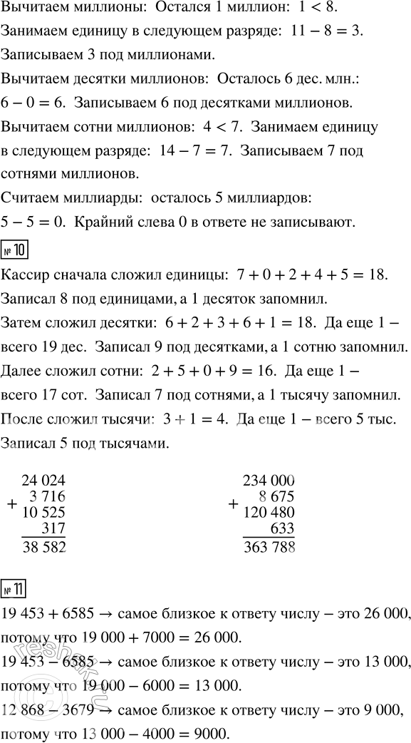
9. Складывать и вычитать в столбик легко даже числа с большим количеством цифр. Внимательно следи, где нужно прибавить единицу в старший разряд, а где не забыть вычесть занятую единицу.
3 274 560 198 + 5 064 789 321 6 472 318 059 - 5 708 913 724
10. Часто приходится складывать много чисел, например, при проверке чеков в магазине. Объясни, как кассир определил общую стоимость товаров.
Найди суммы чисел.
24024 + 3716 + 10525 + 317 234000 + 8675 + 120480 + 633
11. Не выполняя точных вычислений, укажите самое близкое к ответу число.
19 453 + 6585 19 453 - 6585 12 868 - 3679
Похожие решебники
Популярные решебники 4 класс Все решебники
*размещая тексты в комментариях ниже, вы автоматически соглашаетесь с пользовательским соглашением