Упр.367 Часть 1 ГДЗ Моро Бантова 4 класс (Математика)
Решение #1
Решение #2

Рассмотрим вариант решения задания из учебника Моро, Бантова, Бельтюкова 4 класс, Просвещение:
367. Найди частное и остаток и выполни проверку.
56 : 15 92 : 30 399 : 9 854 : 8 34 : 40
56
15
45 3
11
Пишу: 56:15.
Делю десятки: 5 дес. нельзя разделить на 15 так, чтобы в частном получились десятки.
Делю единицы: 5 дес. и 6 ед. – это 56 ед.
Разделю 56 на 15. В частном будет 3 ед.
Умножу: 3•15=45. Разделили 56 ед.
Вычту: 56-45=11. Остаток 11 ед.
Читаю ответ: 3 (ост. 11).
Проверка: 11 < 15
3•15+11=45+11=56
Значит, деление с остатком выполнено верно.
92
30
90 3
2
Пишу: 92:30.
Делю десятки: 9 дес. нельзя разделить на 30 так, чтобы в частном получились десятки.
Делю единицы: 9 дес. и 2 ед. – это 92 ед.
Разделю 92 на 30. В частном будет 3 единицы.
Умножу: 3•30=90. Разделили 92 ед.
Вычту: 92-90=2. Остаток 2 ед.
Читаю ответ: 3 (ост. 2).
Проверка: 2 < 30
3•30+2=90+2=92
Значит, деление с остатком выполнено верно.
399 9
36 44
39
36
3
Пишу: 399:9.
Делю сотни: 3 сот. нельзя разделить на 9 так, чтобы в частном получились сотни.
Делю десятки: 3 сот. и 9 дес. – это 39 дес.
Разделю 39 на 9. В частном будет 4 дес.
Умножу: 4•9=36. Разделили 39 дес.
Вычту: 39-36=3. Осталось разделить 3 десятка.
Делю единицы: 3 дес. и 9 ед. – это 39 ед.
Разделю 39 на 9. В частном будет 4 ед.
Умножу: 4•9=36. Разделили 39 ед.
Вычту: 39-36=3. Остаток 3 ед.
Читаю ответ: 44 (ост. 3).
Проверка: 3 < 9
44•9+3=396+3=399
Значит, деление с остатком выполнено верно.
854 8
8 106
54
48
6
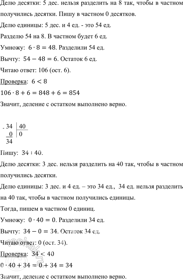
Пишу: 854:8.
Делю сотни: Разделю 8 на 8. В частном будет 1 сотня.
Умножу: 1•8=8. Разделили 8 сотен.
Вычту: 8-8=0. Сотни разделили все.
Делю десятки: 5 дес. нельзя разделить на 8 так, чтобы в частном получились десятки. Пишу в частном 0 десятков.
Делю единицы: 5 дес. и 4 ед. - это 54 ед.
Разделю 54 на 8. В частном будет 6 ед.
Умножу: 6•8=48. Разделили 54 ед.
Вычту: 54-48=6. Остаток 6 ед.
Читаю ответ: 106 (ост. 6).
Проверка: 6 < 8
106•8+6=848+6=854
Значит, деление с остатком выполнено верно.
34
40
0 0
34
Пишу: 34:40.
Делю десятки: 3 дес. нельзя разделить на 40 так, чтобы в частном получились десятки.
Делю единицы: 3 дес. и 4 ед. – это 34 ед., 34 ед. нельзя разделить на 40 так, чтобы в частном получились единицы.
Тогда, пишем в частном 0 единиц.
Умножу: 0•40=0. Разделили 34 ед.
Вычту: 34-0=34. Остаток 34 ед.
Читаю ответ: 0 (ост. 34).
Проверка: 34 < 40
0•40+34=0+34=34
Значит, деление с остатком выполнено верно.
Похожие решебники
Популярные решебники 4 класс Все решебники
*К сожалению, временные проблемы с публикацией комментариев с мобильных устройств.